GM Service Manual Online
For 1990-2009 cars only
Makes
🢒
Cadillac
🢒
2008
🢒
Escalade EXT
🢒 Immobilizer Schematics
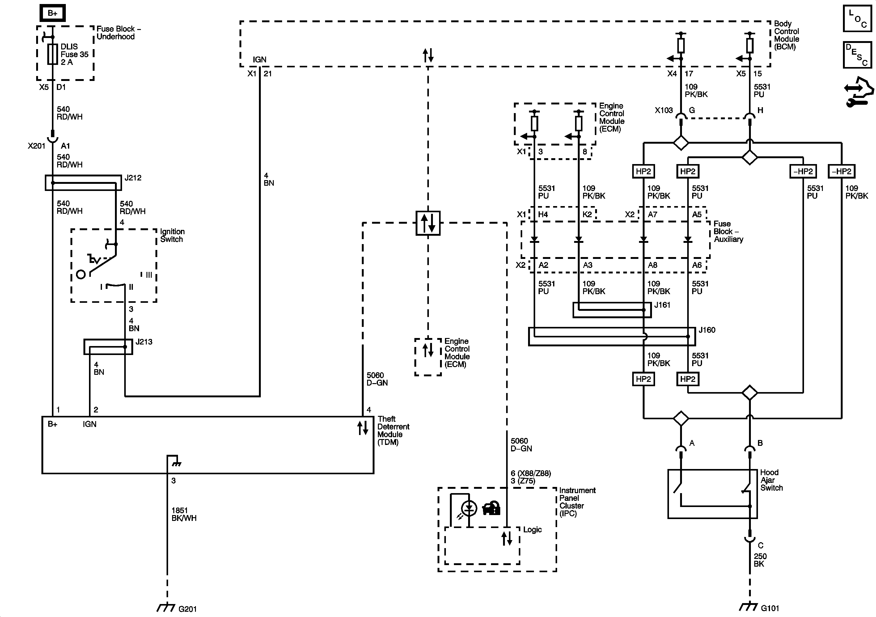
Immobilizer Schematics
Master Electrical Component List
Immobilizer Description and Operation
Control Module References
DLIS Fuse and Ignition Switch
Data Communication Schematics
G201
G101