GM Service Manual Online
For 1990-2009 cars only

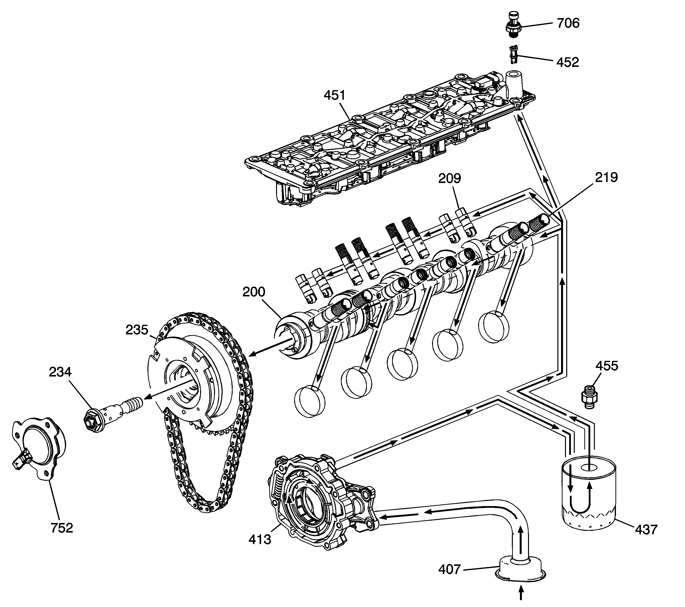
Object Number: 1967350  Size: LF
(200)Camshaft
(209)Valve Lifter - Non-Active Fuel Management
(219)Valve Lifter - Active Fuel Management
(234)Camshaft Position (CMP) Actuator Solenoid Valve
(235)CMP Actuator
(407)Oil Pump Screen
(413)Oil Pump - Variable Displacement
(437)Oil Filter
(451)Valve Lifter Oil Manifold
(452)Valve Lifter Oil Filter
(455)Active Fuel Management Oil Pressure Relief Valve
(706)Oil Pressure Sensor
(752)CMP Magnet

Lubrication System Description

Engine lubrication is supplied by a variable displacement vane-type oil pump assembly. The oil pump is mounted on the front of the engine block and driven directly by the crankshaft sprocket. The pump rotor and vanes rotate and draw oil from the oil pan sump through a pick-up screen and pipe. The oil is pressurized as it passes through the pump and is sent through the engine block lower oil gallery.

Pressurized oil is directed through the engine block lower oil gallery to the full flow oil filter where harmful contaminants are removed. A bypass valve is incorporated into the oil filter, which permits oil flow in the event the filter becomes restricted. The active fuel management oil pressure relief valve limits oil pressure directed to the upper oil galleries and valve lifter oil manifold assembly to 379-517 kPa (55-75 psi) maximum. When main oil pressure exceeds 379 kPa (55 psi), the oil pressure relief valve exhausts excess oil to the sump.

Oil is then directed from the filter to the upper main oil galleries and the valve lifter oil manifold assembly. Oil from the left upper oil gallery is directed to the crankshaft and camshaft bearings. Oil that has entered both the upper main oil galleries also pressurizes the valve lifter assemblies and is then pumped through the pushrods to lubricate the valve rocker arms and valve stems. Oil returning to the pan is directed by the crankshaft oil deflector. The oil pressure sensor is located at the top rear of the engine.

An oil passage at camshaft bearing location 2 permits oil flow into the center of the camshaft. Oil enters the camshaft exiting at the front and into the camshaft position (CMP) actuator solenoid valve. The CMP valve spool position is controlled by the engine control module (ECM) and CMP magnet. When commanded by the ECM, the CMP magnet repositions the CMP actuator solenoid valve spool directing pressurized oil into the CMP actuator to control valve timing. Refer to Camshaft Position Actuator and Solenoid Valve Description and Camshaft Actuator System Description.

With active fuel management activated, the ECM commands the 4 valve lifter oil manifold solenoids to open, directing oil through the engine block oil galleries to the intake and exhaust valve lifters for cylinders 1, 4, 6, and 7. With active fuel management activated, cylinders 1, 4, 6, and 7 are disabled.

Oil Pump Assembly and Operation

Oil Pump Assembly


Object Number: 1967301  Size: SF
(408)Bolt
(409)Oil Pump Housing Cover
(410)Oil Pump Vane Ring
(410)Oil Pump Vane Ring
(412)Oil Pump Slide
(413)Oil Pump Housing
(414)Oil Pump Slide Seal
(415)Oil Pump Slide Seal
(416)Oil Pump Slide Spring
(456)Oil Pump Rotor
(457)Oil Pump Vane
(458)Oil Pump Housing

The variable displacement vane-type oil pump is able to regulate oil pressure in the engine by internally regulating the pump’s outlet flow. As outlet pressure increases, pump displacement decreases.

The benefits of a variable displacement vane-type oil pump are:

    • Requires less drive torque and improves fuel economy
    • Provides increased low-speed oil pressure for improved variable valve timing and active fuel management systems operation
    • Quiet operation, especially during cold and/or high speed operation
    • Does not tend to over-pressurize the engine during extreme cold starts
    • Reduction in high speed oil aeration
    • Improved reliability - no relief valve required

Increased Pressure/Flow Condition


Object Number: 1998722  Size: MF

Oil from the oil pan sump is drawn into the pump inlet (1). The rotor and vanes of the pump are rotated in a clockwise direction pressurizing the oil (5). Pressurized oil exits at the pump outlet (6) and continues to the engine oil galleries. In this mode of operation, the spring (2) pressure is greater than the hydraulic force of the pressurized cavity (4) on the outer area of the slide and the slide (3) is positioned fully clockwise.

Decreased Pressure/Flow Condition


Object Number: 1998724  Size: MF

Oil from the oil pan sump is drawn into the pump inlet (1). The rotor and vanes of the pump are rotated in a clockwise direction pressurizing the oil (4). Pressurized oil exits at the pump outlet (5) and continues to the engine oil galleries. In this mode of operation, the hydraulic force of the oil pressurizes the cavity (4) on the outer area of the slide (3). When the hydraulic force increases sufficiently, it overcomes the spring (2) force and pivots the slide counterclockwise. As the slide pivots counterclockwise, the pump outlet pressure and displacement decreases, which in turn reduces the required drive torque.