GM Service Manual Online
For 1990-2009 cars only
Makes
🢒
Cadillac
🢒
2009
🢒
Escalade EXT
🢒
Diagnostic Navigation
🢒
Vehicle Diagnostic Information
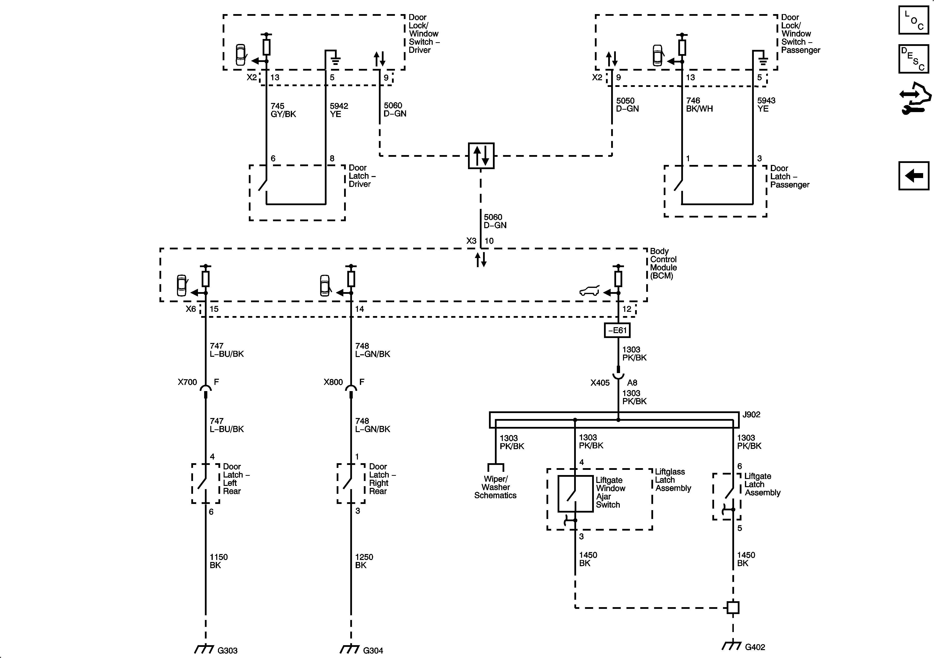
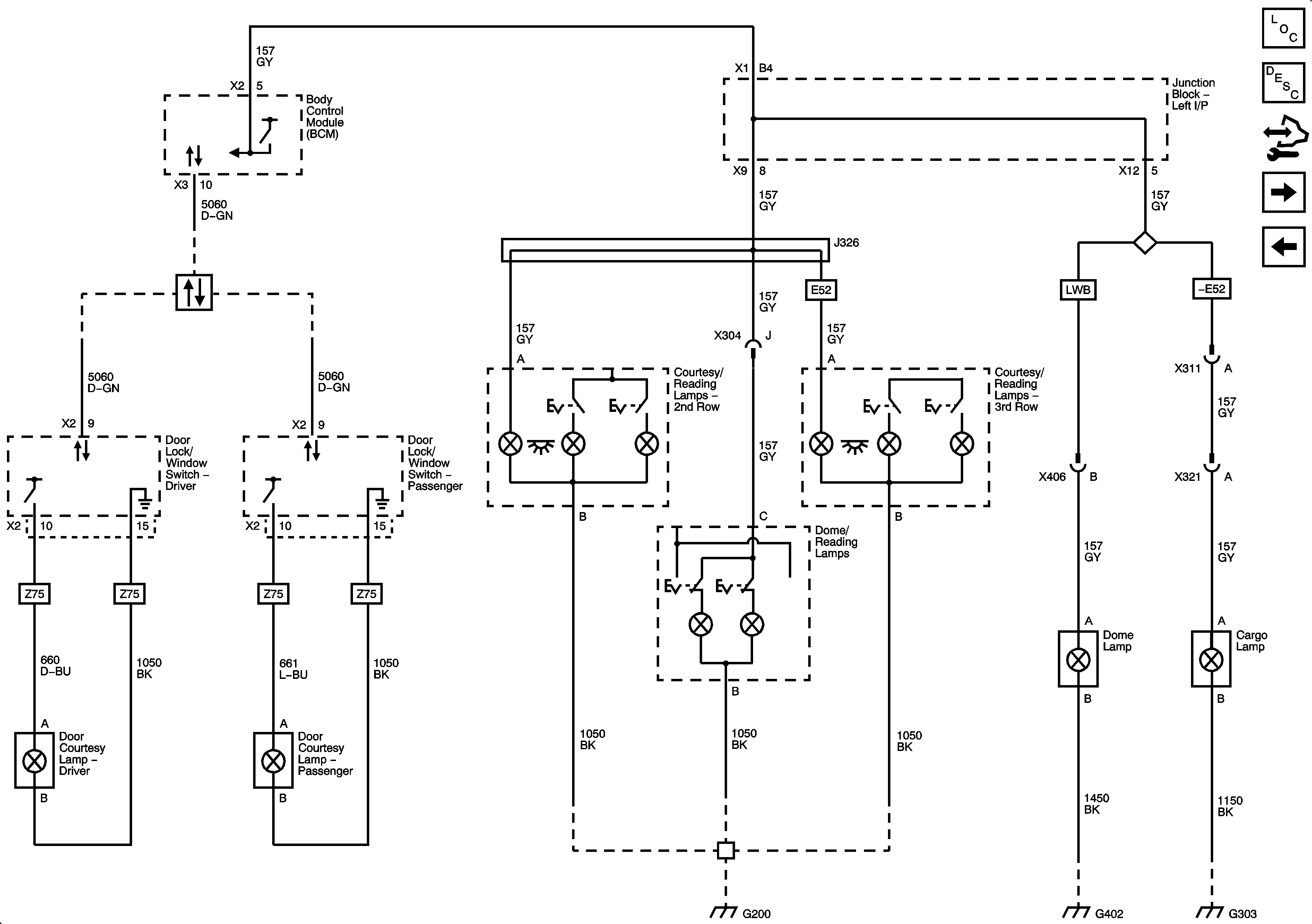
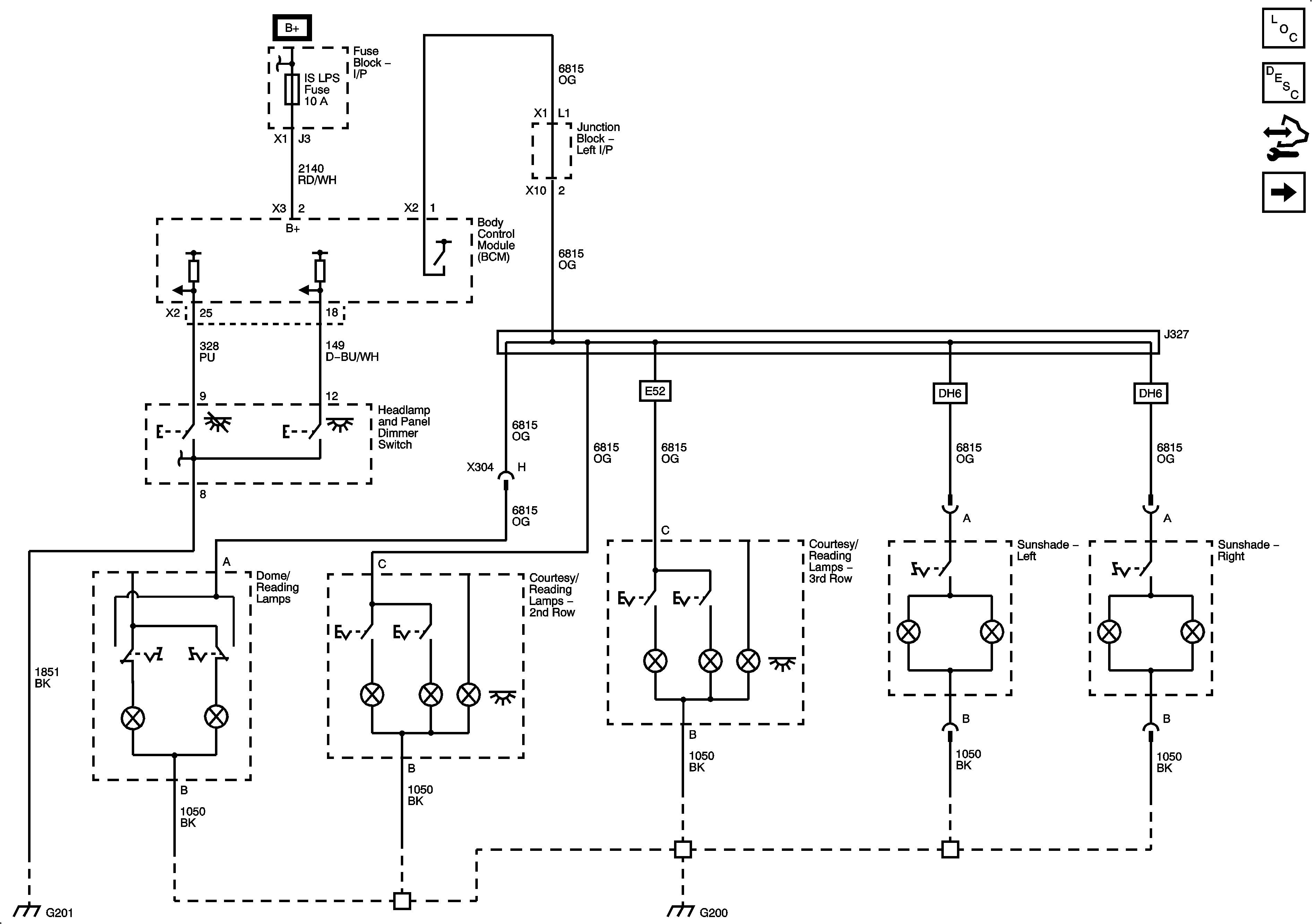
🢒 Interior Lights Schematics
Figure
1:
Inadvertent Lamp Control
Figure
2:
Courtesy Lamp Control
Figure
3:
Door Jamb Switches