GM Service Manual Online
For 1990-2009 cars only
Makes
🢒
Cadillac
🢒
2009
🢒
Escalade EXT
🢒
Suspension
🢒
Automatic Level Control
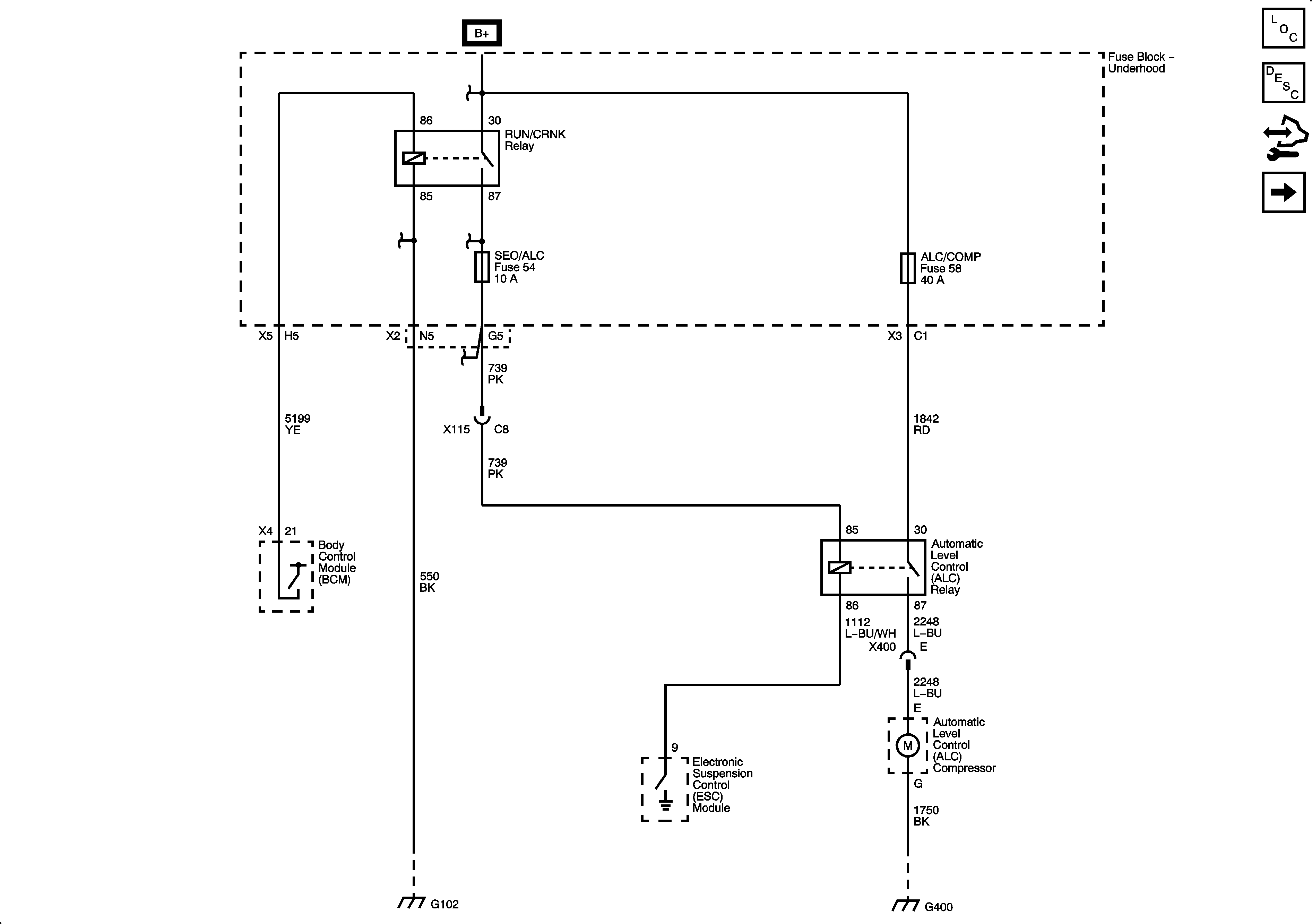
🢒 Automatic Level Control Schematics
Figure
1:
Compressor Controls
Figure
2:
Pressure Controls