GM Service Manual Online
For 1990-2009 cars only
Makes
🢒
Cadillac
🢒
2009
🢒
Escalade EXT
🢒
Power and Signal Distribution
🢒
Data Communications
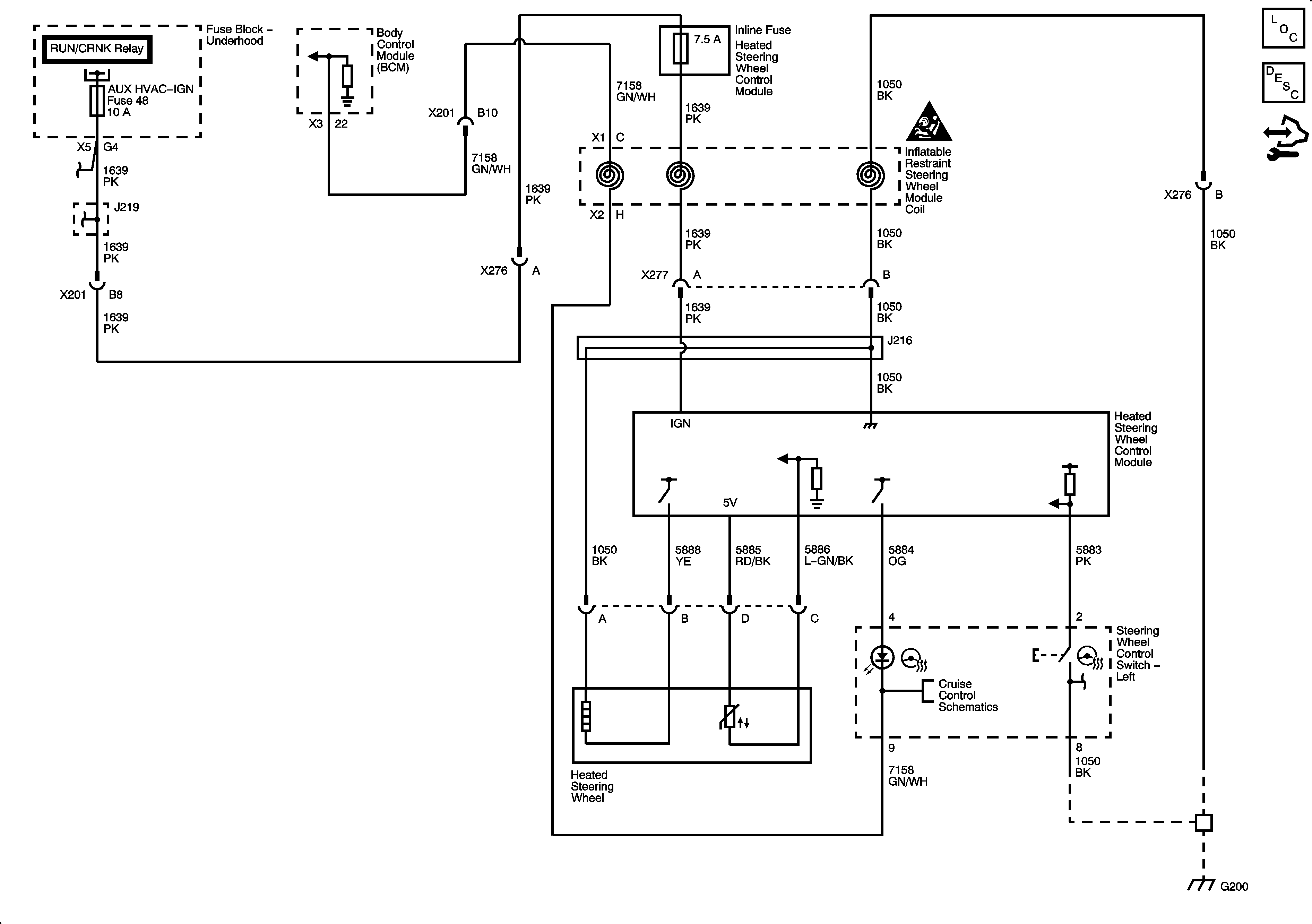
🢒 Steering Wheel Schematics
Steering Wheel Schematics Steering Wheel Schematics
Heated Steering Wheel (KA9)
Steering Wheel Schematics Tilt/Telescoping Steering Column
Heated/Cooled Seat - Passenger - X88 or Z88 with KB6