GM Service Manual Online
For 1990-2009 cars only
Makes
🢒
Cadillac
🢒
2009
🢒
Escalade EXT
🢒
Seats
🢒
Power Seats
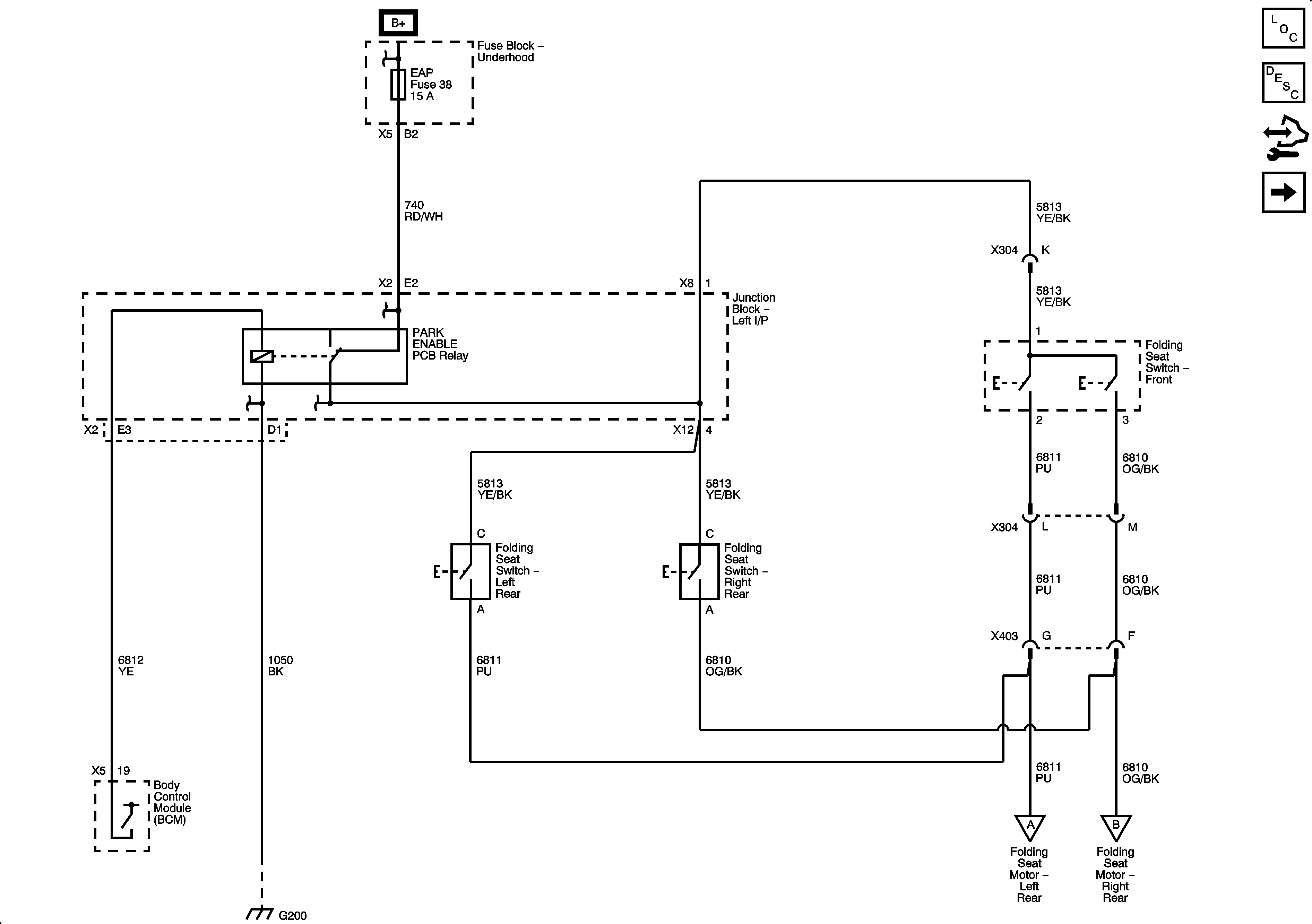
🢒 Rear Seat Schematics
Folding Seat Controls - ARS