GM Service Manual Online
For 1990-2009 cars only
Figure 1:

Lower Left Side of Engine (LH2)


Object Number: 1530202  Size: LF
(1)Valve Cover
(2)Engine Coolant Temperature (ECT) Sensor
(3)Engine Oil Level Switch
(4)Oil Filter
(5)Engine Oil Pressure (EOP) Sensor
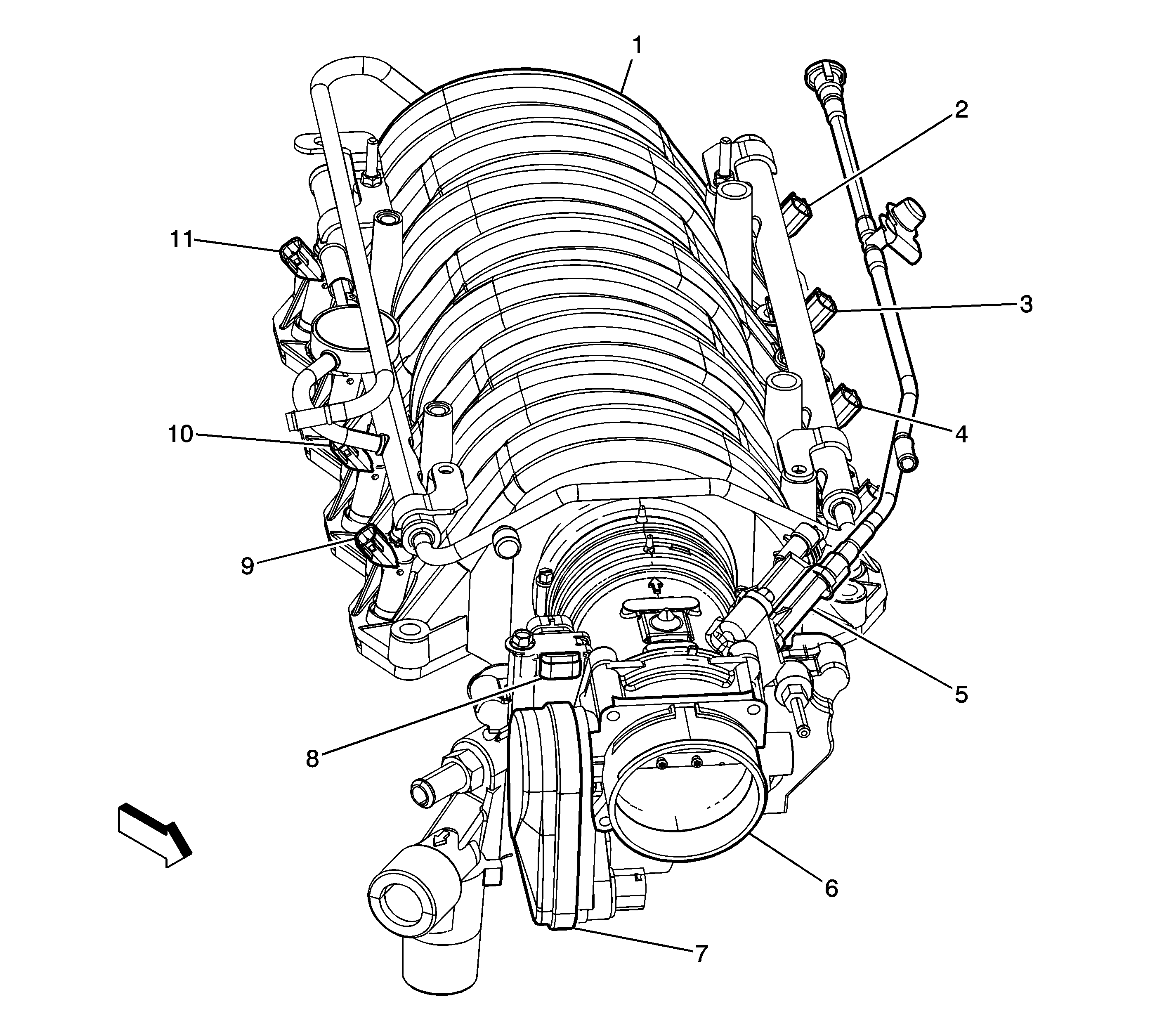
Figure 2:

Intake Manifold Components (LH2)


Object Number: 1530199  Size: LF
(1)Intake Manifold
(2)Fuel Injector 7
(3)Fuel Injector 5
(4)Fuel Injector 3
(5)Evaporative Emission (EVAP) Canister Purge Solenoid Valve
(6)Throttle Body
(7)Throttle Actuator Control (TAC) Motor
(8)Manifold Absolute Pressure (MAP) Sensor
(9)Fuel Injector 2
(10)Fuel Injector 4
(11)Fuel Injector 8
Figure 3:

Top of the Engine (LH2)


Object Number: 2015146  Size: LF
(1)Camshaft Position (CMP) Actuator Solenoid Bank 1 Exhaust
(2)Camshaft Position (CMP) Sensor Bank 1 Exhaust
(3)Camshaft Position (CMP) Sensor Bank 1 Intake
(4)Camshaft Position (CMP) Actuator Solenoid Bank 1 Intake
(5)Manifold Absolute Pressure (MAP) Sensor
(6)C140
(7)Ignition Coil/Module 1
(8)Fuel Injector 1
(9)Ignition Coil/Module 3
(10)Fuel Injector 3
(11)Ignition Coil/Module 5
(12)Fuel Injector 5
(13)Ignition Coil/Module 7
(14)Fuel Injector 7
(15)Fuel Injector 6
(16)Starter
(17)C102
(18)Fuel Injector 8
(19)C139
(20)Ignition Coil/Module 8
(21)Ignition Coil/Module 6
(22)Ignition Coil/Module 4
(23)Fuel Injector 4
(24)Ignition Coil/Module 2
(25)Fuel Injector 2
(26)Camshaft Position (CMP) Actuator Solenoid Bank 2 Exhaust
(27)Camshaft Position (CMP) Sensor Bank 2 Exhaust
(28)Camshaft Position (CMP) Sensor Bank 2 Intake
(29)Camshaft Position (CMP) Actuator Solenoid Bank 2 Intake
(30)Evaporative Emission (EVAP) Canister Purge Valve
Figure 4:

Upper Center of the Engine


Object Number: 1358058  Size: LF
(1)Knock Sensor Bank 2
(2)Knock Sensor Bank 2 Connector
(3)Knock Sensor Bank 1 Connector
(4)Knock Sensor Bank 1
(5)Crankshaft Position Sensor
Figure 5:

Engine Control Module (LH2)


Object Number: 1488524  Size: LF
(1)LF Frame Rail
(2)Engine Control Module (ECM)
(3)A/C Refrigerant Pressure Sensor
Figure 6:

Left Front of the Engine Compartment (LH2)


Object Number: 1488509  Size: LF
(1)MAF/IAT Sensor
(2)LF Strut Tower
(3)Air Filter Box
Figure 7:

Pedal Switches and Sensors


Object Number: 1488592  Size: LF
(1)Park Brake Switch
(2)Brake Pedal Position Sensor
(3)Accelerator Pedal Position (APP) Sensor
(4)Left Front Floor Panel
Figure 8:

Heated Oxygen Sensors (HO2S)


Object Number: 1334171  Size: LF
(1)HO2S - Bank 2 Sensor 1
(2)HO2S - Bank 1 Sensor 1
(3)HO2S - Bank 1 Sensor 2
(4)HO2S - Bank 2 Sensor 2
Figure 9:

Engine Coolant Temperature (ECT) Sensor and C102


Object Number: 1528386  Size: MF
(1)C102
(2)Engine Coolant Temperature (ECT) Sensor
Figure 10:

Engine Control Module (LH2)


Object Number: 1488524  Size: LF
(1)LF Frame Rail
(2)Engine Control Module (ECM)
(3)A/C Refrigerant Pressure Sensor
Figure 11:

Fuel Tank Components


Object Number: 1488597  Size: LF
(1)EVAP Canister
(2)Evaporative Emissions (EVAP) Canister Vent Solenoid (LY7/LH2)
(3)Fuel Tank
(4)Secondary Fuel Sender Assembly
(5)Fuel Pump and Sender Assembly (LY7/LH2)
(6)C420
(7)Fuel Tank Pressure (FTP) Sensor (LY7/LH2)