GM Service Manual Online
For 1990-2009 cars only
Makes
🢒
Cadillac
🢒
2008
🢒
SLS
🢒
Seats
🢒
Power Seats
🢒 Driver Seat Schematics
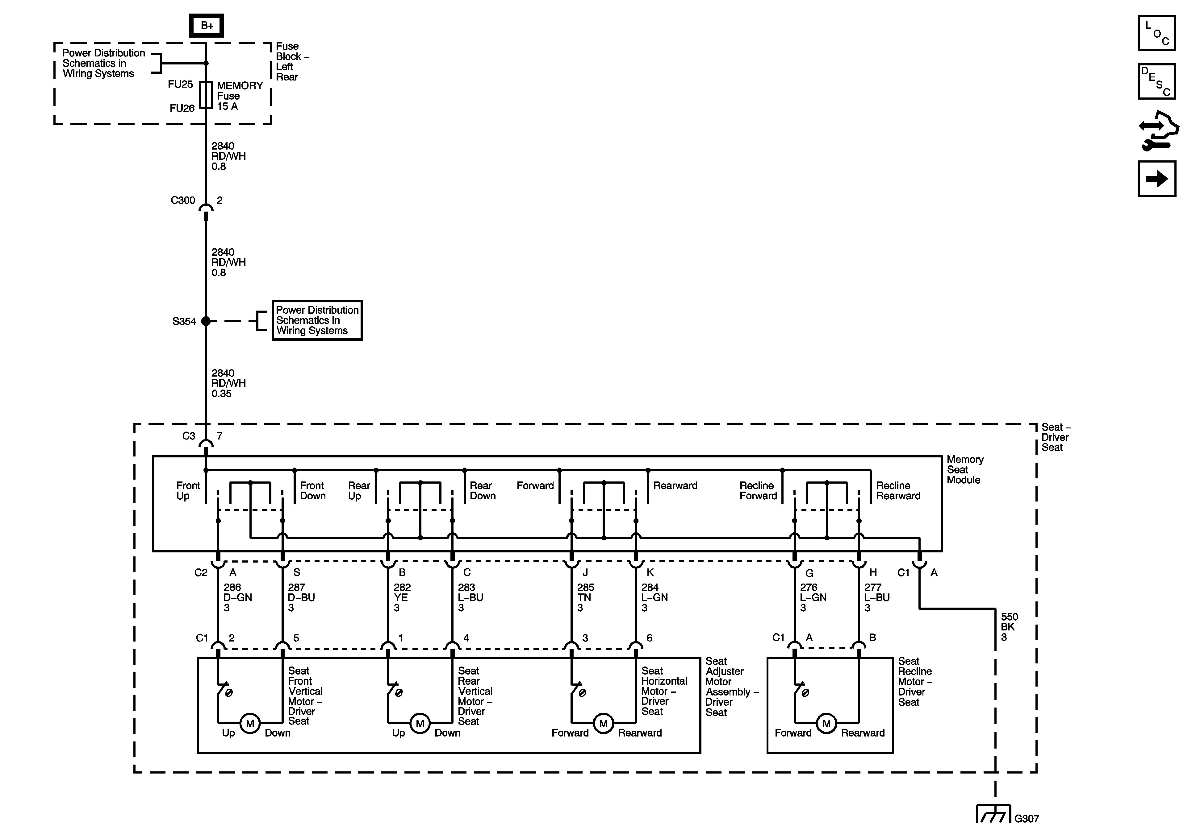
Figure
1:
Power Seat, Driver
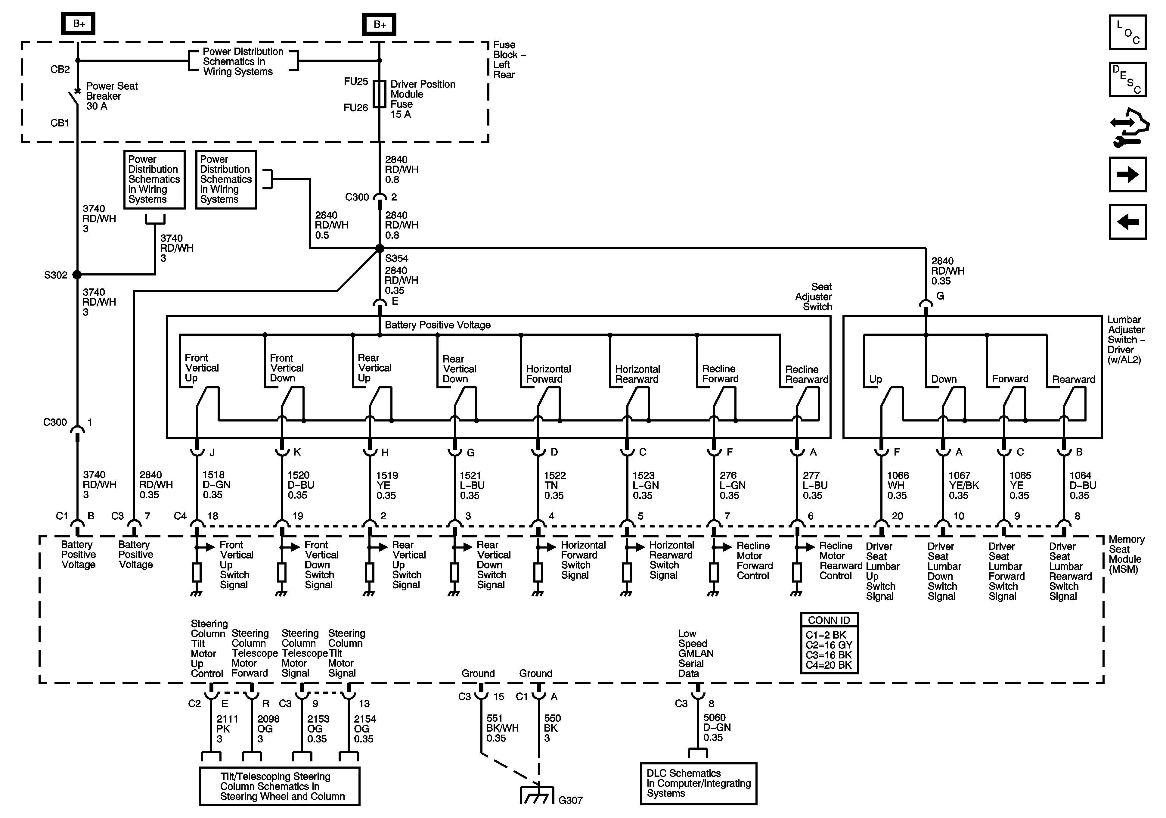
Figure
2:
Memory Seat Module Power, Ground and DLC
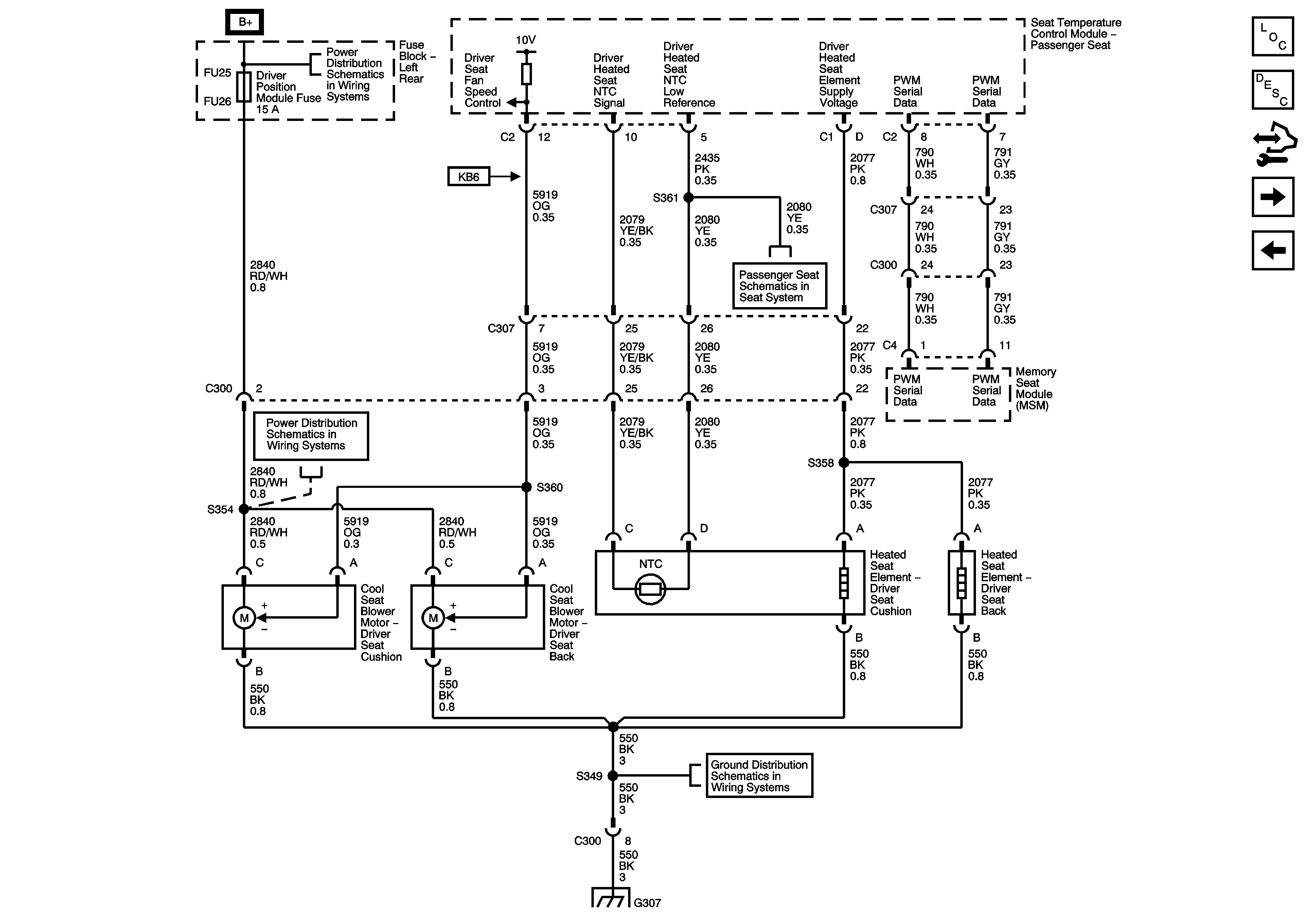
Figure
3:
Heated/Cooled Seat
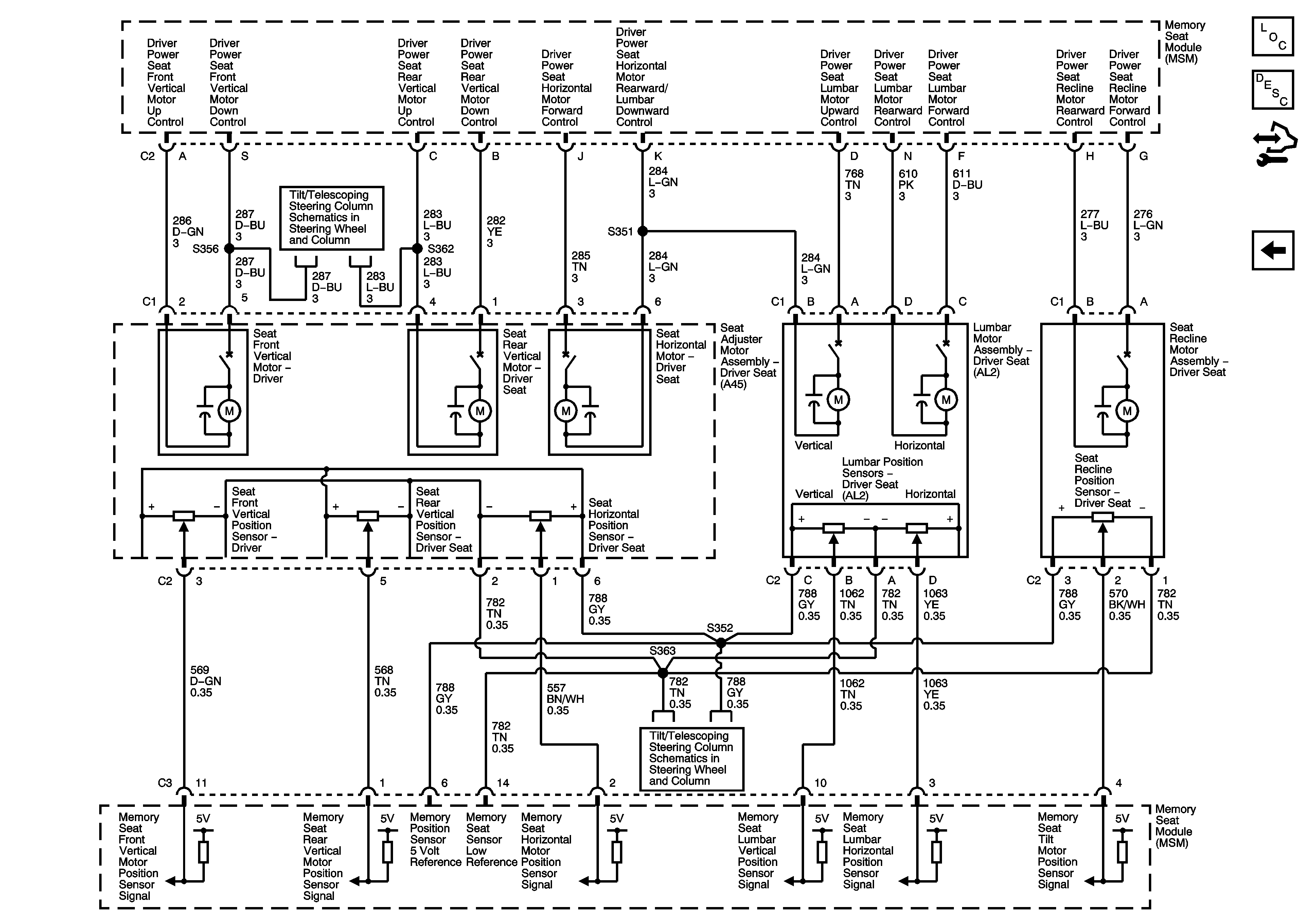
Figure
4:
Position Sensors and Motors