GM Service Manual Online
For 1990-2009 cars only
Makes
🢒
Cadillac
🢒
2005
🢒
SRX
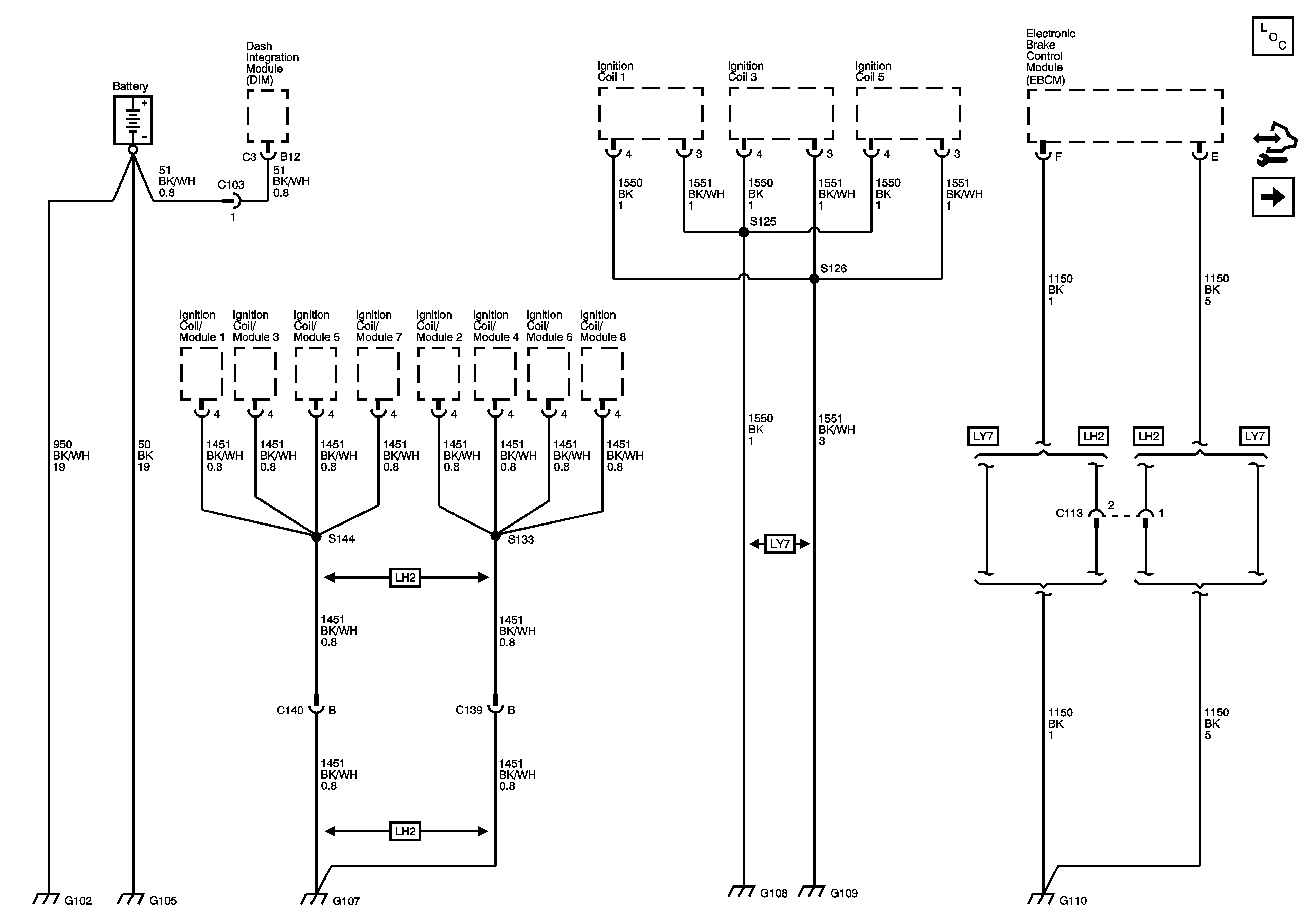
🢒 G102, G105, G107, G108, G109, and G110
G102, G105, G107, G108, G109, and G110
G102, G105, G107, G108, G109 and G110
Master Electrical Component List
Control Module References
G111, G112, G113, G114 and G306