GM Service Manual Online
For 1990-2009 cars only
Makes
🢒
Cadillac
🢒
2005
🢒
SRX
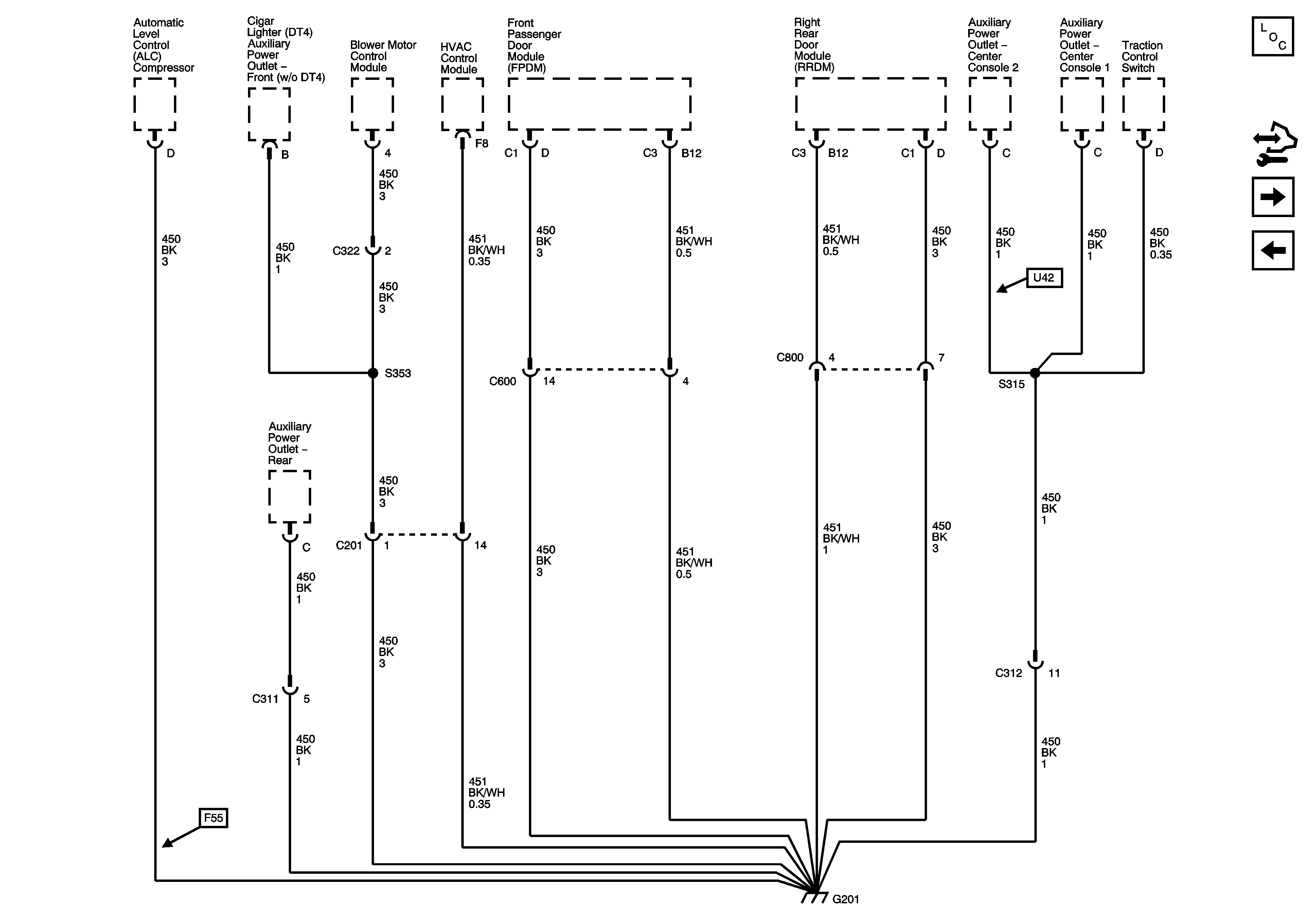
🢒 G201
G201
G201
Master Electrical Component List
Control Module References
G307
G200