GM Service Manual Online
For 1990-2009 cars only
Makes
🢒
Cadillac
🢒
2005
🢒
SRX
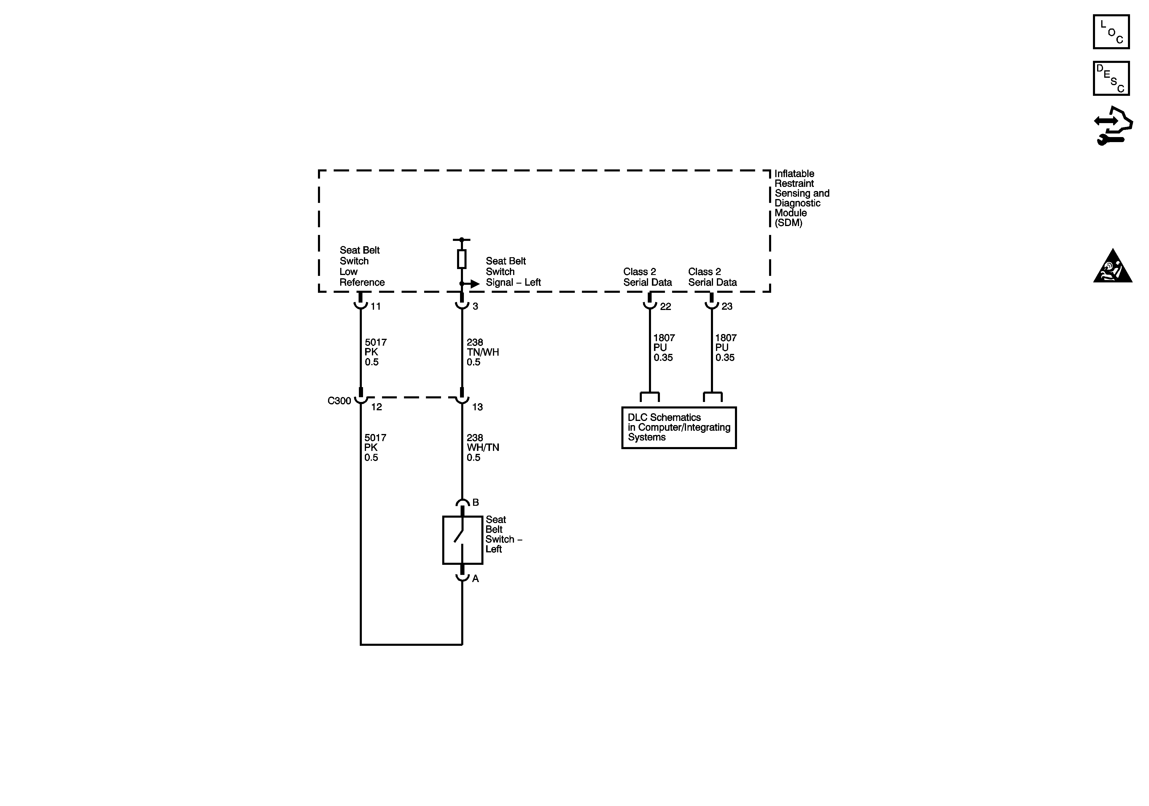
🢒 Seat Belts Schematic
Seat Belts Schematic
Master Electrical Component List
Seat Belt System Description and Operation
Control Module References
SIR Caution for Zoning
Class 2 Serial Data - 2 of 2