GM Service Manual Online
For 1990-2009 cars only
Makes
🢒
Cadillac
🢒
2006
🢒
SRX
🢒 Front Wiper (w/o CE4)
Front Wiper (w/o CE4)
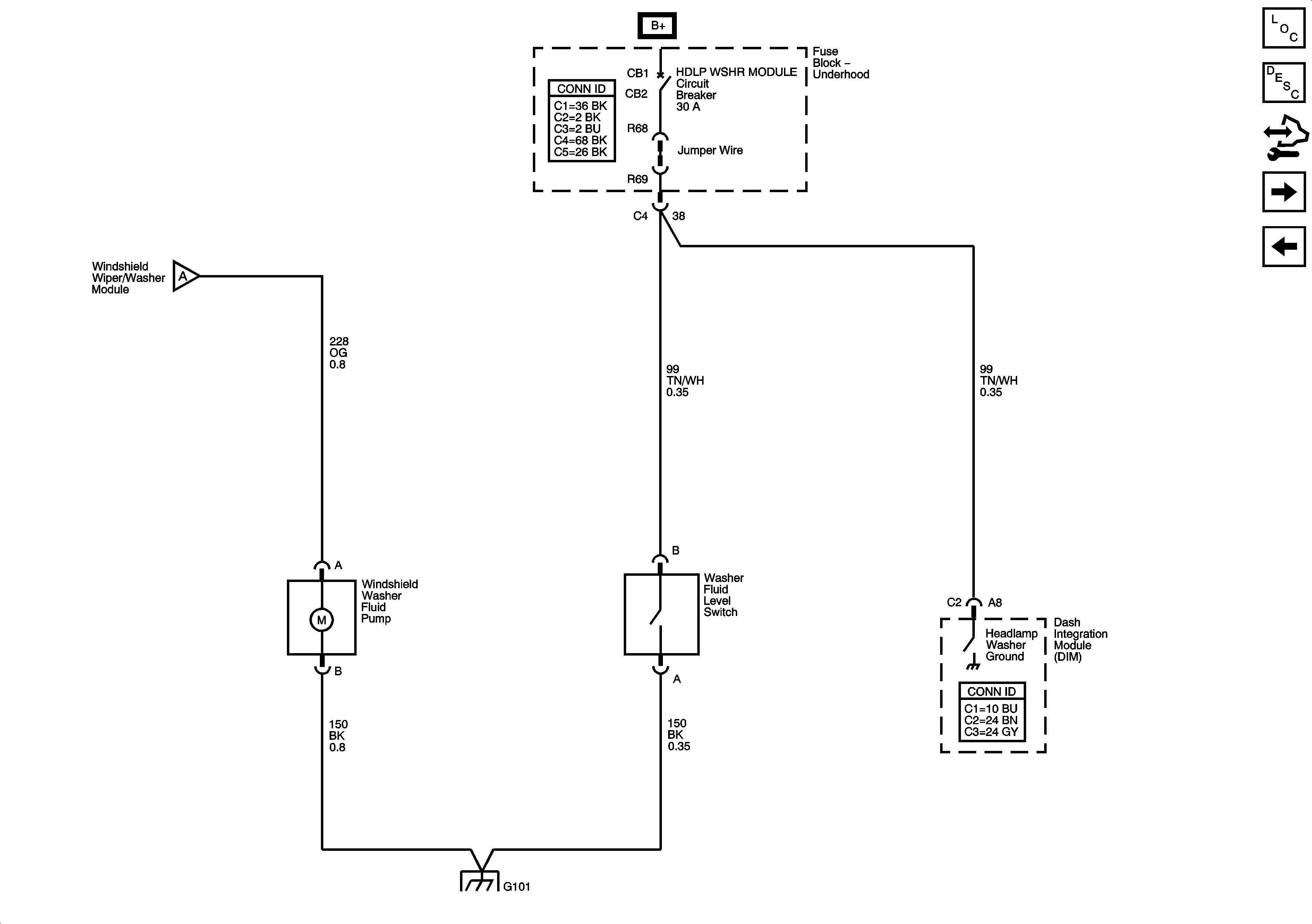
Front Washer (w/o CE4)
Master Electrical Component List
Wiper/Washer System Description and Operation
Control Module References
Heated Washer Nozzles (XA7)
Front Washer (CE4)
Front Wiper/Washer Controls
G101