GM Service Manual Online
For 1990-2009 cars only
Makes
🢒
Cadillac
🢒
2006
🢒
SRX
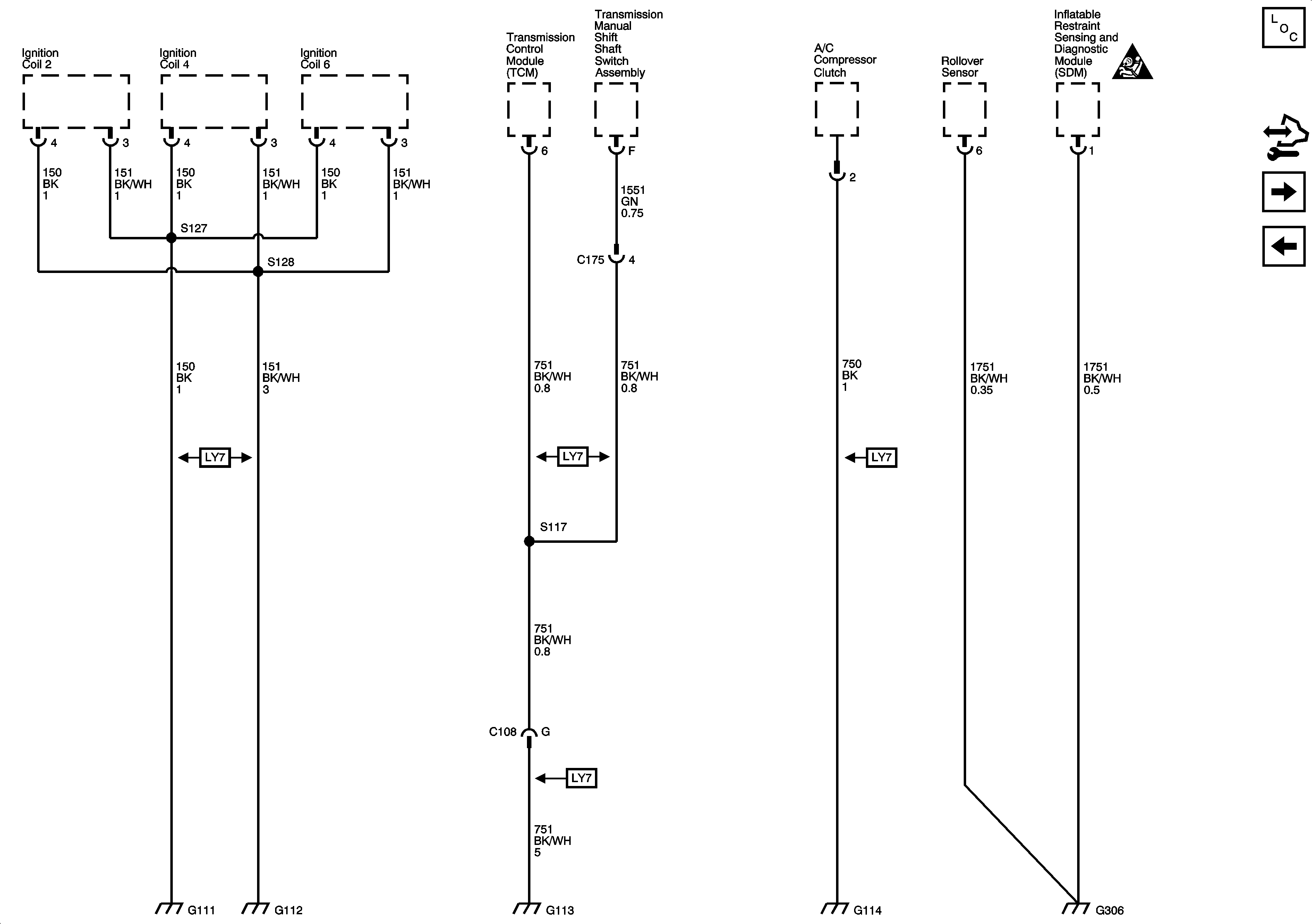
🢒 G111, 112 ,113, 114, 306
G111, 112 ,113, 114, 306
G111, G112, G113, G114 and G306
Master Electrical Component List
Control Module References
0G100-LH2
G102, 105, 107, 108, 109, 110