GM Service Manual Online
For 1990-2009 cars only
Makes
🢒
Cadillac
🢒
2008
🢒
SRX
🢒
Diagnostic Navigation
🢒
Vehicle Diagnostic Information
🢒 Steering Wheel Secondary/Configurable Control Schematics
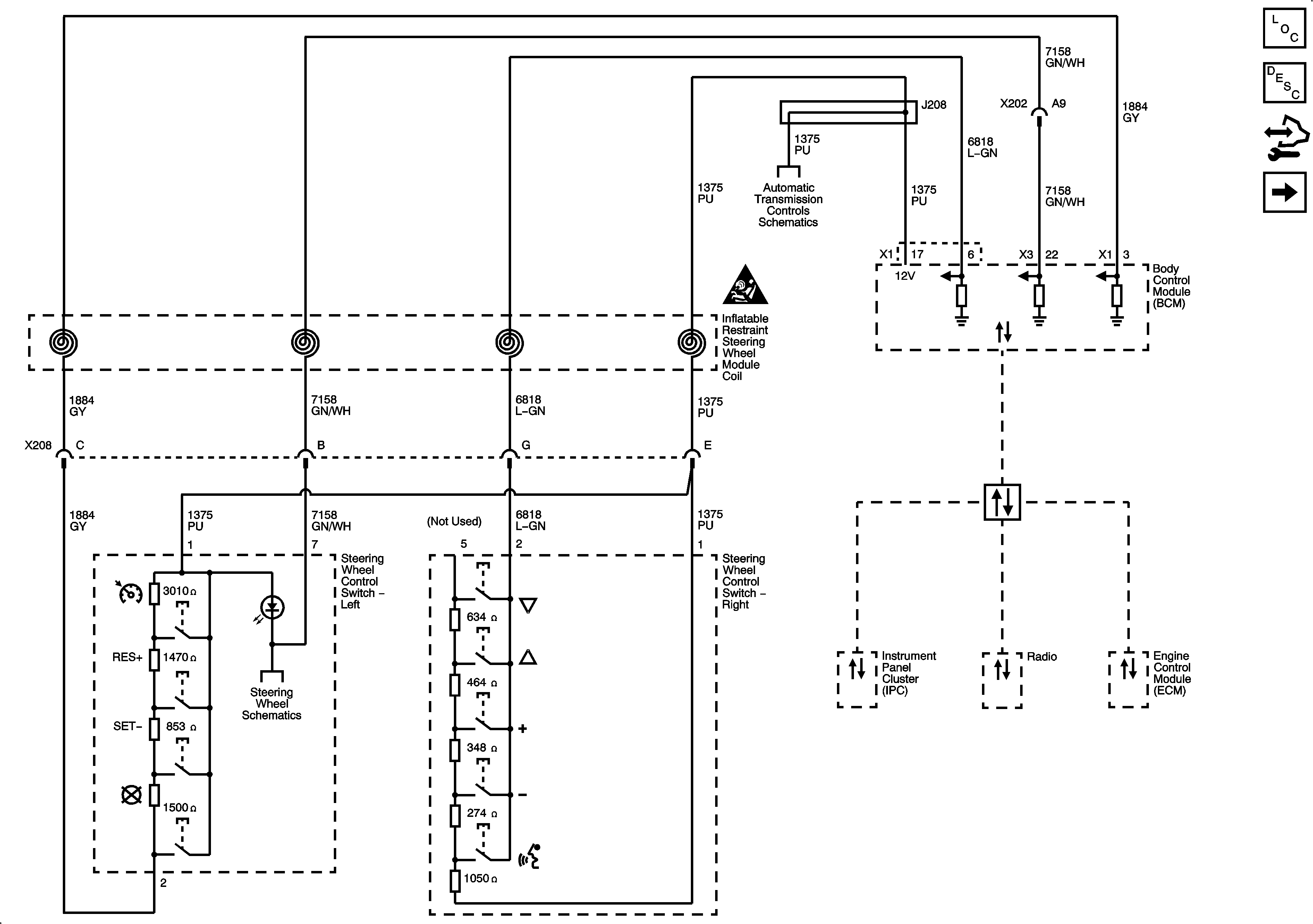
Figure
1:
Steering Wheel Controls (N31)
Master Electrical Component List
Steering Wheel Controls Description and Operation
Control Module References
Steering Wheel Controls (without N31)
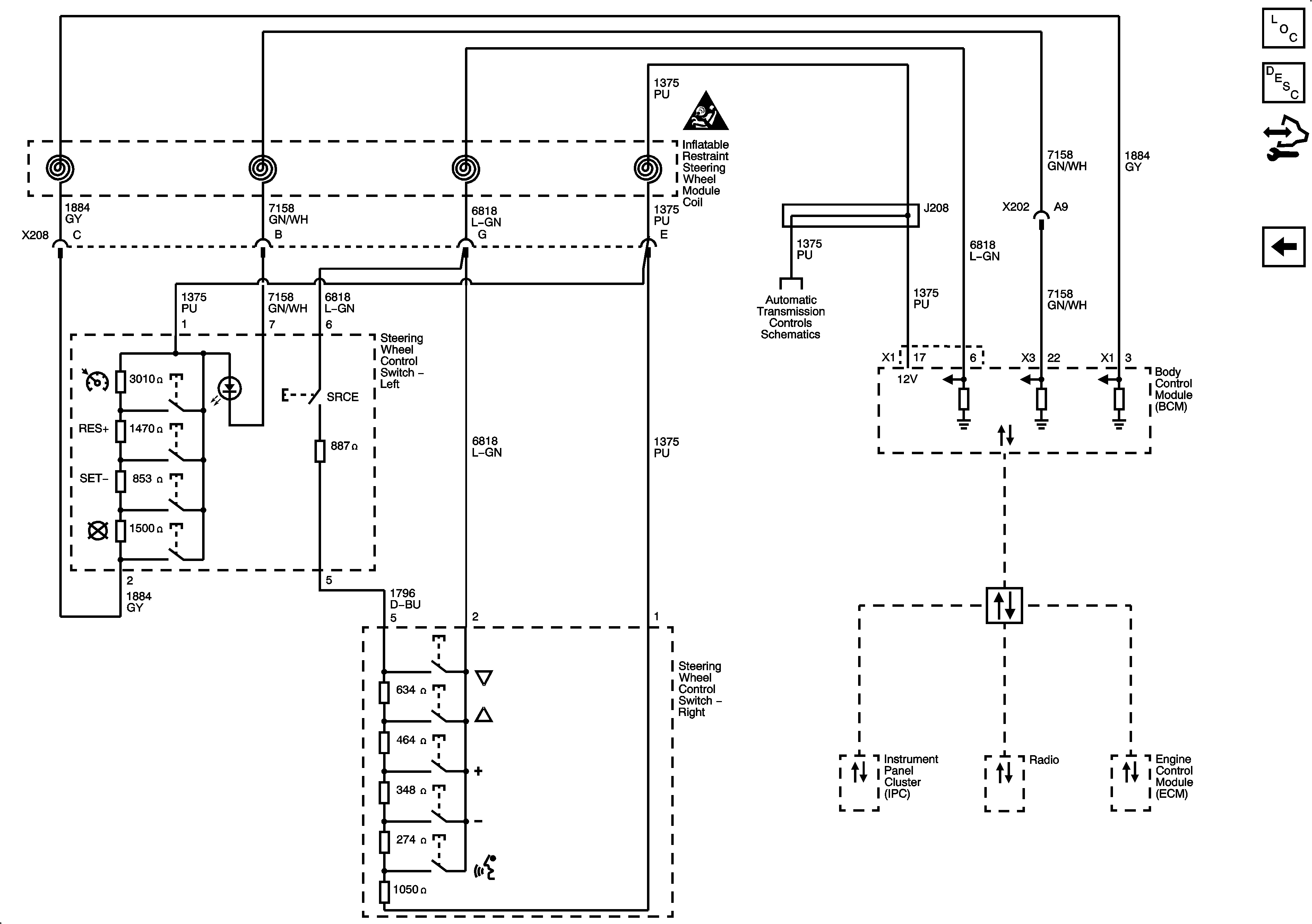
Figure
2:
Steering Wheel Controls (without N31)