GM Service Manual Online
For 1990-2009 cars only
Makes
🢒
Cadillac
🢒
2008
🢒
SRX
🢒
Seats
🢒
Power Seats
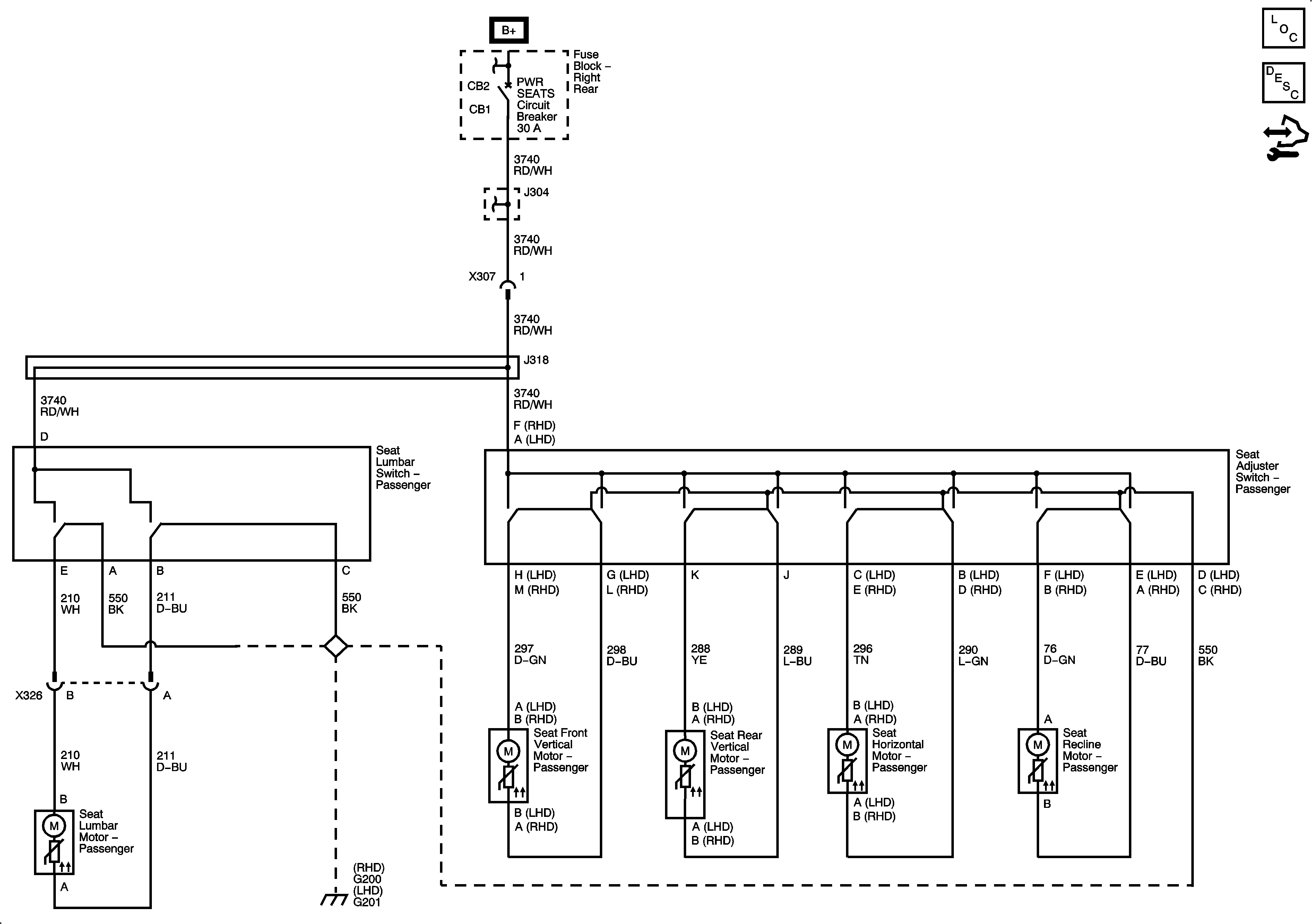
🢒 Passenger Seat Schematics
Power Seat
Master Electrical Component List
Power Seats System Description and Operation Front Seat
Control Module References