GM Service Manual Online
For 1990-2009 cars only
Makes
🢒
Cadillac
🢒
2005
🢒
STS
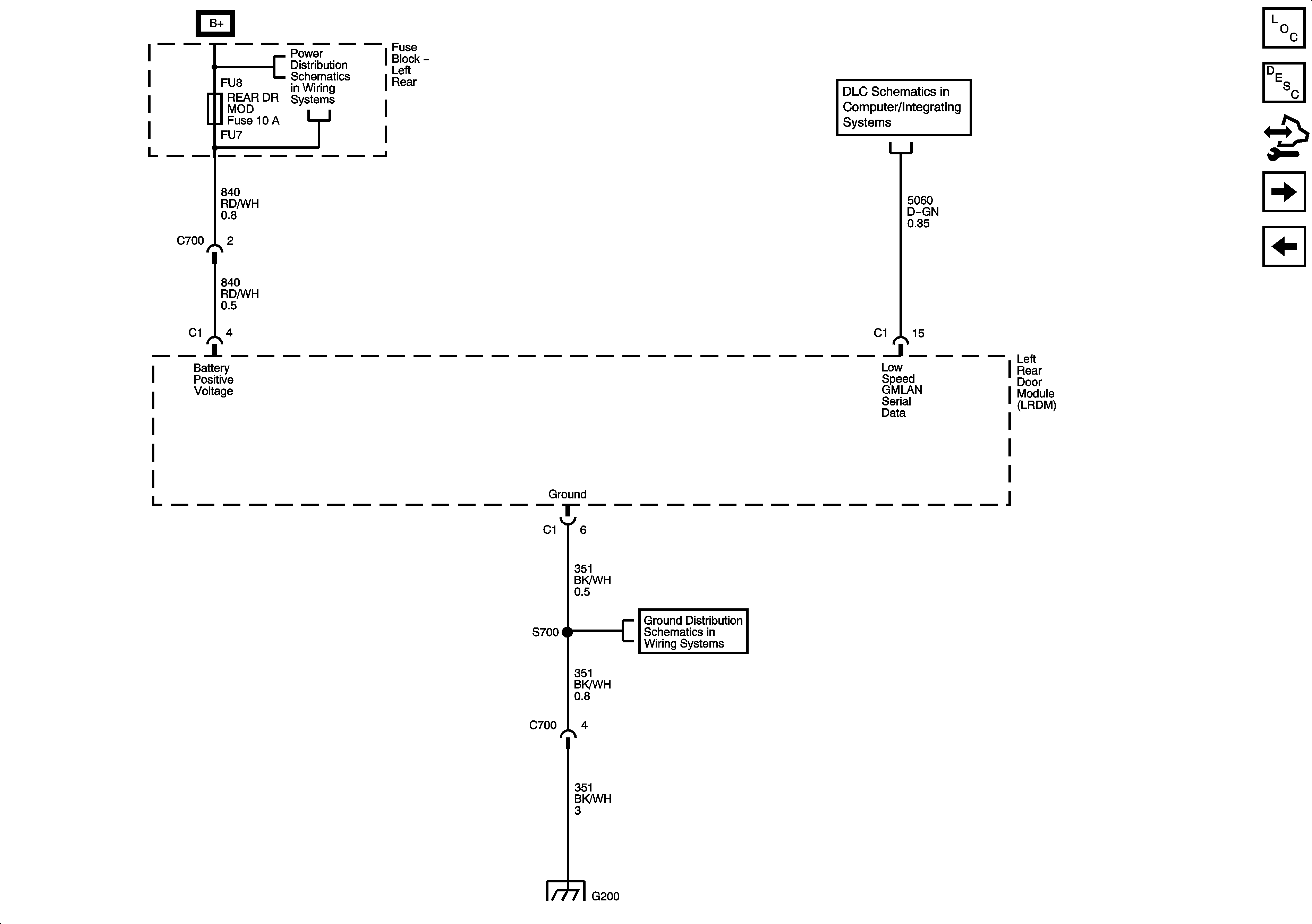
🢒 LRDM Power, Ground and DLC
LRDM Power, Ground and DLC
LRDM Power, Ground and DLC
Master Electrical Component List
Power Door Latch Description and Operation
Control Module References
LRDM Signals/Controls
FPDM Signals/Controls 2 of 2
Fuse Block Left Rear: TV/VICS, ELC SOL, ESC Module, Driver Door Module, Rear Door Module, Theft/Shifter and AMP Fuses
GMLAN Low Speed 1 of 2
G200 (1 of 2)
G200 (1 of 2)