GM Service Manual Online
For 1990-2009 cars only
Makes
🢒
Cadillac
🢒
2007
🢒
STS
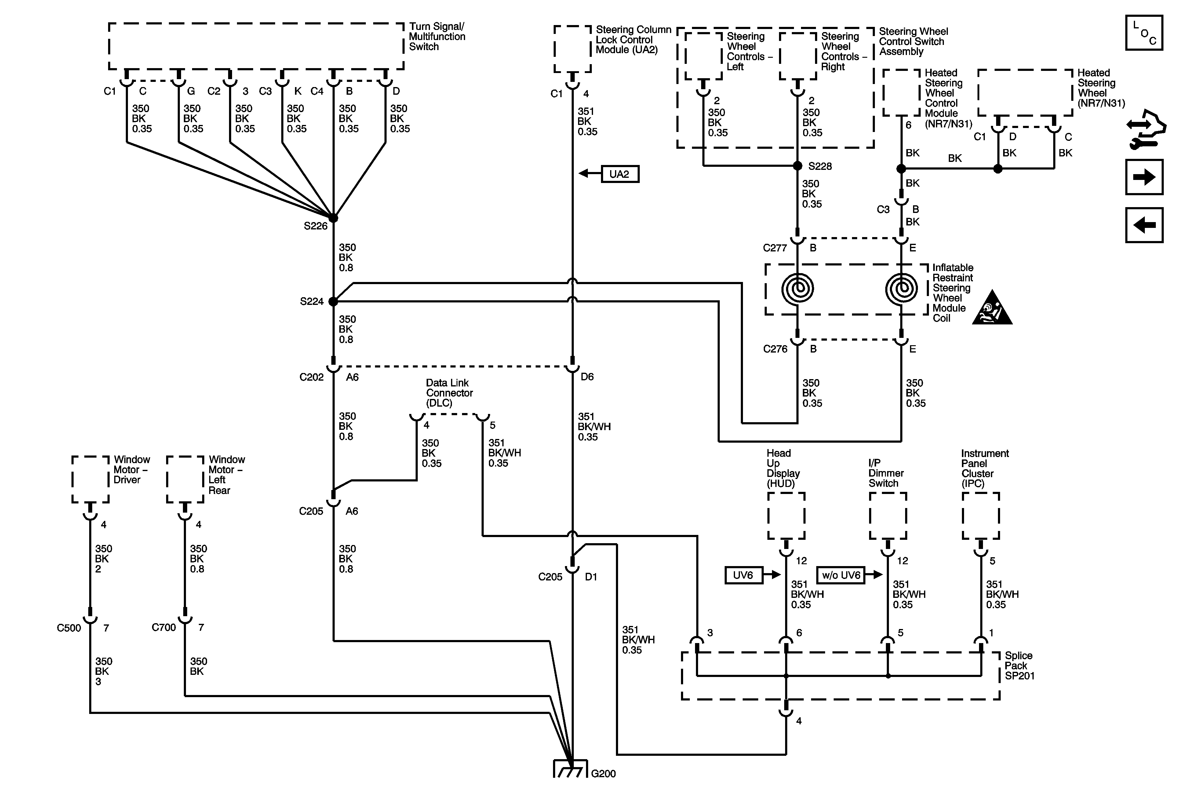
🢒 G200 (2 of 2)
G200 (2 of 2)
G200 2 of 2
Master Electrical Component List
Control Module References
G201 (1 of 2)
G200 (1 of 2)
Power and Grounding Schematic Icons