GM Service Manual Online
For 1990-2009 cars only
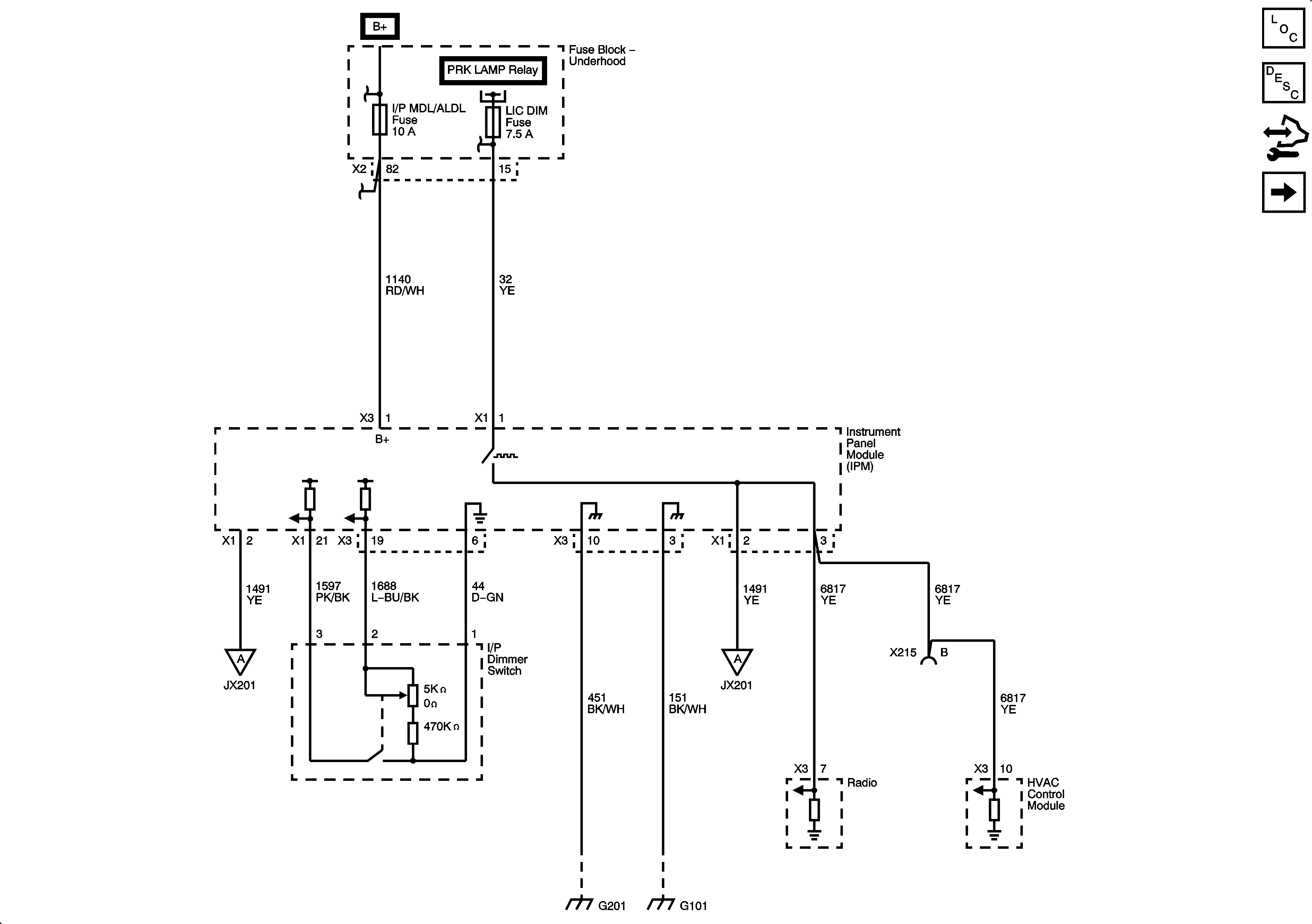
Figure 1:

Power, DLC and DIC/Dimmer Switch


Object Number: 1903098  Size: FS
Master Electrical Component List
Interior Lighting Systems Description and Operation
Control Module References
I/P and Steering Wheel
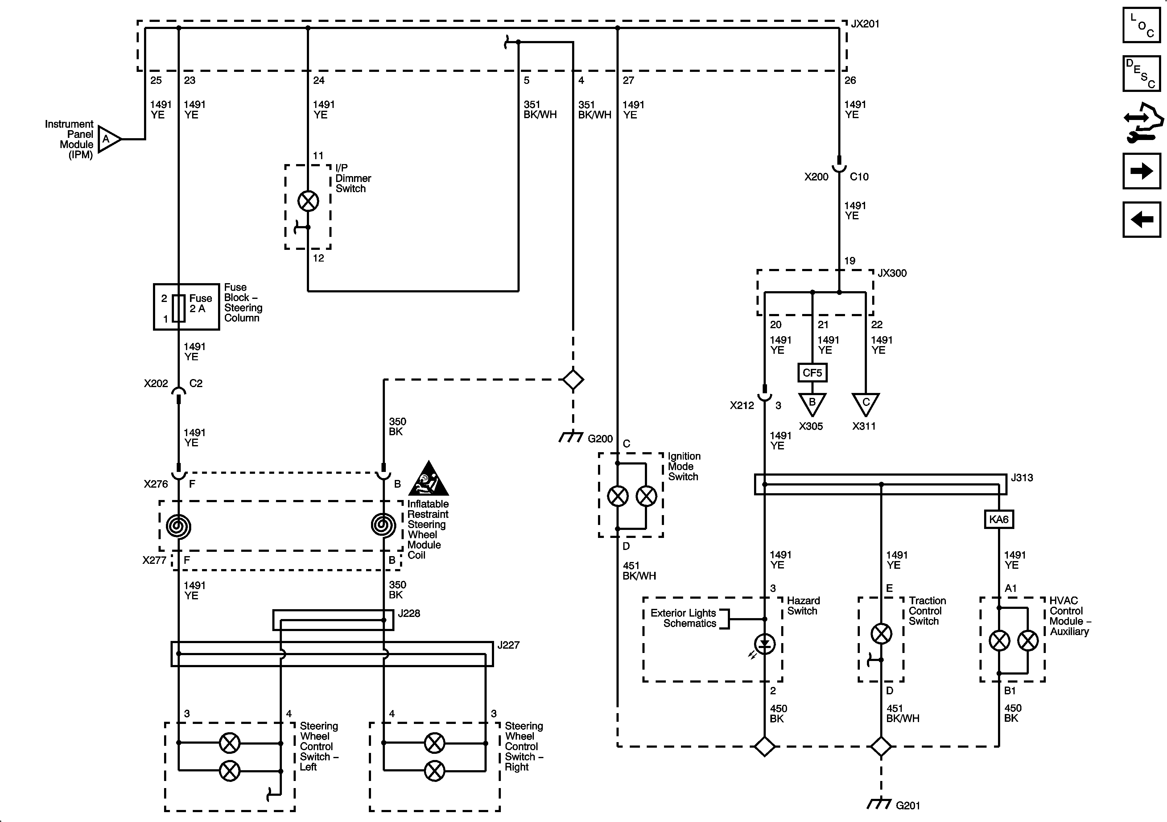
Figure 2:

I/P and Steering Wheel


Object Number: 1903100  Size: FS
Master Electrical Component List
Interior Lighting Systems Description and Operation
Control Module References
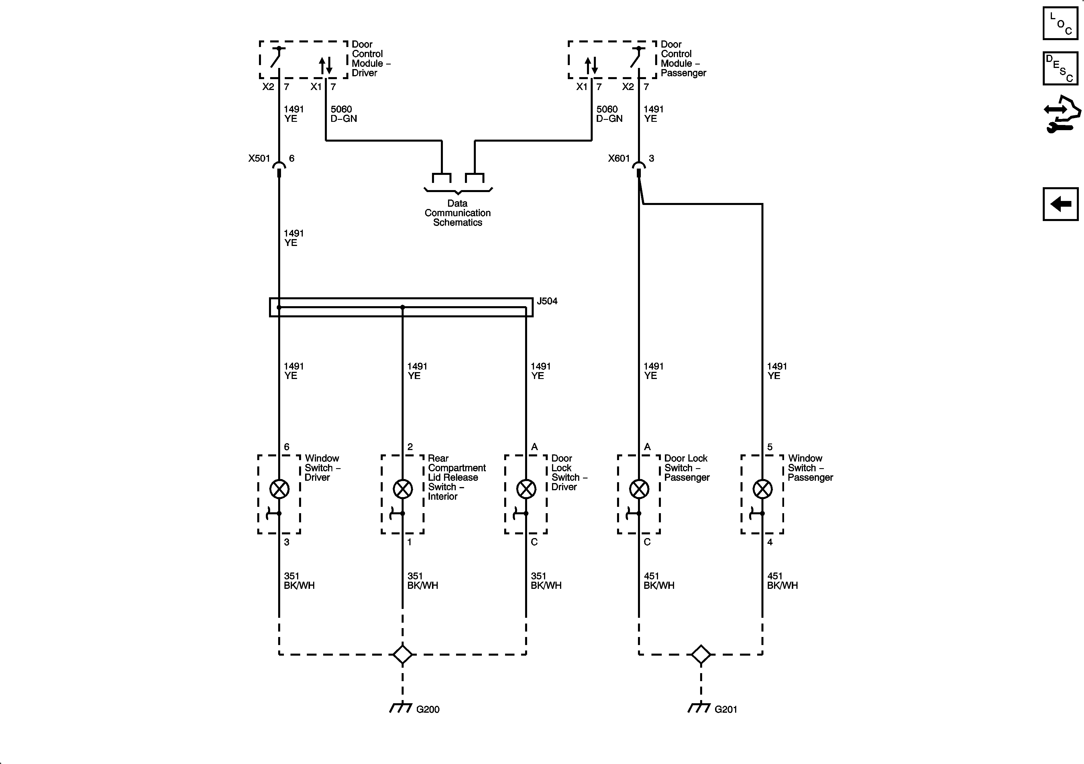
Console and Rear Doors
Power, DLC and DIC/Dimmer Switch
Figure 3:

Console and Rear Doors


Object Number: 1903103  Size: FS
Master Electrical Component List
Interior Lighting Systems Description and Operation
Control Module References
Front Doors
I/P and Steering Wheel
Figure 4:

Front Doors


Object Number: 1903105  Size: FS
Master Electrical Component List
Interior Lighting Systems Description and Operation
Control Module References
Console and Rear Doors