GM Service Manual Online
For 1990-2009 cars only

Disassembled Views 6L80

Figure 1:

Case and Associated Parts


Object Number: 1650282  Size: LF
(1)Torque Converter Assembly
(2)Torque Converter (with Fluid Pump) Housing Assembly
(3)Bolt/Screw, M10 x 50 mm
(4)Torque Converter Housing Access Hole Cover
(5)A/Trans Fluid Pump Seal
(6)Torque Converter Housing Locator Pin
(7)A/Trans Case Assembly
(8)Transmission Fluid Fill Tube Plug Assembly
(9)A/Trans Connector Seal
(10)A/Trans Connector (O-ring) Seal
(11)A/Trans Electrical Connector Passage Sleeve
(12)A/Trans Case Plug
(13)Output Shaft Bushing
(14)Output Shaft Seal Assembly
(18)A/Trans Fluid Pump Seal Assembly
(19)A/Trans Fluid Pump Seal Assembly
(20)Center Support Fluid Passage Seal Assembly
(21)Control (with Body and Valve) Valve Assembly
(22)Bolt/Screw, M5 x 73 mm
(23)Bolt/Screw, M6 x 14.5 mm
(24)Manual Shaft Detent Assembly
(25)A/Trans Fluid Filter Seal Assembly
(26)A/Trans Fluid Filter Assembly
(27)A/Trans Fluid Pan Gasket
(28)A/Trans Fluid Pan Magnet
(29)A/Trans Fluid Pan Assembly
(30)Bolt/Screw, M6 x 20 mm
(31)Trans Oil Level Check Plug
Figure 2:

Clutch Assemblies and Associated Parts


Object Number: 1650284  Size: LF
(51)1-2-3-4 and 3-5 Reverse Clutch Assembly
(52)Input Carrier Assembly
(53)Input Sun Gear
(54)Input Sun Gear Thrust Bearing
(55)Input Sun Gear Thrust Washer
(56)4-5-6 (w/ Turbine Shaft) Clutch Assembly
(57)Turbine Shaft Thrust Bearing Assembly
(58)4-5-6 Clutch (w/ Output Carrier Shaft and Dampener) Hub Assembly
(59)4-5-6 Clutch Hub Thrust Bearing Assembly
(60)Output Carrier Inner Sun Gear Shaft (Front) Bushing
(61)1-2-3-4 Clutch (w/ Output Carrier Inner Sun Gear Shaft) Hub Assembly
(62)Output Carrier Inner Sun Gear Shaft Bushing
(63)1-2-3-4 Clutch Hub Thrust Bearing Assembly
(64)2-6 and 3-5 Reverse Clutch (w/ Output Carrier Outer Sun Gear Shaft) Hub Assembly
(65)2-6 and 3-5 Reverse Clutch Hub Thrust Bearing Assembly
(66)Center Support Retaining Ring
(67)Center (w/ 2-6 Low and Reverse Clutch) Support Assembly
(68)Output Carrier Assembly
(69)Output Carrier Thrust Bearing Assembly
(70)Output Shaft Assembly
(71)Output Shaft Thrust Bearing Assembly
Figure 3:

Torque Converter (w/Fluid Pump) Housing Assembly


Object Number: 1650285  Size: MF
(200)Torque Converter Fluid Seal Retaining Ring
(201)Torque Converter Fluid Seal Assembly
(202)Line Pressure Test Hole Plug
(203)Torque Converter Housing
(204)A/Trans Vent Pipe (Model Dependent)
(205)Trans Fluid Cooler Pipe Fitting Seal
(206)Torque Converter Bushing
(207)A/Trans Fluid Pump Vane Ring
(208)A/Trans Fluid Pump Rotor Guide
(209)A/Trans Fluid Pump Slide Fluid Seal Ring
(210)A/Trans Fluid Pump Slide (O-ring) Seal
(211)A/Trans Fluid Pump Slide Outer Spring
(212)A/Trans Fluid Pump Slide
(213)A/Trans Fluid Pump Slide Seal
(214)A/Trans Fluid Pump Slide Seal Support
(215)A/Trans Fluid Pump Slide Pivot Pin
(216)A/Trans Fluid Pump Vane
(217)A/Trans Fluid Pump Rotor
(218)Turbine Shaft Front Bushing
(219)A/Trans Fluid Pump Cover Assembly
(220)Converter Feed Limit Valve
(221)Converter Feed Limit Valve Spring
(222)Valve Spring Retainer
(223)Pressure Relief Ball Valve Spring Pin
(224)Pressure Relief Ball Valve Spring
(225)Pressure Relief Ball Valve
(226)TCC Control Valve Spring
(227)TCC Control Valve
(228)Turbine Shaft Rear Bushing
(229)1-2-3-4 and 3-5 Reverse Clutch Housing Thrust Washer
(230)1-2-3-4 and 3-5 Reverse Clutch Fluid Seal Ring
(231)Bolt/Screw, M6 x 40 mm
(232)A/Trans Fluid Pump Locator Pin
(233)Pressure Regulator Valve
(234)Pressure Regulator Valve Outer Spring
(235)Pressure Regulator Valve Inner Spring
(236)Isolator Valve
(237)Isolator Valve Sleeve
(238)1-2-3-4 and 3-5 Reverse Clutch Fluid Seal Ring - Inner O-Ring (Qty: 3) - Model Dependent
Figure 4:

Control (with Body and Valve) Valve Assembly


Object Number: 1537647  Size: LF
(301)Bolt, M5 x 36 mm
(302)Bolt, M6 x 20 mm
(303)A/Trans Input and Output Speed Sensor Assembly
(304)Control Valve Upper Body Assembly
(305)Control Valve Body Spacer (w/ Gasket) Plate Assembly
(306)Control Valve Body Ball Check Valve
(307)Control Valve Lower Body Assembly
(308)A/Trans Manual Shift Shaft Position Switch Assembly
(309)Bolt, M5 x 45 mm
(310)Bolt, M5 x 55 mm
(311)Filter Plate Assembly
(312)Bolt, M5 x 53 mm
(314)Control Solenoid (w/ Body and TCM) Valve Assembly
(315)A/Trans Manual Shaft Position Switch Wiring Harness Clip
(316)A/Trans Input and Output Speed Sensor Wiring Harness Clip
Figure 5:

Upper Control Valve Body Assembly


Object Number: 1537644  Size: MF
(313)Control Valve Body Locator Pin
(321)Control Valve Upper Body
(322)Control Valve Body Locator Pin
(323)Retainer
(324)Actuator Feed Limit Valve Spring
(325)Actuator Feed Limit Valve
(326)Clutch Regulator Valve Spring
(327)CBR1/4-5-6 Clutch Regulator Valve
(328)Clutch Regulator Valve Bore Plug
(329)Clutch Boost Valve
(330)Clutch Boost Valve Spring
(334)2-6 Clutch Regulator Valve
(335)2-6 Clutch Regulator Valve Gain Valve
(336)3-5 Reverse Clutch Regulator Valve
(337)1-2-3-4 Clutch Regulator Valve
(338)Shuttle Valve
Figure 6:

Lower Control Valve Body Assembly


Object Number: 1537645  Size: MF
(323)Retainer
(328)Clutch Regulator Valve Bore Plug
(338)Shuttle Valve
(351)Control Valve Lower Body
(352)Clutch Select Solenoid Valve 3
(353)TCC Regulator Apply Valve Spring
(354)Manual Valve
(355)TCC Regulator Apply Valve
(356)Clutch Piston Dam Feed Regulator Valve
(357)Clutch Piston Dam Feed Regulator Valve Spring
(358)Clutch Select Solenoid Valve Spring
(359)Clutch Select Solenoid Valve 2
Figure 7:

1-2-3-4 and 3-5 Reverse Clutch Assembly


Object Number: 1537632  Size: LF
(400)3-5 Reverse Clutch Backing Plate Retaining Ring
(401)3-5 Reverse Clutch Backing Plate
(402)3-5 Reverse Clutch Plate Assembly
(403)3-5 Reverse Clutch Plate
(404)3-5 Reverse Clutch (Waved) Plate
(405)3-5 Reverse Clutch Apply Ring
(407)1-2-3-4 Clutch Backing Plate
(408)1-2-3-4 Clutch Plate Assembly
(409)1-2-3-4 Clutch Plate
(410)1-2-3-4 Clutch (Waved) Plate
(411)1-2-3-4 Clutch Piston Dam Retaining Ring
(412)1-2-3-4 Clutch Piston Dam Assembly
(413)1-2-3-4 Clutch Spring
(414)1-2-3-4 Clutch Piston
(415)1-2-3-4 Clutch Piston Housing Retaining Ring
(416)1-2-3-4 Clutch Piston Seal
(417)1-2-3-4 Clutch Piston Housing
(418)3-5 Reverse Clutch Piston Dam (O-ring) Seal
(419)3-5 Reverse Clutch Piston Inner Seal
(420)3-5 Reverse Clutch Spring
(421)3-5 Reverse Clutch Piston
(422)3-5 Reverse Clutch Piston Outer Seal
(423)1-2-3-4 Clutch Piston Inner Seal
(424)1-2-3-4 Clutch Piston Housing Seal
(425)1-2-3-4 Clutch Piston Housing Seal
(426)1-2-3-4 and 3-5 Reverse Clutch Housing Rear Bushing
(427)1-2-3-4 and 3-5 Reverse Clutch Housing Assembly
(428)1-2-3-4 and 3-5 Reverse Clutch Bearing Assembly
(429)1-2-3-4 Clutch Backing Plate Retaining Ring
Figure 8:

4-5-6 (w/Turbine Shaft) Clutch Assembly


Object Number: 1537634  Size: MF
(431)4-5-6 Clutch Backing Plate Retaining Ring
(432)4-5-6 Clutch Backing Plate
(433)4-5-6 Clutch Plate Assembly
(434)4-5-6 Clutch Plate
(435)4-5-6 Clutch (Waved) Plate
(436)4-5-6 Clutch Piston Dam Retaining Ring
(437)4-5-6 Clutch Piston Dam Assembly
(438)4-5-6 Clutch Spring
(439)4-5-6 Clutch Piston Assembly
(440)Output Carrier Shaft Housing Bushing
(441)4-5-6 (w/Turbine Shaft) Housing Assembly
(442)Turbine Shaft Fluid Seal Ring
(443)Turbine Shaft (O-ring) Seal
Figure 9:

2-6 Clutch Assembly


Object Number: 1537637  Size: MF
(450)2-6 Clutch Backing Plate Retaining Ring
(451)2-6 Clutch Backing Plate
(452)2-6 Clutch Plate Assembly
(453)2-6 Clutch Plate
(454)2-6 Clutch (Waved) Plate
(455)2-6 Clutch Spring Retaining Ring
(456)2-6 Clutch Spring
(457)2-6 Clutch Piston Assembly
(458)Output Carrier Outer Sun Gear Shaft (Front) Bushing
(459)Center Support Assembly
(460)Output Carrier Outer Sun Gear Shaft Rear Bushing
Figure 10:

Low and Reverse Clutch Assembly


Object Number: 1537639  Size: LF
(459)Center Support Assembly
(461)Low and Reverse Clutch Backing Plate Retaining Ring
(462)Low and Reverse Clutch Backing Plate
(463)Low and Reverse Clutch Plate Assembly
(464)Low and Reverse Clutch Plate
(465)Low and Reverse Clutch (Waved) Plate
(466)Low and Reverse Clutch Spring Retaining Ring
(467)Low Clutch Sprag Assembly
(468)Low Clutch Sprag Seal
(469)Low and Reverse Clutch Spring
(470)Low and Reverse Clutch Piston Assembly
Figure 11:

4-5-6 Clutch Hub Assembly


Object Number: 1550019  Size: SF
(475)4-5-6 Clutch (w/ Output Carrier Shaft) Hub Assembly
(476)4-5-6 Clutch Dampener
(477)4-5-6 Clutch Dampener Apply Plate
(478)4-5-6 Clutch Dampener Retaining Ring
Figure 12:

Output Carrier Assembly


Object Number: 1537641  Size: MF
(485)Center Support Roller Bearing Assembly
(486)Output Carrier Front Sun Gear Thrust Bearing Assembly
(487)Output Carrier Front Sun Gear
(488)Output Carrier Front Sun Gear Rear Thrust Bearing Assembly
(489)Output Carrier Rear Sun Gear
(490)Output Carrier
(491)Output Carrier Rear Sun Gear Thrust Bearing Assembly - Captured
Figure 13:

Output Shaft Assembly


Object Number: 1650288  Size: SF
(494)Output Carrier Internal Gear Retaining Ring
(495)Output Carrier Internal Front Gear
(496)Output Carrier Internal Gear Spacer
(497)Output Carrier Internal Rear Gear
(498)Output Carrier Bushing
(499)Output Shaft Assembly
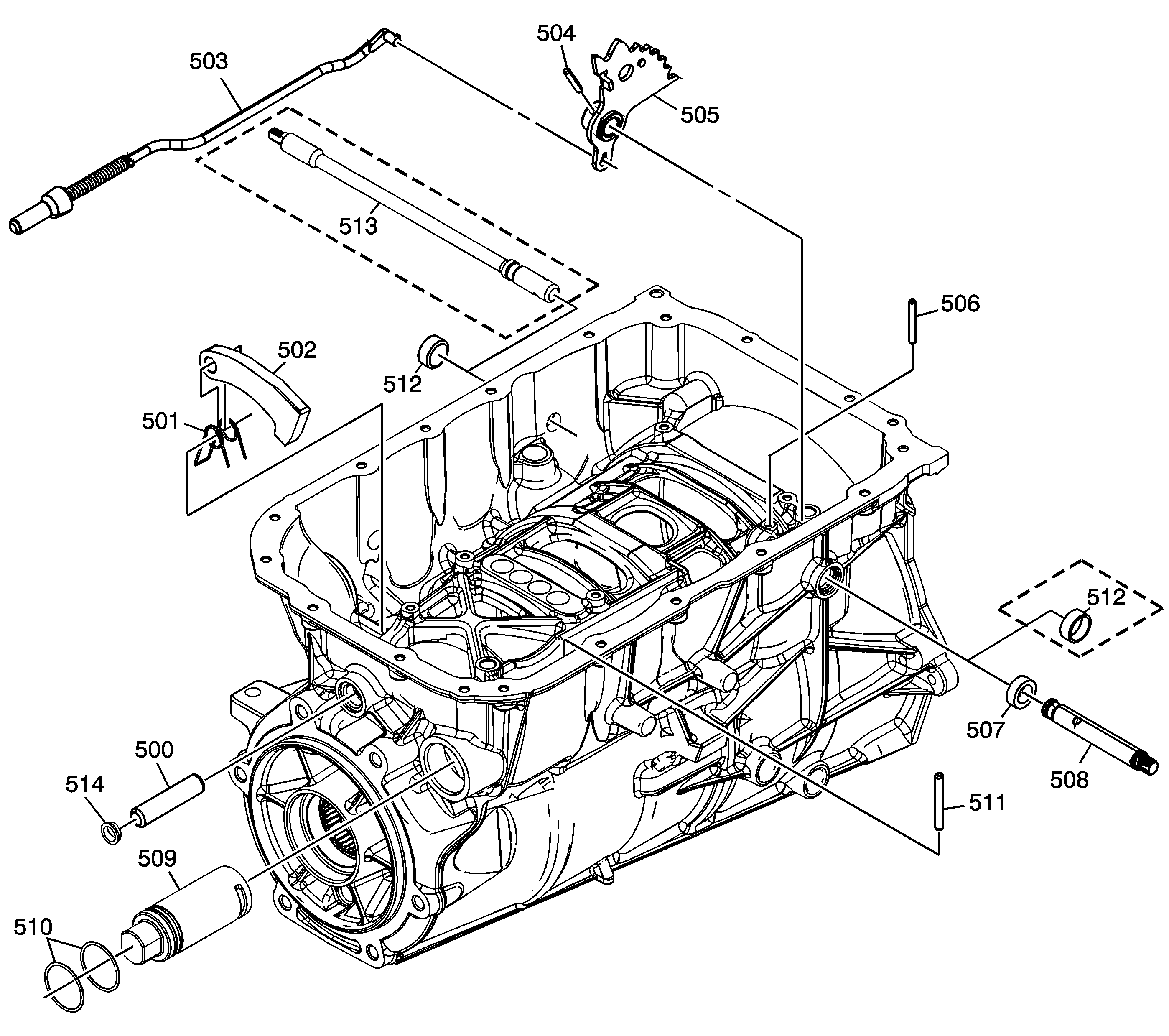
Figure 14:

Park System Components


Object Number: 1537643  Size: LF
(12)A/Trans Case Plug
(500)Park Pawl Shaft
(501)Park Pawl Spring
(502)Park Pawl
(503)Park Pawl Actuator Assembly
(504)Manual Shaft Detent Lever Hub Pin
(505)Manual Shaft Detent Lever Assembly
(506)Manual Shift Shaft Pin
(507)Manual Shift Shaft Seal
(508)Manual Shift Shaft
(509)Park Pawl Actuator Guide
(510)Park Pawl Actuator Guide (O-ring) Seal
(511)Park Pawl Actuator Guide Pin

Disassembled Views 6L50

Figure 1:

Case and Associated Parts


Object Number: 1748538  Size: LF
(1)Torque Converter Assembly
(2)Torque Converter (with Fluid Pump) Housing Assembly - Model Dependent
(3)Bolt, M10 x 50 mm
(4)Torque Converter Housing Access Hole Cover - Model Dependent
(5)A/Trans Fluid Pump Seal
(6)Torque Converter Housing Locator Pin
(7)A/Trans Case Assembly
(8)Trans Fluid Fill Tube Plug Assembly
(9)A/Trans Connector Seal
(10)A/Trans Connector (O-ring) Seal
(11)A/Trans Electrical Connector Passage Sleeve
(12)A/Trans Case Plug
(16)Bolt, M10 x 40 mm - Model Dependent
(18)A/Trans Fluid Pump Seal Assembly
(19)A/Trans Fluid Pump Seal Assembly
(20)Center Support Fluid Passage Seal Assembly
(21)Control (with Body and Valve) Valve Assembly
(22)Bolt, M5 x 73 mm
(23)Bolt, M6 x 14.5 mm
(24)Manual Shaft Detent Assembly
(25)A/Trans Fluid Filter Seal Assembly
(26)A/Trans Fluid Filter Assembly
(27)A/Trans Fluid Pan Gasket
(28)A/Trans Fluid Pan Magnet
(29)A/Trans Fluid Pan Assembly
(30)Bolt, M6 x 20 mm
(31)Trans Oil Level Check Plug
(32)Torque Converter Housing Access Hole Cover
(33)A/Trans Case Extension Seal - 2WD Models Only
(34)A/Trans Case Extension - 2WD Models Only
(36)Output Shaft Seal Assembly
(37)Output Shaft Bearing Assembly - 2WD Models Only
(38)Prop Shaft Trans Flange - 2WD Models Only
(39)Front Prop Shaft Flange Nut - 2WD Models Only
(40)A/Trans Case Extension - AWD Models Only
(41)Output Shaft Bearing Assembly - Case
Figure 2:

Clutch Assemblies and Associated Parts


Object Number: 1748539  Size: LF
(51)1-2-3-4 and 3-5 Reverse Clutch Assembly
(52)Input Carrier Assembly
(53)Input Sun Gear
(54)Input Sun Gear Thrust Bearing
(55)Input Sun Gear Thrust Washer
(56)4-5-6 (w/ Turbine Shaft) Clutch Assembly
(57)Turbine Shaft Thrust Bearing Assembly
(58)4-5-6 Clutch (w/ Output Carrier Shaft and Dampener) Hub Assembly
(59)4-5-6 Clutch Hub Thrust Bearing Assembly
(60)Output Carrier Inner Sun Gear Shaft (Front) Bushing
(61)1-2-3-4 Clutch (w/ Output Carrier Inner Sun Gear Shaft) Hub Assembly
(62)Output Carrier Inner Sun Gear Shaft Bushing
(63)1-2-3-4 Clutch Hub Thrust Bearing Assembly
(64)2-6 and 3-5 Reverse Clutch (w/ Output Carrier Outer Sun Gear Shaft) Hub Assembly
(65)2-6 and 3-5 Reverse Clutch Hub Thrust Bearing Assembly
(66)Center Support Retaining Ring
(67)Center (w/ 2-6 Low and Reverse Clutch) Support Assembly
(68)Output Carrier Assembly
(69)Output Carrier Thrust Bearing Assembly
(70)Output Shaft Assembly - Model Dependent
(71)Output Shaft Thrust Bearing Assembly
Figure 3:

Torque Converter (w/Fluid Pump) Housing Assembly


Object Number: 1748540  Size: MF
(200)Torque Converter Fluid Seal Retaining Ring
(201)Torque Converter Fluid Seal Assembly
(202)Line Pressure Test Hole Plug
(203)Torque Converter Housing - Model Dependent
(204)A/Trans Vent Pipe
(205)Trans Fluid Cooler Pipe Fitting Seal
(206)Torque Converter Bushing
(207)A/Trans Fluid Pump Vane Ring
(208)A/Trans Fluid Pump Rotor Guide
(209)A/Trans Fluid Pump Slide Fluid Seal Ring
(210)A/Trans Fluid Pump Slide (O-ring) Seal
(211)A/Trans Fluid Pump Slide Outer Spring
(212)A/Trans Fluid Pump Slide
(213)A/Trans Fluid Pump Slide Seal
(214)A/Trans Fluid Pump Slide Seal Support
(215)A/Trans Fluid Pump Slide Pivot Pin
(216)A/Trans Fluid Pump Vane
(217)A/Trans Fluid Pump Rotor
(218)Turbine Shaft Front Bushing
(219)A/Trans Fluid Pump Cover Assembly
(220)Converter Feed Limit Valve
(221)Converter Feed Limit Valve Spring
(222)Valve Spring Retainer
(223)Pressure Relief Ball Valve Spring Pin
(224)Pressure Relief Ball Valve Spring
(225)Pressure Relief Ball Valve
(226)TCC Control Valve Spring
(227)TCC Control Valve
(228)Turbine Shaft Rear Bushing
(229)1-2-3-4 and 3-5 Reverse Clutch Housing Thrust Washer
(230)1-2-3-4 and 3-5 Reverse Clutch Fluid Seal Ring
(231)Bolt, M6 x 40 mm
(232)A/Trans Fluid Pump Locator Pin
(233)Pressure Regulator Valve
(234)Pressure Regulator Valve Outer Spring
(235)Pressure Regulator Valve Inner Spring
(236)Isolator Valve
(237)Isolator Valve Sleeve
Figure 4:

Control (with Body and Valve) Valve Assembly


Object Number: 1537647  Size: LF
(301)Bolt, M5 x 36 mm
(302)Bolt, M6 x 20 mm
(303)A/Trans Input and Output Speed Sensor Assembly
(304)Control Valve Upper Body Assembly
(305)Control Valve Body Spacer (w/ Gasket) Plate Assembly
(306)Control Valve Body Ball Check Valve
(307)Control Valve Lower Body Assembly
(308)A/Trans Manual Shift Shaft Position Switch Assembly
(309)Bolt, M5 x 45 mm
(310)Bolt, M5 x 55 mm
(311)Filter Plate Assembly
(312)Bolt, M5 x 53 mm
(314)Control Solenoid (w/ Body and TCM) Valve Assembly
(315)A/Trans Manual Shaft Position Switch Wiring Harness Clip
(316)A/Trans Input and Output Speed Sensor Wiring Harness Clip
Figure 5:

Upper Control Valve Body Assembly


Object Number: 1537644  Size: MF
(313)Control Valve Body Locator Pin
(321)Control Valve Upper Body
(322)Control Valve Body Locator Pin
(323)Retainer
(324)Actuator Feed Limit Valve Spring
(325)Actuator Feed Limit Valve
(326)Clutch Regulator Valve Spring
(327)CBR1/4-5-6 Clutch Regulator Valve
(328)Clutch Regulator Valve Bore Plug
(329)Clutch Boost Valve
(330)Clutch Boost Valve Spring
(334)2-6 Clutch Regulator Valve
(335)2-6 Clutch Regulator Valve Gain Valve
(336)3-5 Reverse Clutch Regulator Valve
(337)1-2-3-4 Clutch Regulator Valve
(338)Shuttle Valve
Figure 6:

Lower Control Valve Body Assembly


Object Number: 1537645  Size: MF
(323)Retainer
(328)Clutch Regulator Valve Bore Plug
(338)Shuttle Valve
(351)Control Valve Lower Body
(352)Clutch Select Solenoid Valve 3
(353)TCC Regulator Apply Valve Spring
(354)Manual Valve
(355)TCC Regulator Apply Valve
(356)Clutch Piston Dam Feed Regulator Valve
(357)Clutch Piston Dam Feed Regulator Valve Spring
(358)Clutch Select Solenoid Valve Spring
(359)Clutch Select Solenoid Valve 2
Figure 7:

1-2-3-4 and 3-5 Reverse Clutch Assembly


Object Number: 1537632  Size: LF
(400)3-5 Reverse Clutch Backing Plate Retaining Ring
(401)3-5 Reverse Clutch Backing Plate
(402)3-5 Reverse Clutch Plate Assembly
(403)3-5 Reverse Clutch Plate
(404)3-5 Reverse Clutch (Waved) Plate
(405)3-5 Reverse Clutch Apply Ring
(407)1-2-3-4 Clutch Backing Plate
(408)1-2-3-4 Clutch Plate Assembly
(409)1-2-3-4 Clutch Plate
(410)1-2-3-4 Clutch (Waved) Plate
(411)1-2-3-4 Clutch Piston Dam Retaining Ring
(412)1-2-3-4 Clutch Piston Dam Assembly
(413)1-2-3-4 Clutch Spring
(414)1-2-3-4 Clutch Piston
(415)1-2-3-4 Clutch Piston Housing Retaining Ring
(416)1-2-3-4 Clutch Piston Seal
(417)1-2-3-4 Clutch Piston Housing
(418)3-5 Reverse Clutch Piston Dam (O-ring) Seal
(419)3-5 Reverse Clutch Piston Inner Seal
(420)3-5 Reverse Clutch Spring
(421)3-5 Reverse Clutch Piston
(422)3-5 Reverse Clutch Piston Outer Seal
(423)1-2-3-4 Clutch Piston Inner Seal
(424)1-2-3-4 Clutch Piston Housing Seal
(425)1-2-3-4 Clutch Piston Housing Seal
(426)1-2-3-4 and 3-5 Reverse Clutch Housing Rear Bushing
(427)1-2-3-4 and 3-5 Reverse Clutch Housing Assembly
(428)1-2-3-4 and 3-5 Reverse Clutch Bearing Assembly
(429)1-2-3-4 Clutch Backing Plate Retaining Ring
Figure 8:

4-5-6 (w/Turbine Shaft) Clutch Assembly


Object Number: 1748542  Size: MF
(431)4-5-6 Clutch Backing Plate Retaining Ring
(432)4-5-6 Clutch Backing Plate
(433)4-5-6 Clutch Plate Assembly
(434)4-5-6 Clutch Plate
(435)4-5-6 Clutch (Waved) Plate
(436)4-5-6 Clutch Piston Dam Retaining Ring
(437)4-5-6 Clutch Piston Dam Assembly
(438)4-5-6 Clutch Spring
(439)4-5-6 Clutch Piston Assembly
(440)Output Carrier Shaft Housing Bushing
(441)4-5-6 (w/Turbine Shaft) Housing Assembly
(442)Turbine Shaft Fluid Seal Ring
(443)Turbine Shaft (O-ring) Seal
Figure 9:

2-6 Clutch Assembly


Object Number: 1748544  Size: MF
(450)2-6 Clutch Backing Plate Retaining Ring
(451)2-6 Clutch Backing Plate
(452)2-6 Clutch Plate Assembly
(453)2-6 Clutch Plate
(454)2-6 Clutch (Waved) Plate
(455)2-6 Clutch Spring Retaining Ring
(456)2-6 Clutch Spring
(457)2-6 Clutch Piston Assembly
(458)Output Carrier Outer Sun Gear Shaft (Front) Bushing
(459)Center Support Assembly
(460)Output Carrier Outer Sun Gear Shaft Rear Bushing
Figure 10:

Low and Reverse Clutch Assembly


Object Number: 1748545  Size: MF
(459)Center Support Assembly
(461)Low and Reverse Clutch Backing Plate Retaining Ring
(462)Low and Reverse Clutch Backing Plate
(463)Low and Reverse Clutch Plate Assembly
(464)Low and Reverse Clutch Plate
(465)Low and Reverse Clutch (Waved) Plate
(466)Low and Reverse Clutch Spring Retaining Ring
(467)Low Clutch Sprag Assembly
(468)Low Clutch Sprag Seal
(469)Low and Reverse Clutch Spring
(470)Low and Reverse Clutch Piston Assembly
Figure 11:

4-5-6 Clutch Hub Assembly


Object Number: 1550019  Size: SF
(475)4-5-6 Clutch (w/ Output Carrier Shaft) Hub Assembly
(476)4-5-6 Clutch Dampener
(477)4-5-6 Clutch Dampener Apply Plate
(478)4-5-6 Clutch Dampener Retaining Ring
Figure 12:

Output Carrier Assembly


Object Number: 1748547  Size: MF
(485)Center Support Roller Bearing Assembly
(486)Output Carrier Front Sun Gear Thrust Bearing Assembly
(487)Output Carrier Front Sun Gear
(488)Output Carrier Front Sun Gear Rear Thrust Bearing Assembly
(489)Output Carrier Rear Sun Gear
(490)Output Carrier
(491)Output Carrier Rear Sun Gear Thrust Bearing Assembly - Captured
Figure 13:

Output Shaft Assembly


Object Number: 1748548  Size: SF
(494)Output Carrier Internal Gear Retaining Ring
(495)Output Carrier Internal Front Gear
(496)Output Carrier Internal Gear Spacer
(497)Output Carrier Internal Rear Gear
(498)Output Carrier Bushing
(499)Output Shaft Assembly - Model Dependent
Figure 14:

Park System Components


Object Number: 1748549  Size: LF
(500)Park Pawl Shaft
(501)Park Pawl Spring
(502)Park Pawl
(503)Park Pawl Actuator Assembly
(504)Manual Shaft Detent Lever Hub Pin
(505)Manual Shaft Detent Lever Assembly
(506)Manual Shift Shaft Pin
(507)Manual Shift Shaft Seal
(508)Manual Shift Shaft - Some Models
(509)Park Pawl Actuator Guide
(510)Park Pawl Actuator Guide (O-ring) Seal
(511)Park Pawl Actuator Guide Pin
(512)Manual Shift Shaft Hole Plug - Location Model Dependent
(513)Manual Shift Shaft - Some Models
(514)Park Pawl Shaft Hole Plug