GM Service Manual Online
For 1990-2009 cars only
Makes
🢒
Cadillac
🢒
1998
🢒
Seville
🢒
Brakes
🢒
Park Brake
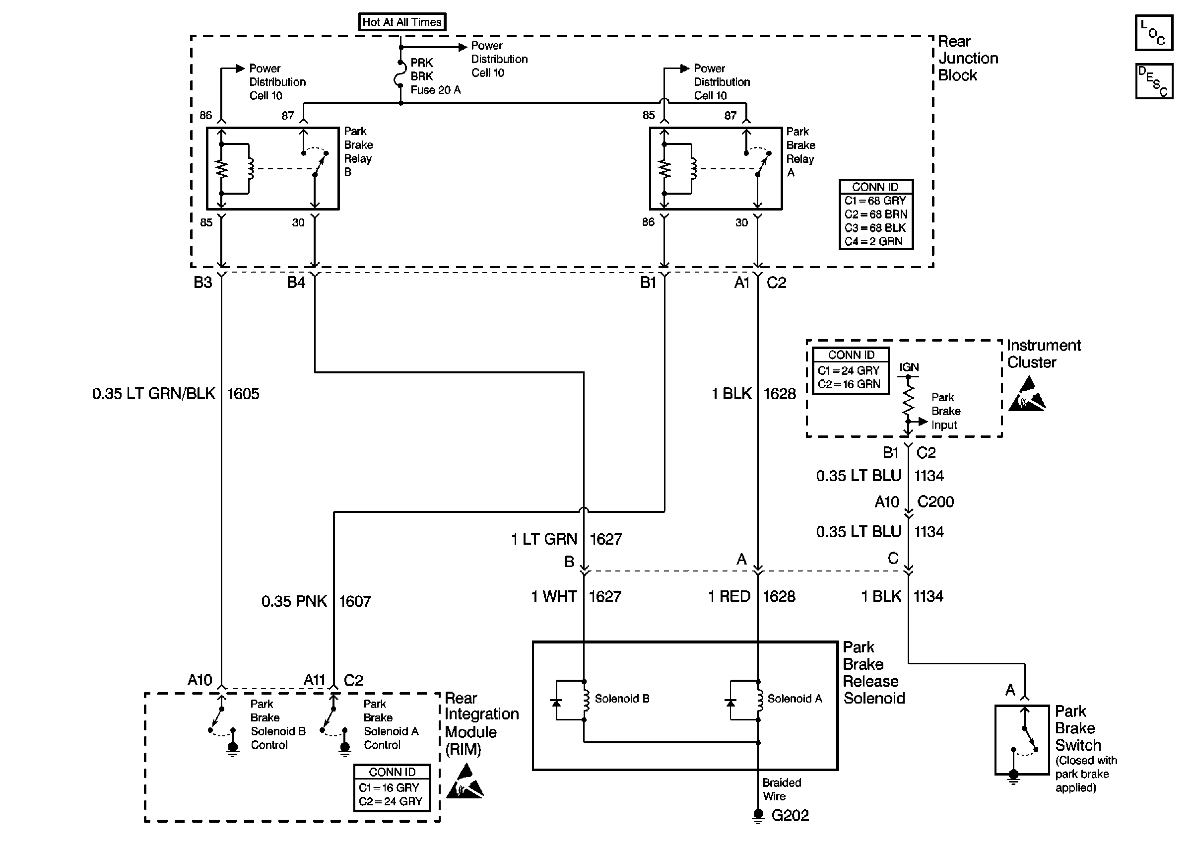
🢒 Park Brake System Schematics
Cell 49: Park Brake Release
Park Brake System Components
Park Brake System Circuit Description
Handling ESD Sensitive Parts Notice
Handling ESD Sensitive Parts Notice
Park Brake System Schematic References