GM Service Manual Online
For 1990-2009 cars only
Makes
🢒
Cadillac
🢒
1999
🢒
Seville
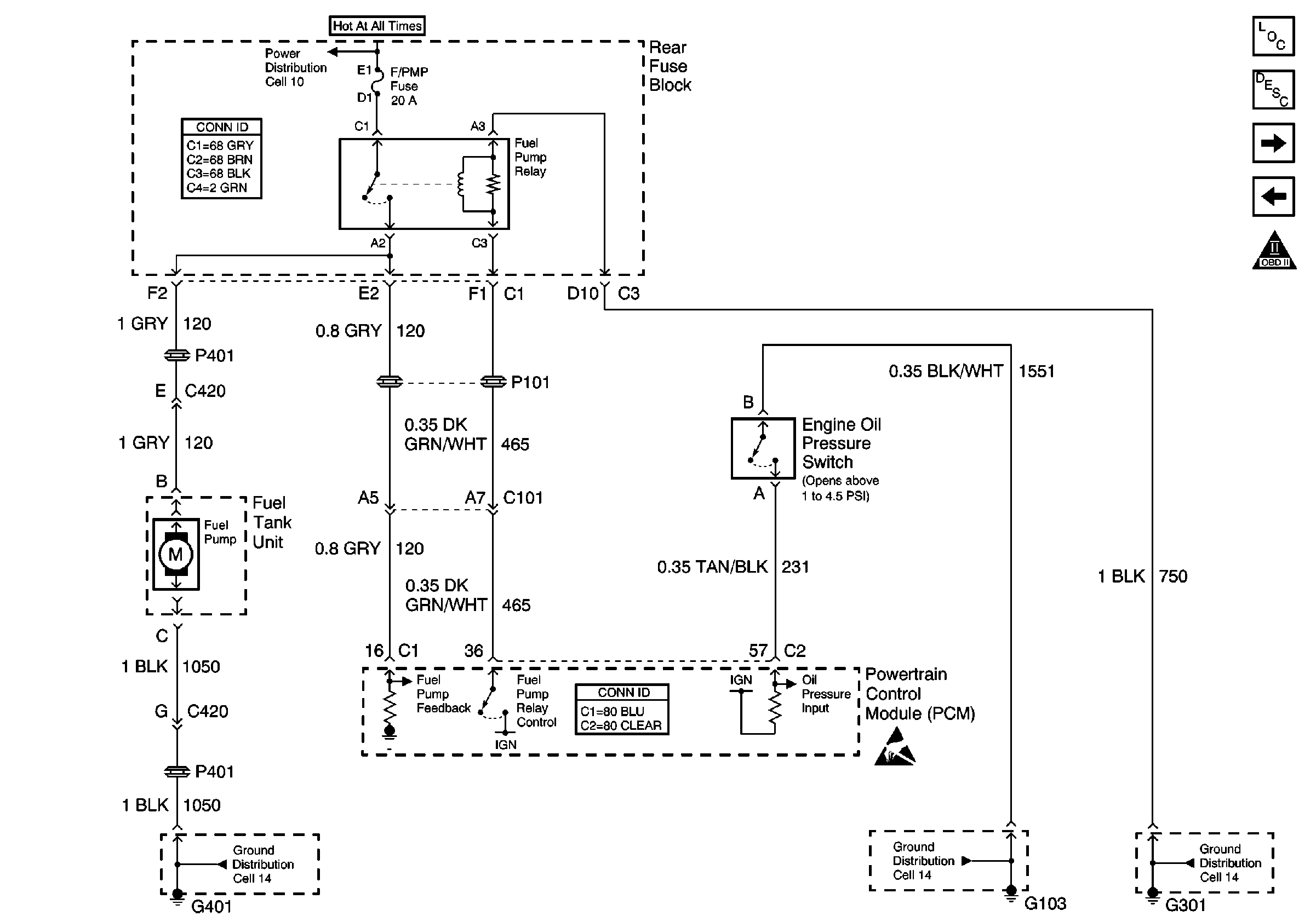
🢒 Cell 20: Fuel Pump and Oil Pressure Switch
Cell 20: Fuel Pump and Oil Pressure Switch
Cell 20: Fuel Pump and Oil Pressure Switch
Engine Controls Components
Information Sensors/Switches Description
Cell 20: Fuel Injectors
Cell 20: Ignition Control (IC) Module
OBD II Symbol Description Notice
Cell 10: NSBU, F/PMP, CVRTD and BODY Fuses
Powertrain Control Module Connector End Views
Handling ESD Sensitive Parts Notice
Cell 14: G401 (1 of 3)
Cell 14: G102 and G103
Cell 14: G301
Power and Grounding Connector End Views