GM Service Manual Online
For 1990-2009 cars only
Makes
🢒
Cadillac
🢒
1999
🢒
Seville
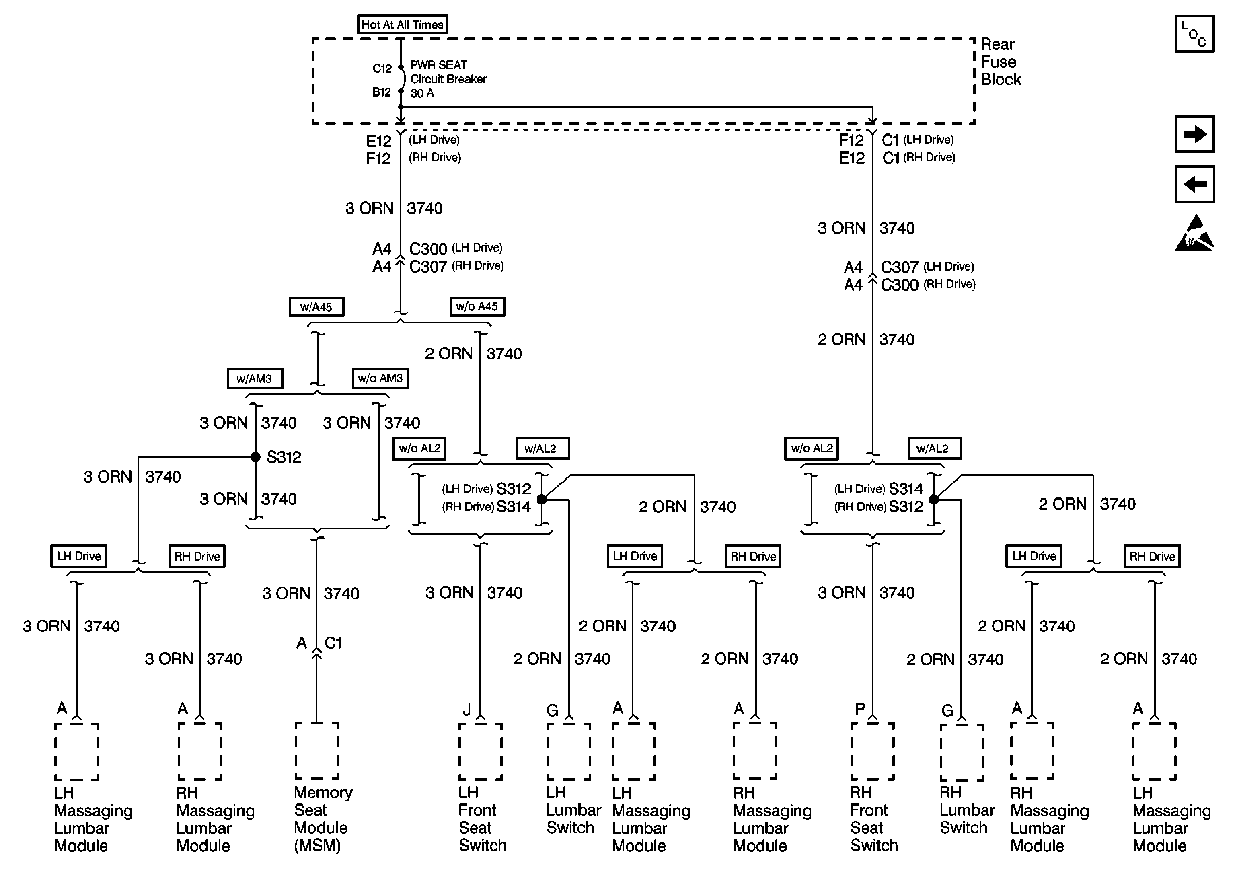
🢒 Cell 10: PWR SEAT Fuse
Cell 10: PWR SEAT Fuse
Cell 10: PWR SEAT Fuse
Power and Grounding Components
Cell 10: DRV MDL, PASS MDL, RRDR MDL and ALDL Fuses
Cell 10: PWR WDO and PWR SEAT Circuit Breakers
Handling ESD Sensitive Parts Notice