GM Service Manual Online
For 1990-2009 cars only
Makes
🢒
Cadillac
🢒
2000
🢒
Seville
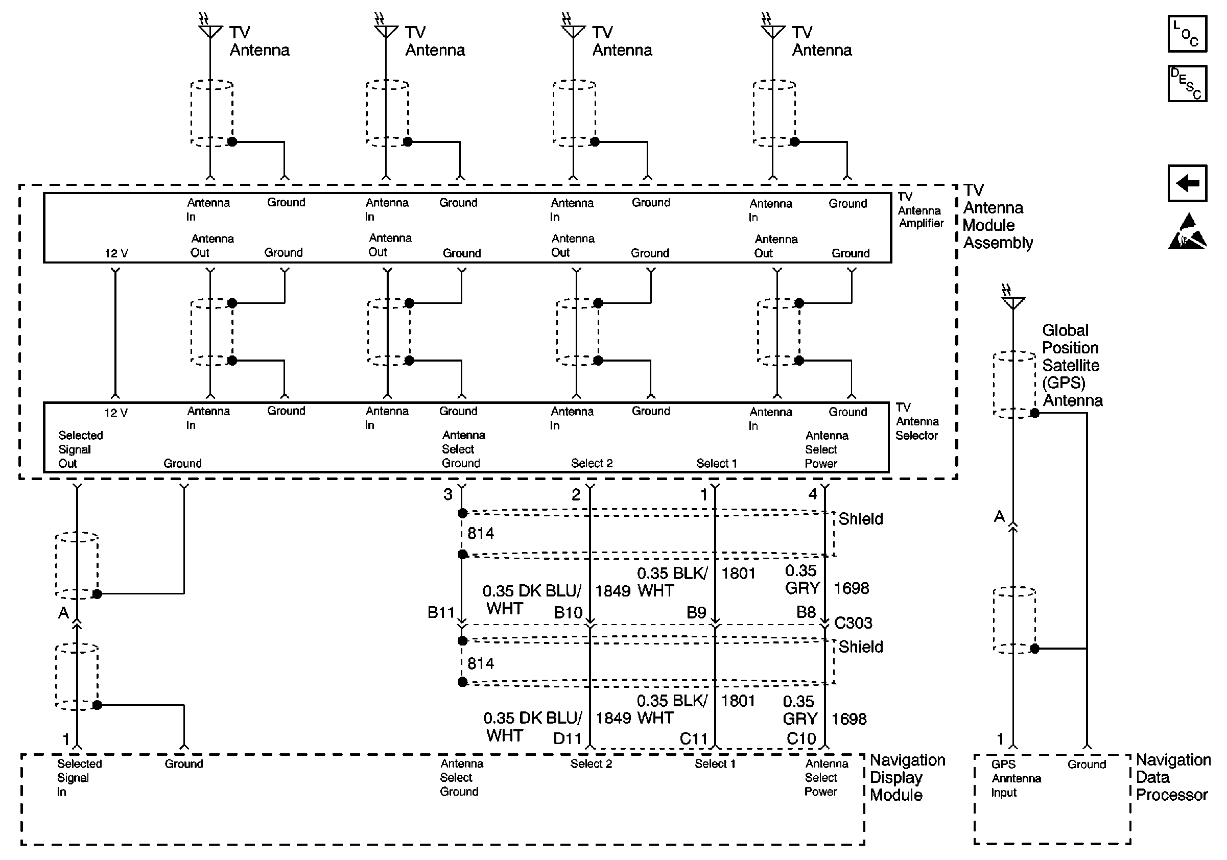
🢒 Antennas
Antennas
Antennas
Navigation System Components
Video and Radio Communication
Handling ESD Sensitive Parts Notice