GM Service Manual Online
For 1990-2009 cars only
Makes
🢒
Cadillac
🢒
2000
🢒
Seville
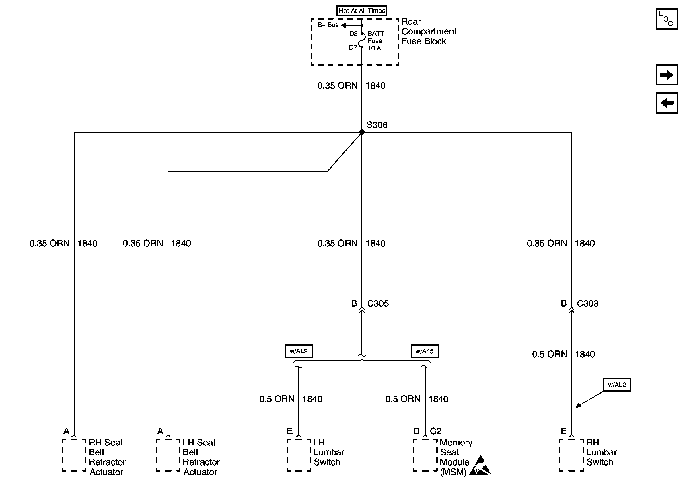
🢒 BATT Fuse
BATT Fuse
BATT Fuse
Power and Grounding Components
PULLDOWN, HTD SEAT R, and HTD SEAT L Fuses
IGN 0 BODY Fuse
BODY 1 Fuse
Handling ESD Sensitive Parts Notice