GM Service Manual Online
For 1990-2009 cars only
Makes
🢒
Cadillac
🢒
2000
🢒
Seville
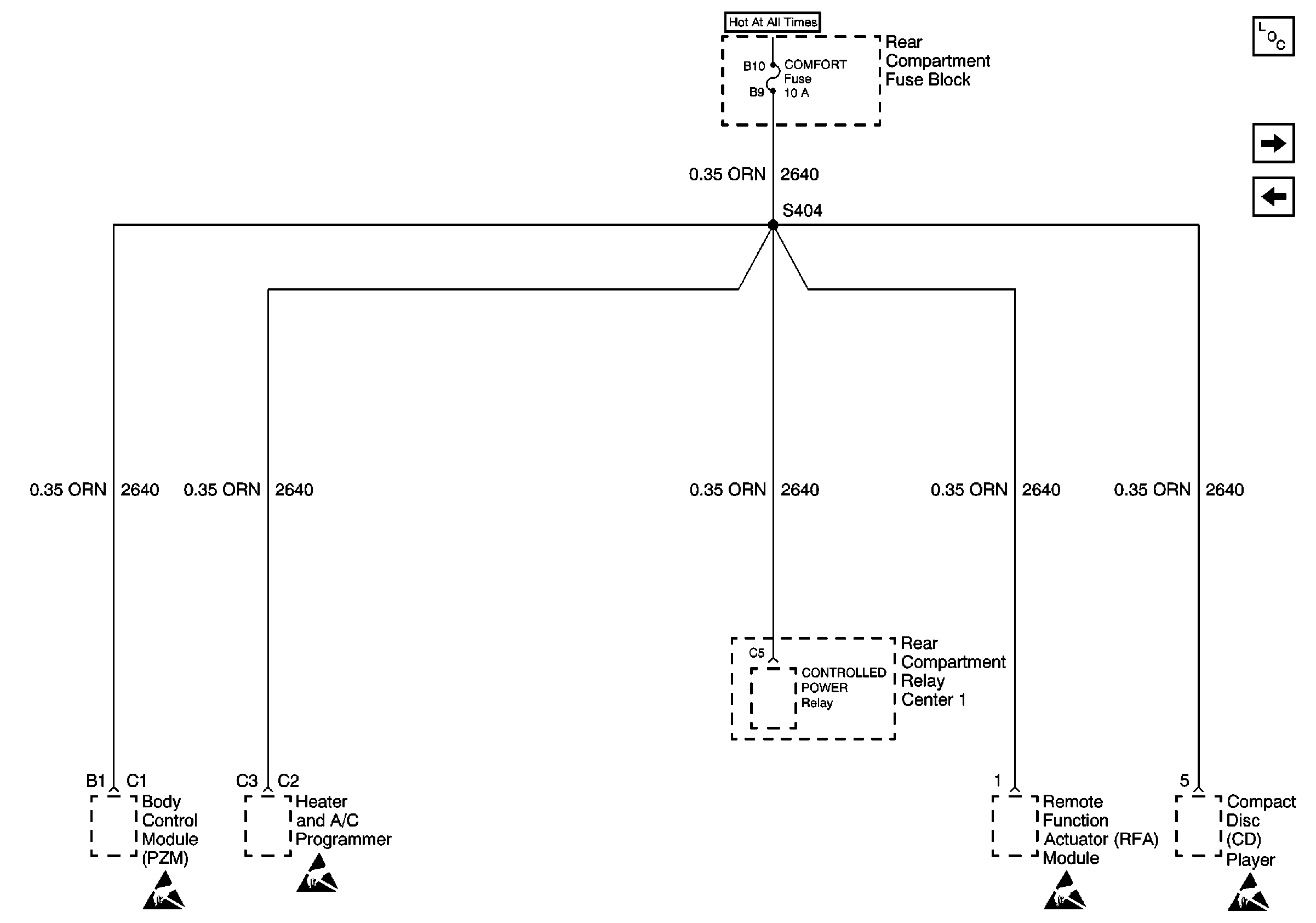
🢒 COMFORT Fuse
COMFORT Fuse
COMFORT Fuse
Power and Grounding Components
ANTENNA, RSS, HTD MIR, and HTD BACKLT Fuses
CONSOLE Fuse
Handling ESD Sensitive Parts Notice
Handling ESD Sensitive Parts Notice
Handling ESD Sensitive Parts Notice
Handling ESD Sensitive Parts Notice