GM Service Manual Online
For 1990-2009 cars only

Front Wheel Speed Sensor Wiring Harness Replacement Left

Removal Procedure


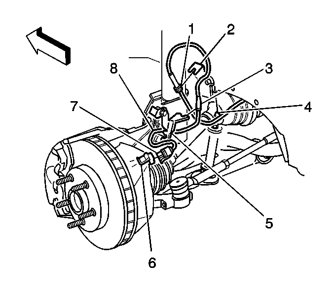
    Object Number: 531609  Size: SH

    Important: The wheel speed sensor wiring is included in the engine harness. The wiring between the wheel speed sensor and the heat shrink sealed splices is high-flex cable and must not be repaired or spliced. This procedure replaces the high-flex cable with a jumper harness from a supplied repair kit.

  1. Turn OFF the ignition.
  2. Raise the vehicle. Refer to Lifting and Jacking the Vehicle in General Information.
  3. Remove the left front wheel. Refer to Tire and Wheel Removal and Installation in Tires and Wheels.
  4. Disconnect the wheel speed sensor connector (7) from the wheel speed sensor (6).
  5. Disconnect the harness grommet (3) from the strut bracket (5).
  6. Disconnect the harness grommet (1) from the rail bracket (2).
  7. Disconnect the harness clip (4) from the rail bracket (2).
  8. Route the wheel speed sensor wiring (8) through the top of the engine compartment.
  9. Lower the vehicle. Refer to Lifting and Jacking the Vehicle in General Information.

  10. Object Number: 531617  Size: SH
  11. Cut the engine harness conduit (1) to locate the 2 heat shrink sealed splices.

Installation Procedure


    Object Number: 531621  Size: SH
  1. Replace the wheel speed sensor jumper harness. Refer to Wiring Repairs in Wiring Repair.
  2. Route the wheel speed sensor jumper (1) through the engine compartment to the wheel well.

  3. Object Number: 531609  Size: SH
  4. Raise the vehicle. Refer to Lifting and Jacking the Vehicle in General Information.
  5. Connect the wheel speed sensor connector (7) to the wheel speed sensor (6).
  6. Connect the harness grommet (3) to the strut bracket (5).
  7. Connect the harness grommet (1) to the rail bracket (2).
  8. Connect the harness clip (4) the rail bracket (2).
  9. Install the left front wheel. Refer to Tire and Wheel Removal and Installation in Tires and Wheels.
  10. Lower the vehicle. Refer to Lifting and Jacking the Vehicle in General Information.
  11. Perform the ABS Diagnostic System Check. Refer to Diagnostic System Check - ABS .

Front Wheel Speed Sensor Wiring Harness Replacement Right

Removal Procedure


    Object Number: 531609  Size: SH

    Important: The wheel speed sensor wiring is included in the engine harness. The wiring between the wheel speed sensor and the heat shrink sealed splices is high-flex cable and must not be repaired or spliced. This procedure replaces the high-flex cable with a jumper harness from a supplied repair kit.

  1. Turn OFF the ignition.
  2. Raise the vehicle. Refer to Lifting and Jacking the Vehicle in General Information.
  3. Remove the right front wheel. Refer to Tire and Wheel Removal and Installation in Tires and Wheels.
  4. Disconnect the wheel speed sensor connector (7) from the wheel speed sensor (6).
  5. Disconnect the harness grommet (3) from the strut bracket (5).
  6. Disconnect the harness grommet (1) from the rail bracket (2).
  7. Disconnect the harness clip (4) from the rail bracket (2).

  8. Object Number: 531625  Size: SH
  9. Cut the engine harness conduit (1) to locate the 2 heat shrink sealed splices.

Installation Procedure


    Object Number: 531634  Size: SH
  1. Replace the wheel speed sensor jumper harness. Refer to Wiring Repairs in Wiring Repair.
  2. Route the wheel speed sensor jumper (4) through the engine compartment to the wheel well.

  3. Object Number: 531635  Size: SH
  4. Using the strap (1), secure the wheel speed sensor jumper (2) to the HVAC lines (3).

  5. Object Number: 531609  Size: SH
  6. Raise the vehicle. Refer to Lifting and Jacking the Vehicle in General Information.
  7. Connect the wheel speed sensor connector (7) to the wheel speed sensor (6).
  8. Connect the harness grommet (3) to the strut bracket (5).
  9. Connect the harness grommet (1) to the rail bracket (2).
  10. Connect the harness clip (4) to the rail bracket (2).
  11. Install the right front wheel. Refer to Tire and Wheel Removal and Installation in Tires and Wheels.
  12. Lower the vehicle. Refer to Lifting and Jacking the Vehicle in General Information.
  13. Perform the ABS Diagnostic System Check. Refer to Diagnostic System Check - ABS .