GM Service Manual Online
For 1990-2009 cars only

Tools Required

    • J 43600 ACR 2000 Air Conditioning Service Center
    • J 39400 Halogen Leak Detector

Removal Procedure

  1. Recover the refrigerant from the system. Refer to Refrigerant Recovery and Recharging .
  2. Disconnect the negative battery cable. Refer to Battery Negative Cable Disconnection and Connection in Engine Electrical.
  3. Remove the accessory drive belt. Refer to Drive Belt Replacement in Engine Mechanical.
  4. Remove the front air deflector. Refer to Front Air Deflector Replacement in Body Front End.
  5. Raise and support the vehicle. Refer to Lifting and Jacking the Vehicle in General Information.
  6. Remove the right front tire. Refer to Tire and Wheel Removal and Installation in Tires and Wheels.
  7. Remove the right wheelhouse extension. Refer to Front Bumper Fascia Extension Replacement in Body Front End.
  8. Disconnect the brake line retaining clip from the frame in order to allow movement of the brake lines during removal of the A/C compressor.

  9. Object Number: 130645  Size: SH
  10. Disconnect the suction hose fitting from the compressor.
  11. Important: Seal the A/C compressor suction and discharge ports after the hoses are removed in order to keep contaminants from entering the A/C compressor, and to keep oil from draining out of the A/C compressor during removal.

    All A/C lines, hoses and components should always be sealed after component removal in order to avoid excessive moisture contamination to the A/C system during servicing.


    Object Number: 130643  Size: SH
  12. Disconnect the discharge hose fitting from the compressor.

  13. Object Number: 284223  Size: SH
  14. Disconnect the compressor electrical connector.
  15. Remove the lower alternator bolt.

  16. Object Number: 527502  Size: SH
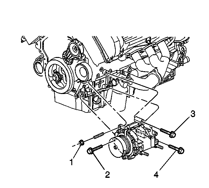
  17. Remove the A/C compressor mounting fasteners (1, 2, 3, 4).

  18. Object Number: 493706  Size: SH
  19. Remove the A/C Compressor (2) mounting stud (1).

  20. Object Number: 493704  Size: SH
  21. Rotate the A/C compressor, in order to allow the A/C compressor to exit through the wheelhouse extension opening.
  22. Remove the A/C compressor.

Installation Procedure


    Object Number: 493704  Size: SH
  1. Install the compressor through the wheelhouse extension opening.
  2. Rotate the compressor in order to fit the compressor though the wheel house extension opening.

  3. Object Number: 493706  Size: SH
  4. Install A/C compressor (2) mounting stud (1).
  5. Install the lower alternator bolt.

  6. Object Number: 527502  Size: SH

    Notice: Use the correct fastener in the correct location. Replacement fasteners must be the correct part number for that application. Fasteners requiring replacement or fasteners requiring the use of thread locking compound or sealant are identified in the service procedure. Do not use paints, lubricants, or corrosion inhibitors on fasteners or fastener joint surfaces unless specified. These coatings affect fastener torque and joint clamping force and may damage the fastener. Use the correct tightening sequence and specifications when installing fasteners in order to avoid damage to parts and systems.

  7. Install the A/C compressor mounting fasteners (1, 2, 3, 4) and hand tighten the fasteners.
  8. Tighten the fasteners in the following sequence:

    Tighten

    1. Tighten the A/C compressor mounting nut (1) to 50 N·m (37 lb ft).
    2. Tighten the A/C compressor mounting bolts (2,3) to 50 N·m (37 lb ft).
    3. Tighten the last A/C compressor mounting bolt (4) to 25 N·m (18 lb ft).

    Object Number: 284223  Size: SH
  9. Connect the compressor electrical connector.

  10. Object Number: 130643  Size: SH
  11. Connect the discharge hose fitting to the compressor.
  12. Tighten
    Tighten the discharge hose fitting to the compressor to 20 N·m (15 lb ft).


    Object Number: 130645  Size: SH
  13. Connect the suction hose fitting to the compressor .
  14. Tighten
    Tighten the suction hose fitting to the compressor to 20 N·m (15 lb ft).

  15. Connect the brake lines and the retaining clips to the frame.
  16. Install the accessary drive belt. Refer to Drive Belt Replacement in Engine Mechanical.
  17. Install the wheelhouse extension. Refer to Front Bumper Fascia Extension Replacement in Body Front End.
  18. Install the front air deflector. Refer to Front Air Deflector Replacement in Body Front End.
  19. Install the right front tire. Refer to Tire and Wheel Removal and Installation in Tires and Wheels.
  20. Lower the vehicle. Refer to Lifting and Jacking the Vehicle in General Information.
  21. Reconnect the negative battery cable. Refer to Battery Negative Cable Disconnection and Connection in Engine Electrical.
  22. Recharge the A/C system. Refer to Refrigerant Recovery and Recharging .
  23. Leak test the fittings of the repaired or reinstalled component using J 39400 .