GM Service Manual Online
For 1990-2009 cars only
Makes
🢒
Cadillac
🢒
2001
🢒
Seville
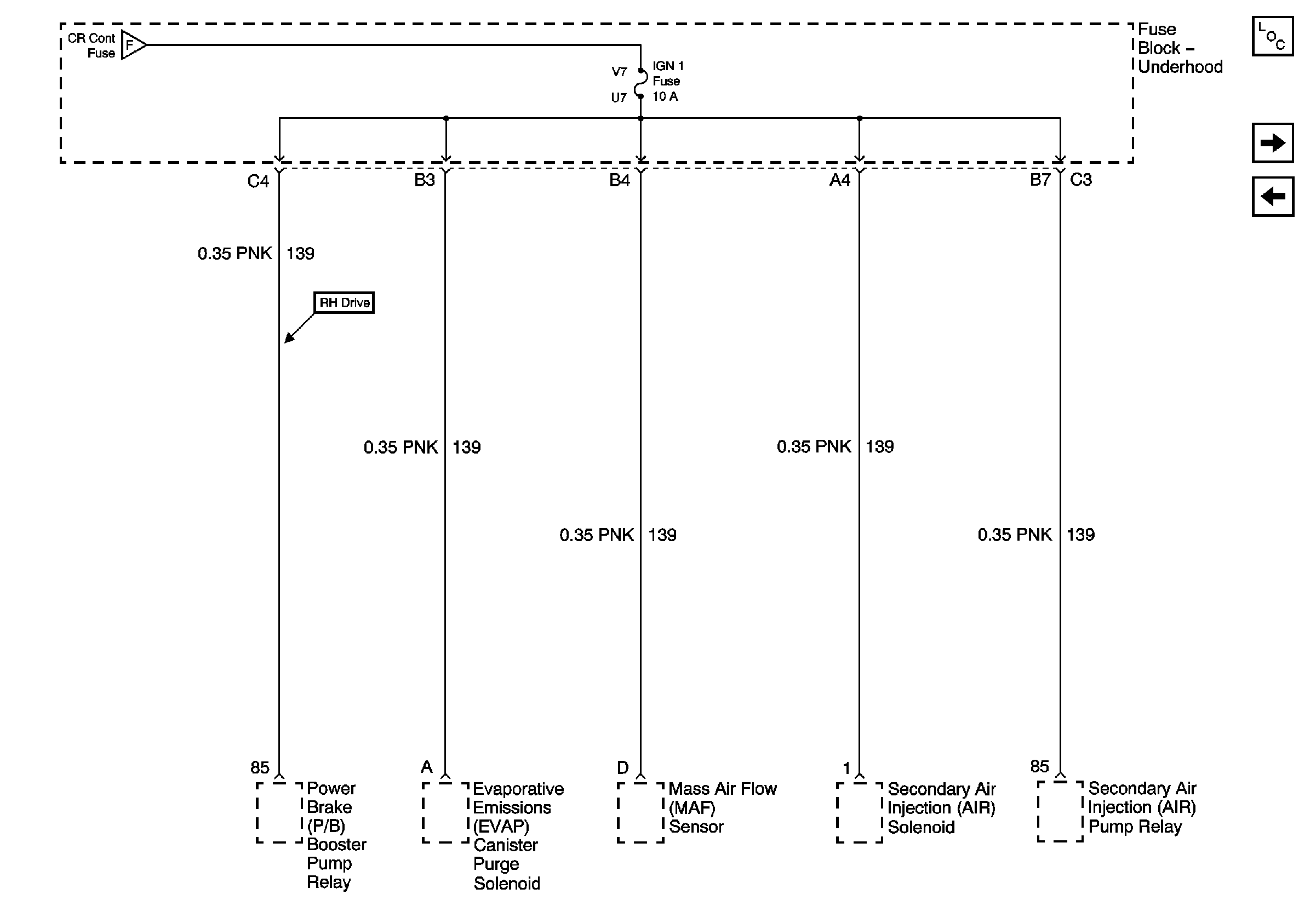
🢒 IGN 1 Fuse
IGN 1 Fuse
IGN 1 Fuse
OXY SEN A, COIL MDL, CR CONT Fuses
PRK LP Relay and PRK LP L Fuse