GM Service Manual Online
For 1990-2009 cars only
Makes
🢒
Cadillac
🢒
2001
🢒
Seville
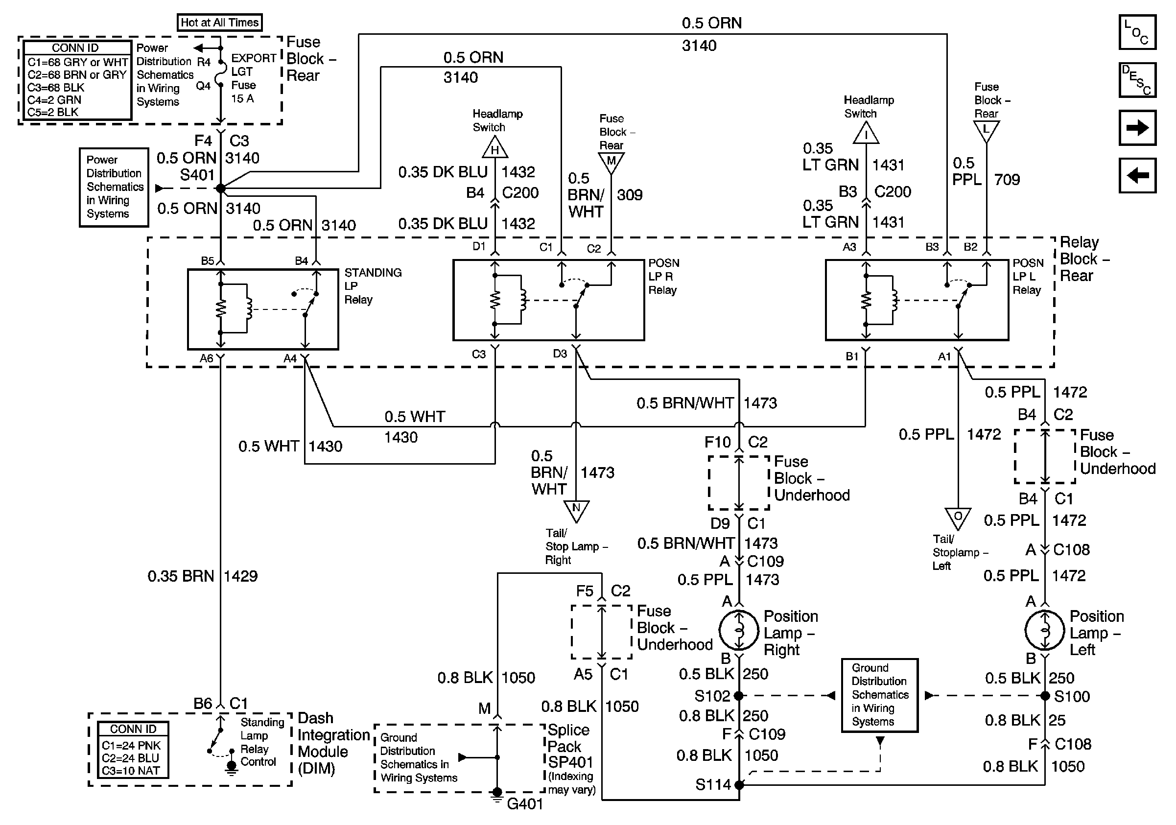
🢒 Position Lamps
Position Lamps
Position Lamps
Master Electrical Component List
Exterior Lighting Systems Description and Operation
License, Underhood, and Cornering Lamps
Left Exterior Lights
Left Exterior Lights
G401 3 of 3
Right Exterior Lights
G401 3 of 3
EXPORT LGT Fuse
Battery Feed to Fuse Block - Rear
Park Lamp and Class 2
Right Exterior Lights
Park Lamp and Class 2
Left Exterior Lights