GM Service Manual Online
For 1990-2009 cars only
Makes
🢒
Cadillac
🢒
2002
🢒
Seville
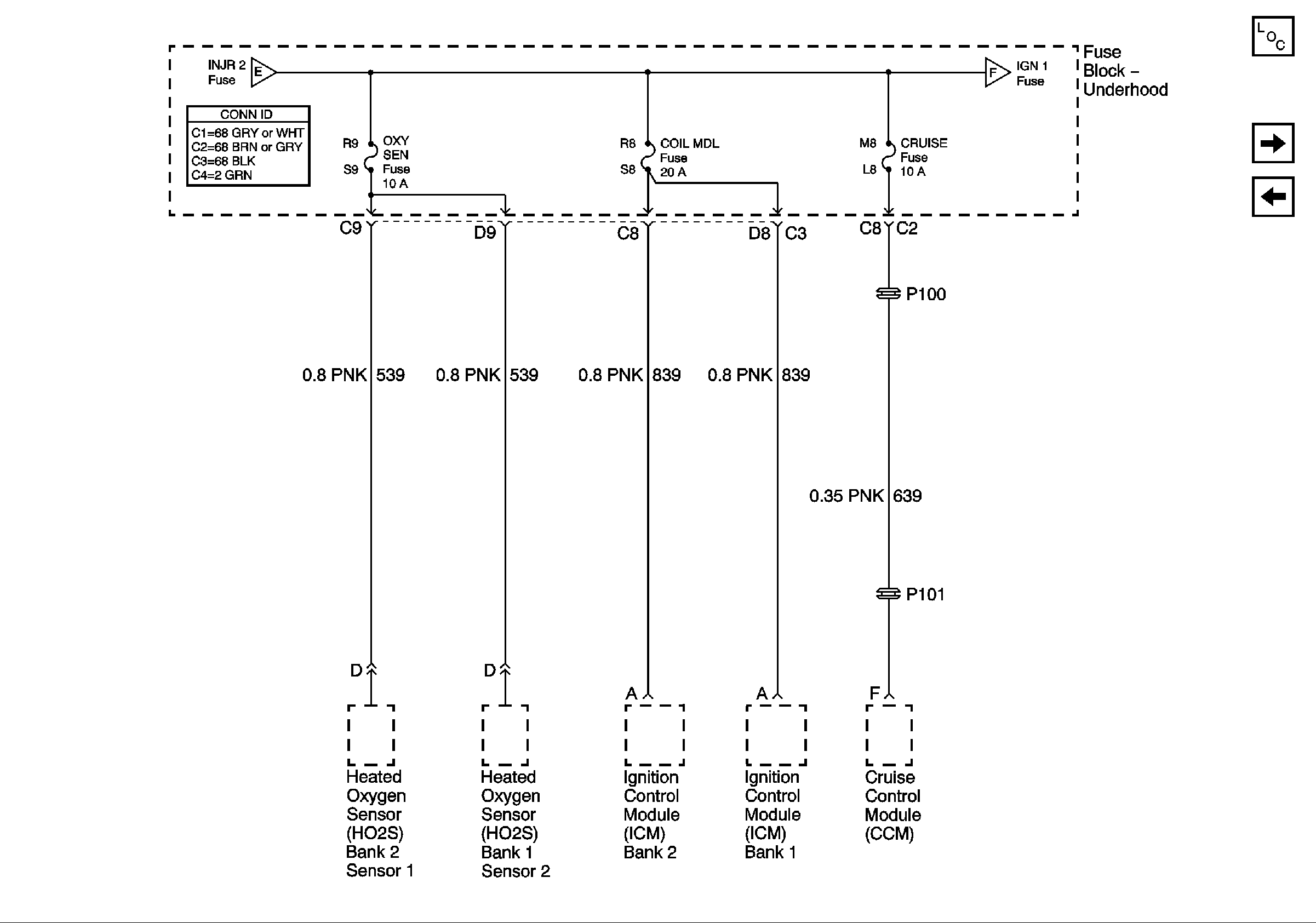
🢒 OXY SEN, COIL MDL, and CRUISE Fuses
OXY SEN, COIL MDL, and CRUISE Fuses
OXY SEN, COIL MDL, and CRUISE Fuses
Master Electrical Component List
IGN 1 Fuse
PWR SEAT Circuit Breaker and CVRTD Fuses
IGN 1 Fuse