GM Service Manual Online
For 1990-2009 cars only
Figure 1:

Door Lock Actuators


Object Number: 642274  Size: FS
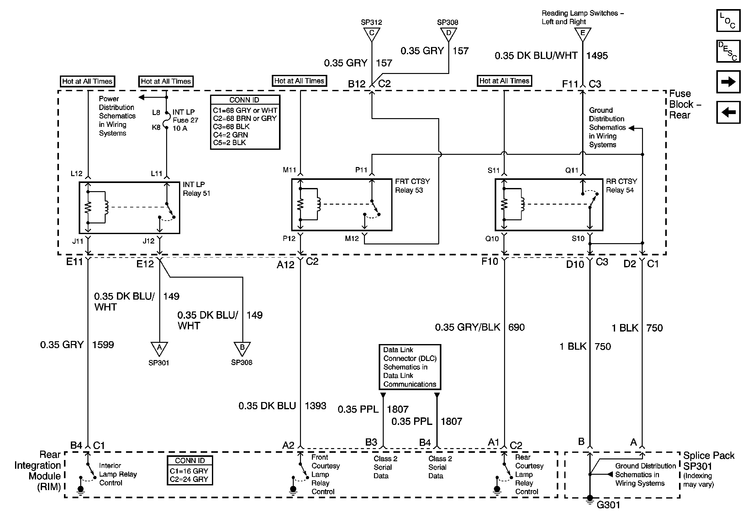
Figure 2:

Interior Lamp Relays


Object Number: 879873  Size: FS
Figure 3:

Rear Compartment, Courtesy, and Overhead Console Lamps


Object Number: 783681  Size: FS
Figure 4:

Vanity and Reading Lamps; Interior Lamp Switch


Object Number: 783682  Size: FS
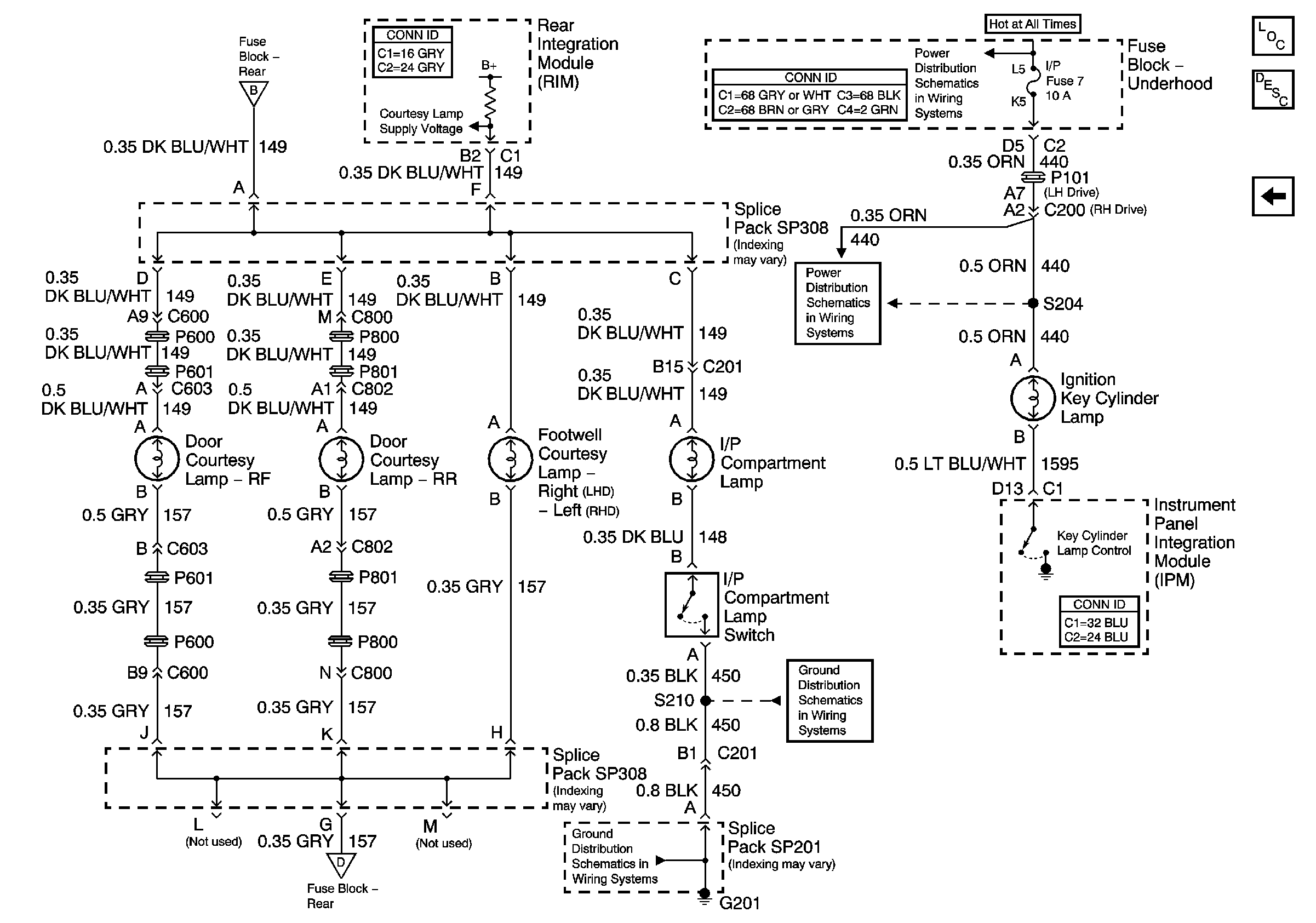
Figure 5:

Right Courtesy, Compartment, and Ignition Key Cylinder Lamps


Object Number: 879875  Size: FS