GM Service Manual Online
For 1990-2009 cars only
Makes
🢒
Cadillac
🢒
2003
🢒
Seville
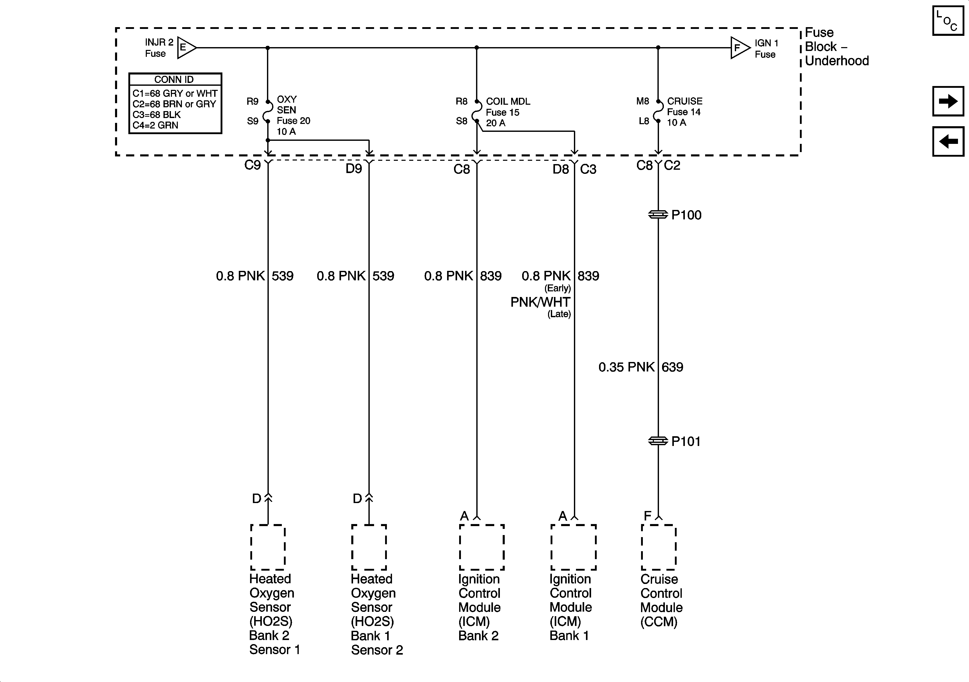
🢒 OXY SEN, COIL MDL, and CRUISE Fuses
OXY SEN, COIL MDL, and CRUISE Fuses
OXY SEN, COIL MDL, and CRUISE Fuses
Master Electrical Component List
IGN 1 Fuse
PWR SEAT Circuit Breaker and CVRTD Fuse
ACCY and IGN 1 Relays and INJR 1 and INJR 2 Fuses
IGN 1 Fuse