GM Service Manual Online
For 1990-2009 cars only
Makes
🢒
Cadillac
🢒
2004
🢒
Seville
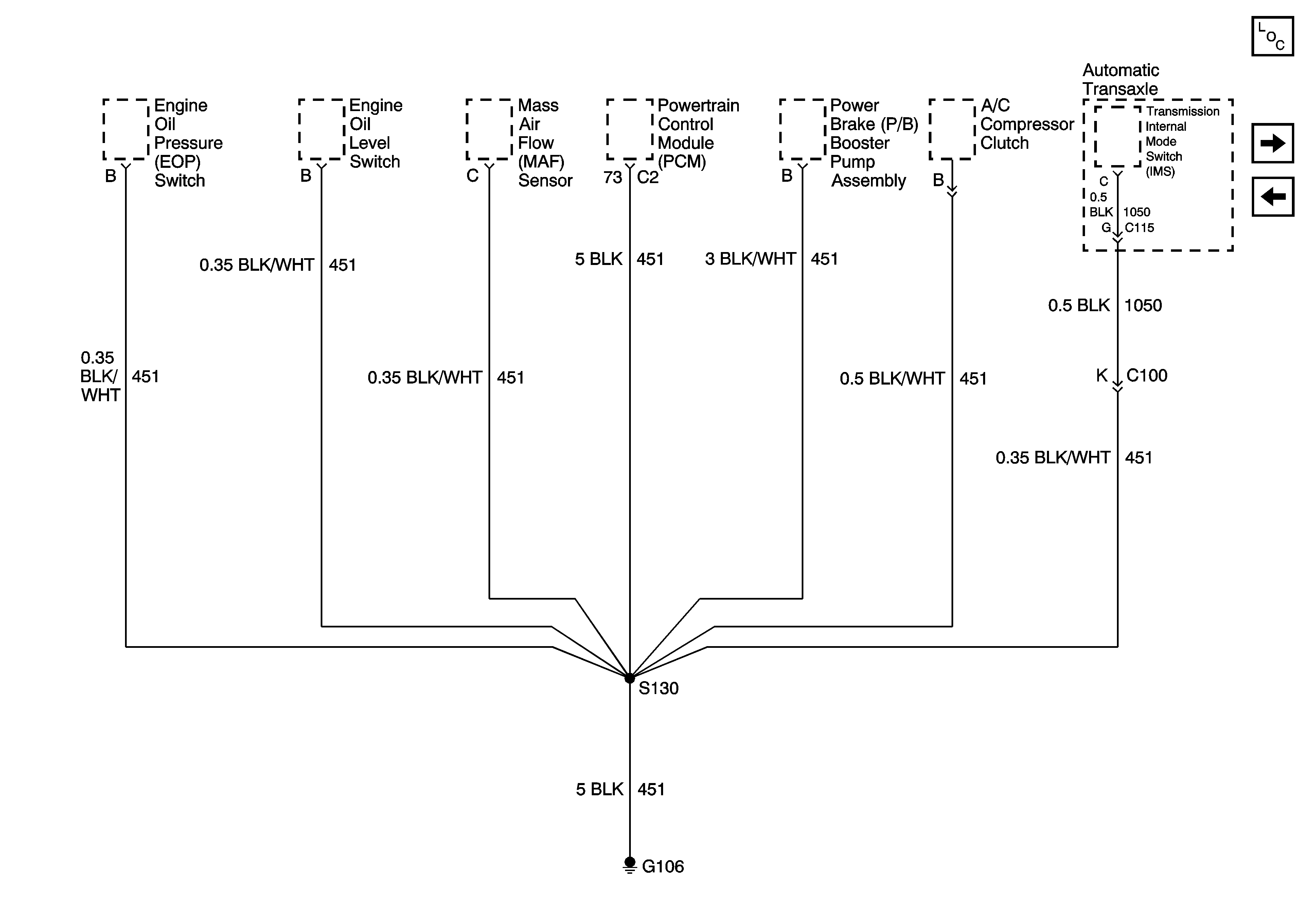
🢒 Ground Distribution Schematics-G106
Ground Distribution Schematics-G106
G106
Master Electrical Component List
Ground Distribution Schematics-G108, G109, G110
Ground Distribution Schematics-G104