GM Service Manual Online
For 1990-2009 cars only
Makes
🢒
Cadillac
🢒
2002
🢒
Seville - RHD
🢒 Power and Ground
Power and Ground
Master Electrical Component List
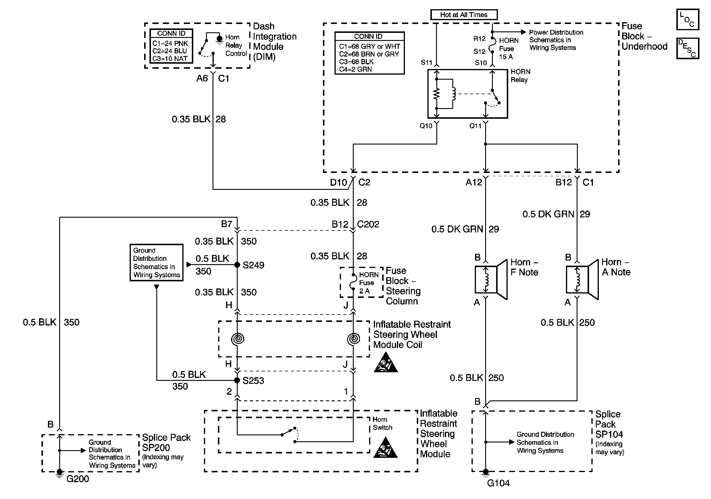
Horns System Description and Operation
G104
Battery Feed to Fuse Block - Underhood