GM Service Manual Online
For 1990-2009 cars only
Makes
🢒
Cadillac
🢒
2004
🢒
XLR
🢒 Lighting References 1 of 2
Lighting References 1 of 2
Lighting References - 1 of 2
Master Electrical Component List
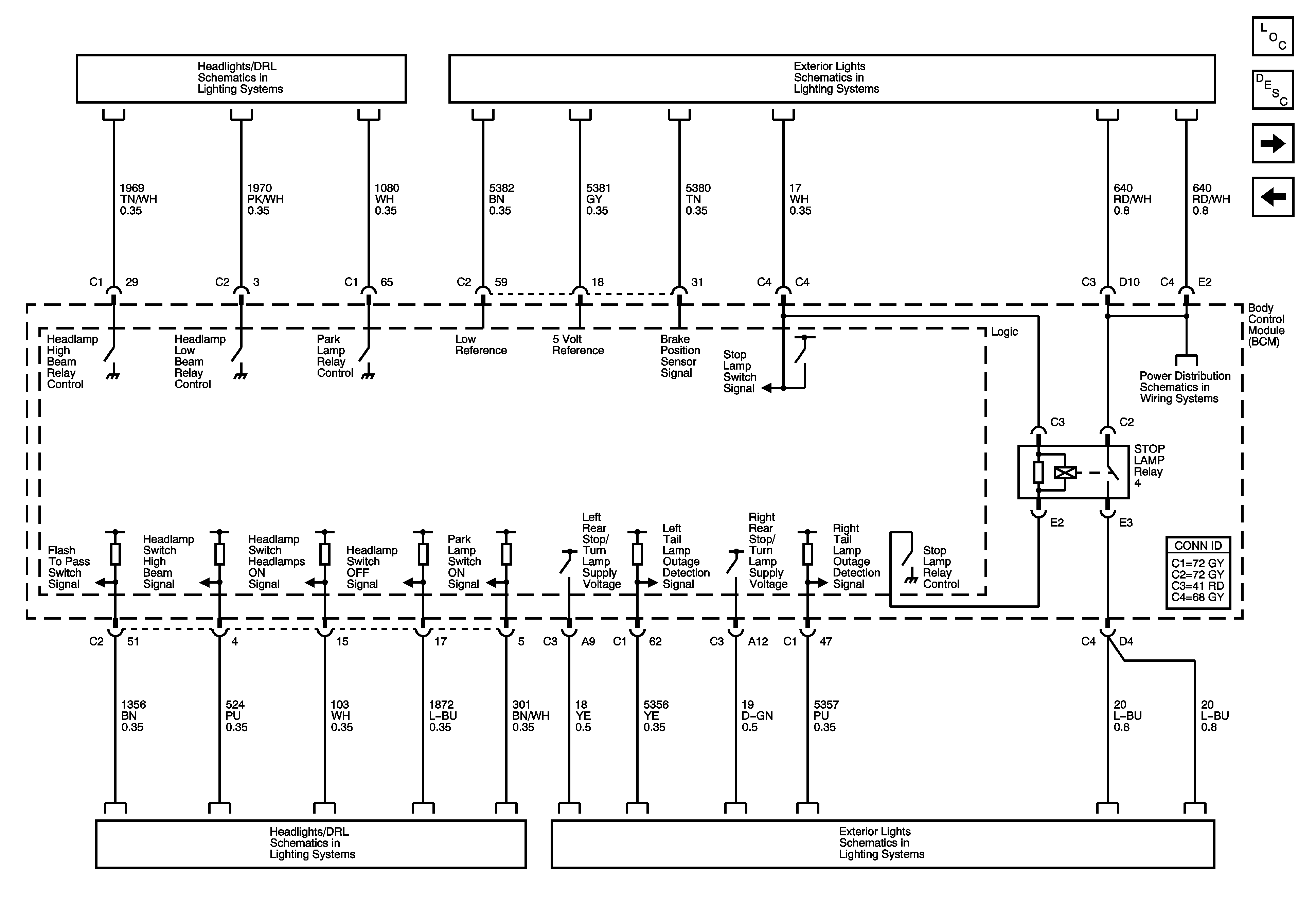
Body Control System Description and Operation
Lighting References 2 of 2
DLC, Ground and Power
Headlamp/DRL Controls
Stoplamps
Fuse Block-Underhood Fuses; BATT3 and STOP/B/U/LPS, BCM Fuses; BTSI SOL/COL LOCK, PWR FLDG MIR-EXT/RET, RADIO/ANT/VICS, REAR FOG/ALDL TOP SW, and REVERSE LAMPS
Headlamp/DRL Controls
Stoplamps