GM Service Manual Online
For 1990-2009 cars only
Makes
🢒
Cadillac
🢒
2004
🢒
XLR
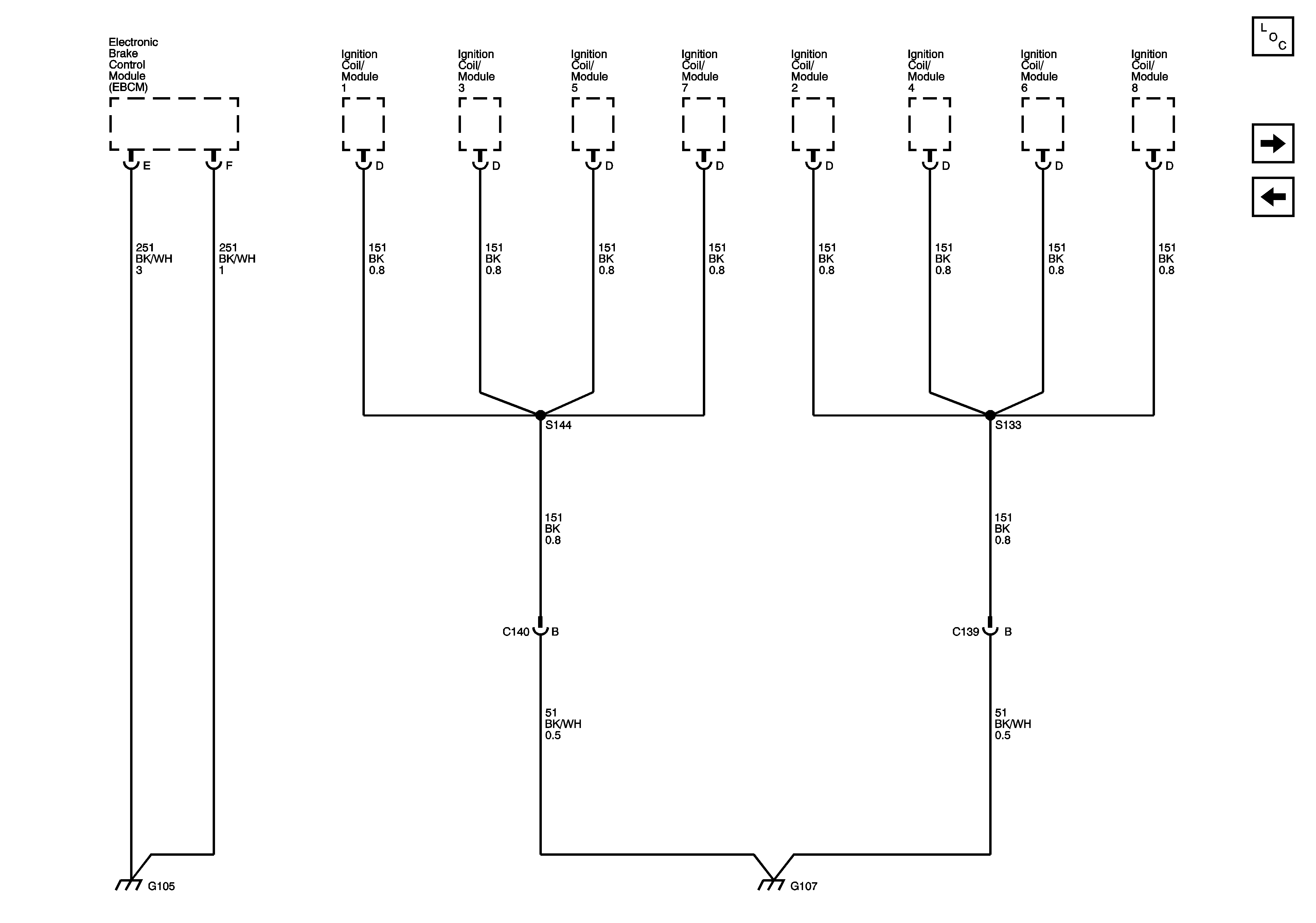
🢒 G105 and G107
G105 and G107
G105 and G107
Master Electrical Component List
G201
G104 and G106