GM Service Manual Online
For 1990-2009 cars only

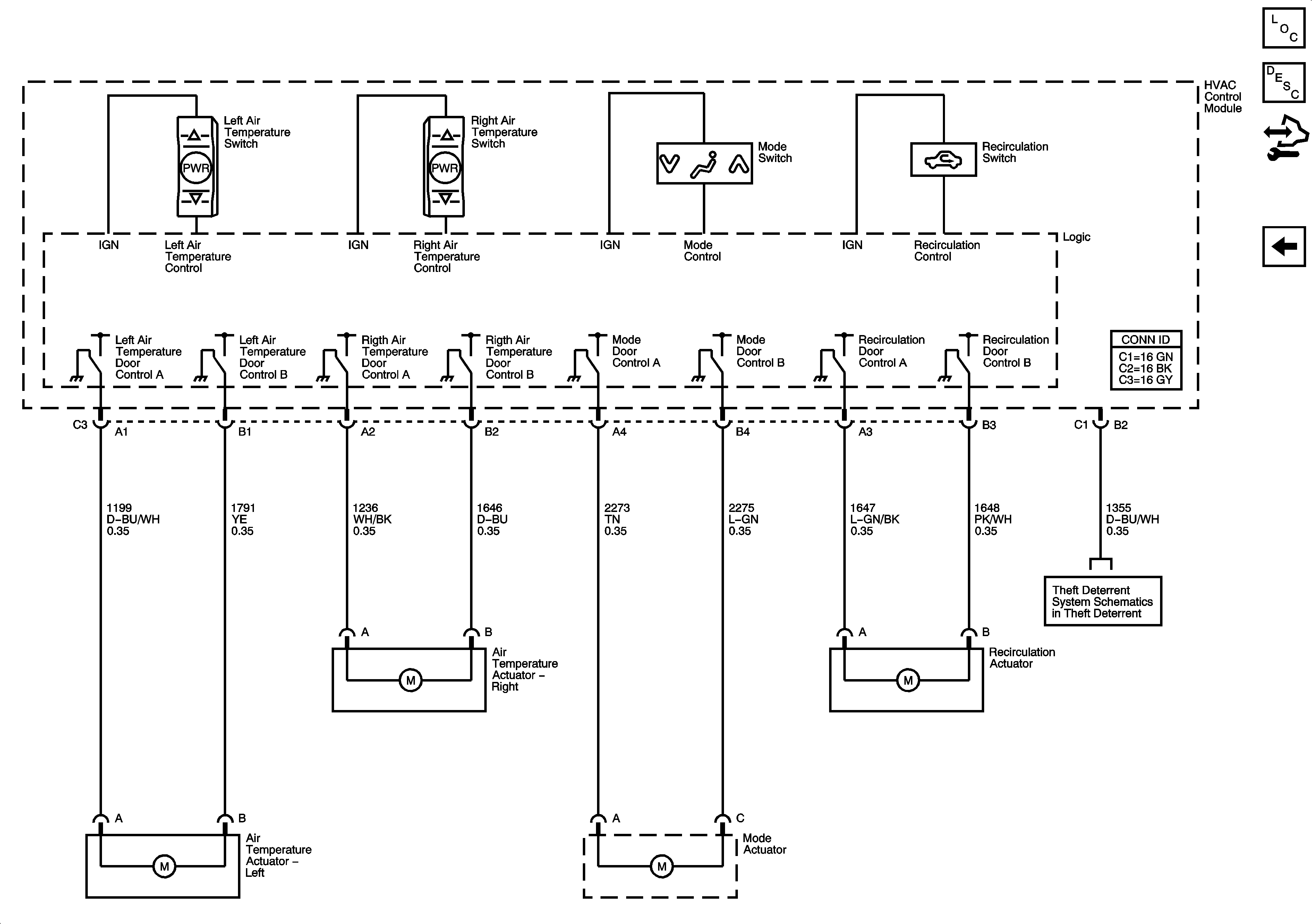
Actuators

Actuators


Object Number: 1686692  Size: FS
Master Electrical Component List
Air Delivery Description and Operation
Control Module References
Temperature Sensors
Vehicle Theft Deterrent