GM Service Manual Online
For 1990-2009 cars only

Object Number: 1899591  Size: FS
Master Electrical Component List
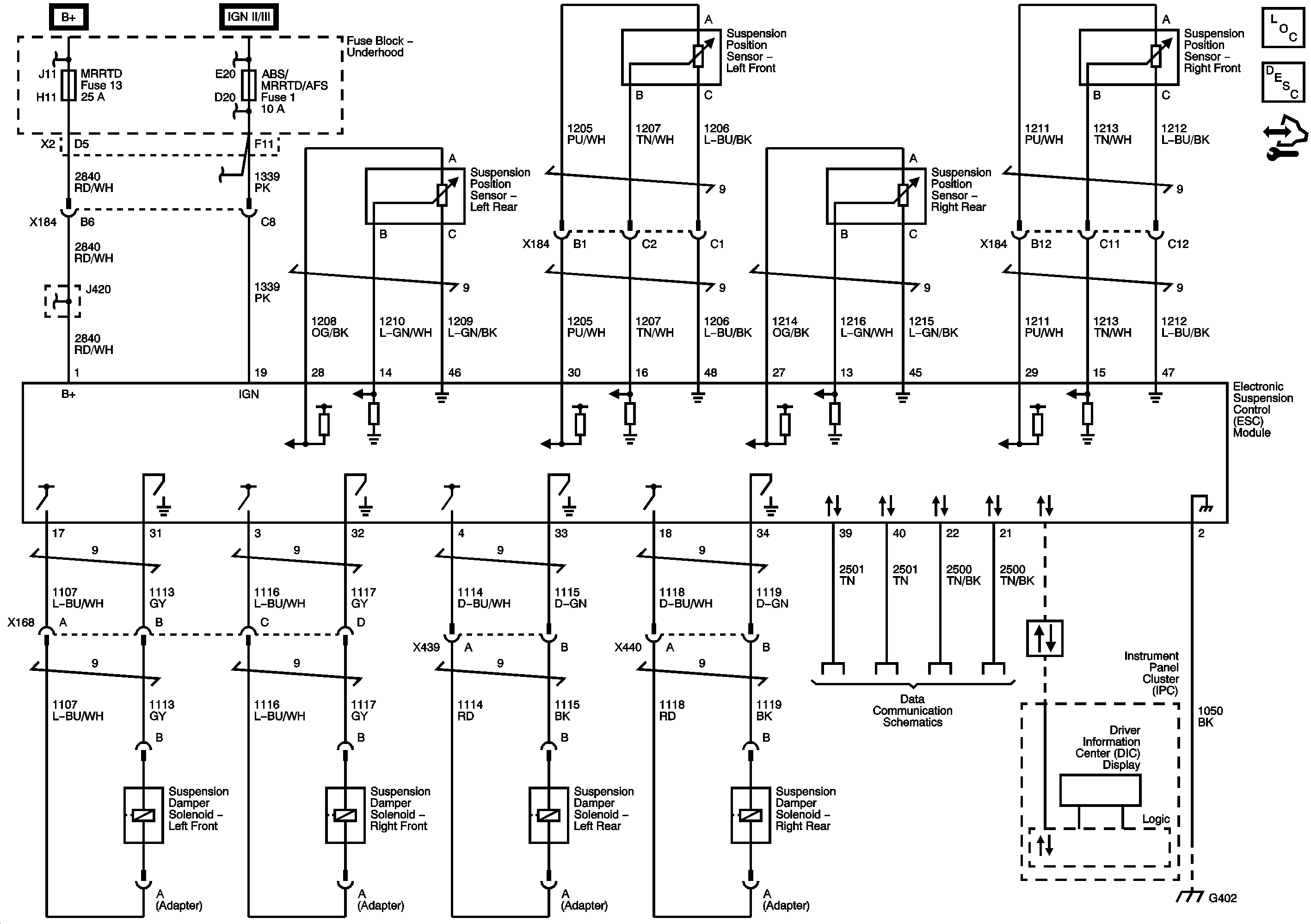
Electronic Suspension Control Description and Operation
Control Module References
Fuse Block - Underhood Bussing
COOLFAN, AMP, HVAC, ABS, W/S WASH/INTERCOOL, MRRTD, ECM/TCM, HORN, and BATT2 Fuses
RPA/H/C SEAT/WIPR RELAYS, GMLAN DEVICES, ECM, SCMPSIR SW, ACC/TCM, and ABS/MRRTD/AFS Fuses
GMLAN
Power, Ground, and Class 2
G302, G401, and G402