GM Service Manual Online
For 1990-2009 cars only
Makes
🢒
Cadillac
🢒
2008
🢒
XLR
🢒 Actuators and Handle Switches
Actuators and Handle Switches
Actuators and Handle Switches
Master Electrical Component List
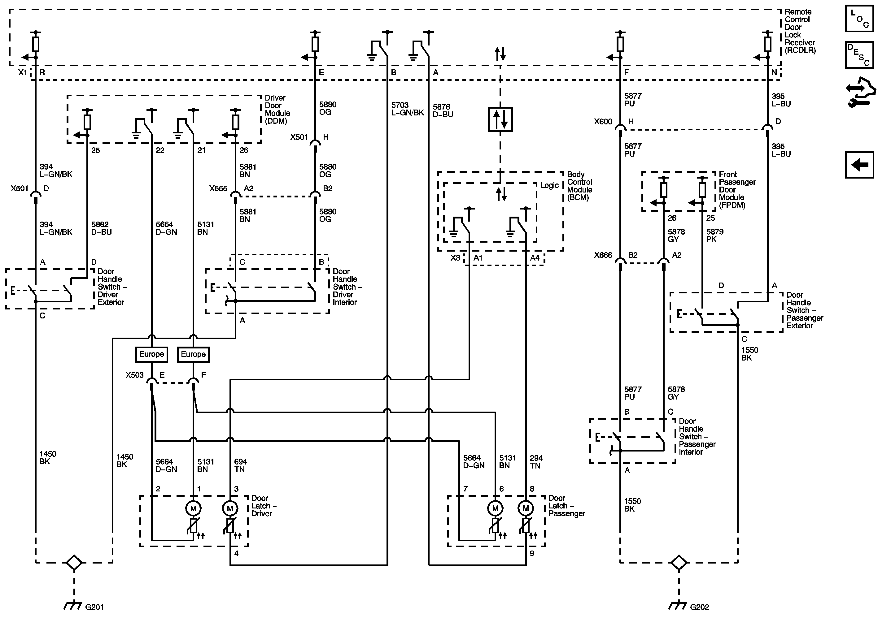
Power Door Locks Description and Operation
Control Module References
Indicators, Messages, and Ajar/Open/Lock Switches
Power, Ground, and Class 2
G201
G201
G202 Continued
G202 Continued