GM Service Manual Online
For 1990-2009 cars only

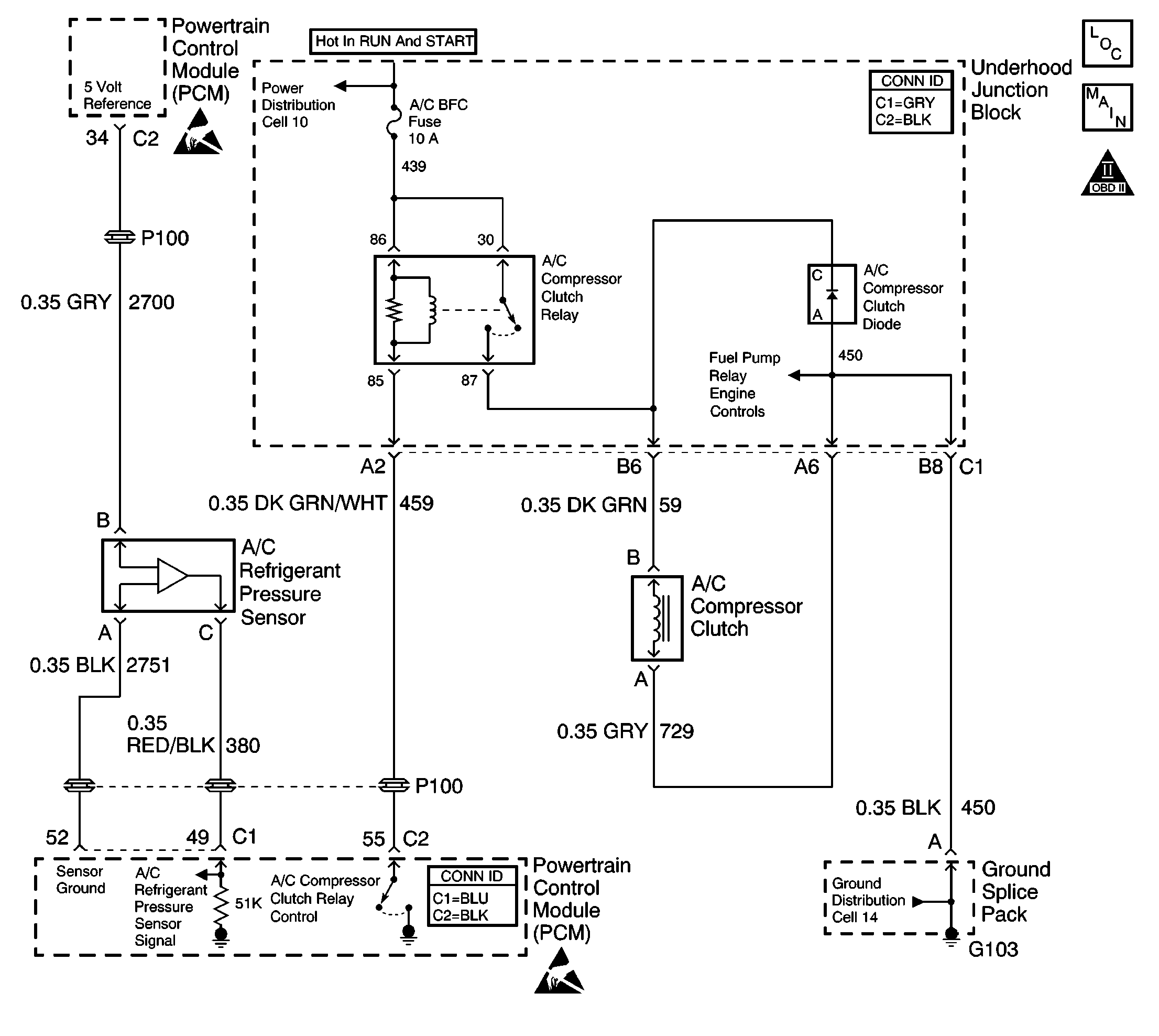
Object Number: 621232  Size: LF
Engine Controls Components
A/C Compressor Clutch
OBD II Symbol Description Notice
Powertrain Control Module Connector End Views
Handling ESD Sensitive Parts Notice
Handling ESD Sensitive Parts Notice

Circuit Description

The powertrain control module (PCM) receives an A/C request signal from the body control module (BCM) over the Class 2 serial data line. When A/C is requested, the PCM provides a ground path to the control circuit of the A/C clutch relay . When the relay circuit is grounded, the A/C compressor clutch relay is energized. The PCM delays grounding the relay circuit for 0.3 second, so the PCM can adjust the engine idle RPM for the additional load.

The PCM will temporarily de-energize the A/C compressor clutch relay for one or more of the following conditions:

    • A hot engine restart.
    • The throttle position (TP) is more than 90 percent.
    • The engine RPM is more than 6000 RPM.
    • During an idle air control (IAC) valve reset.
        The A/C compressor clutch relay will remain de-energized when one or both of the following conditions exist:
    • A DTC P0530 is set.
    • There is no A/C request signal to the PCM.

Diagnosis

A scan tool can be used to display the following parameters:

    • A/C Request--This displays YES or NO if the PCM has received an A/C request from BCM .
    • A/C Clutch--This displays if the PCM has commanded the A/C clutch on or off.
    • A/C High side--This displays the A/C refrigerant high side pressure in VOLTS and PSI .

Diagnostic Aids

    • If DTCs P0530, U1016 or U1064 are set, do not use this table.
    • Refer to Function Test in HVAC for diagnosis of the refrigerant portion of the system.
    • If the complaint is insufficient cooling, refer to Cooling Insufficient - Air Conditioning (A/C) System in HVAC.
    • An A/C refrigerant pressure outside the range of 43 to 428 psi, will cause the A/C compressor clutch to be disabled by the PCM. Observe the A/C refrigerant pressure parameter on the scan tool for 2 minutes with the engine idling and the A/C on. If pressure goes out of range, refer to Symptoms - HVAC Systems - Manual in HVAC System.

Test Description

The numbers below refer to the numbers on the diagnostic table.

  1. The PCM will only energize the A/C relay when the engine is running or momentarily during cranking the engine in order to minimize the slugging noise. This step will determine if the relay or the control circuit is malfunctioning.

  2. By disconnecting the relay, the system can be divided into 2 sections. If the clutch does not disengage, the malfunction lies on the compressor side of the system.

  3. This step determines if the signal is reaching the PCM from the A/C control panel from the body control module (BCM). The signal should only be present when an A/C mode or a defrost mode has been selected and the blower motor is turned on.

  4. A test lamp that does not illuminate indicates that the A/C compressor clutch relay is malfunctioning.

  5. This step determines if the system is normal or if the A/C refrigerant pressure sensor reading is out of range.

  6. The A/C request signal is communicated through the BCM to the PCM over the Class 2 serial data line. The BCM also receives other information in order to decide if the A/C request should be enabled. This step tests for the A/C request switch for the correct function. Additional steps must be completed in order to perform this step correctly. The blower motor must be turned on and the heater, the vent, and the A/C control selector switch must not be in the off position. With the A/C selector switch in the off position, the scan tool should read A/C request off. If the A/C selector switch is in the on position, the scan tool may read Clutch enabled or the following conditions: off, Low RPM - off, Low Ambient - off, High Press - off, Low Battery Voltage - off, High Coolant Temp. If any of the above conditions are present on the scan tool when the A/C selector switch is enabled, the BCM senses a change.

  7. Connecting the ignition feed circuit and the A/C compressor clutch feed circuit together bypasses the PCMs control of the A/C compressor clutch. An A/C compressor clutch that fails to engage at this point indicates that the malfunction is in the A/C compressor clutch feed circuit, the compressor coil, or the compressor coil ground circuit.

  8. Locate and repair any shorts that may have caused the fuse to open before replacement.

  9. With the engine running and the A/C relay commanded on, the PCM should ground the A/C relay control circuit. This will also illuminate the test lamp.

  10. The replacement PCM must be programmed and the Crankshaft Position System Variation Learn procedure must be performed.

  11. This step determines if the A/C refrigerant pressure sensor is out of range causing the A/C compressor clutch to be disabled or if the A/C charge is to low to allow A/C operation.

A/C Compressor Clutch Control Circuit Diagnosis

Step

Action

Value(s)

Yes

No

1

Did you perform the Powertrain On-Board Diagnostic (OBD) System Check?

--

Go to Step 2

Go to Powertrain On Board Diagnostic (OBD) System Check

2

  1. Turn on the ignition, leaving the engine off.
  2. Install a scan tool.

Are any DTCs set?

--

Go to Scan Tool Data Definitions

Go to Step 3

3

Is the A/C compressor clutch engaged?

--

Go to Step 4

Go to Step 5

4

Remove the A/C relay. Refer to Air Conditioning (A/C) Compressor and Cooling Fan Relays Replacement .

Does the A/C compressor clutch disengage?

--

Go to Step 6

Go to Step 7

5

  1. Start and idle the engine.
  2. Use a scan tool in order to observe A/C Request while turning the A/C on and off.

Does the scan tool correctly indicate when the A/C is requested and not requested?

--

Go to Step 16

Go to Step 12

6

  1. Connect a test lamp to B+.
  2. Probe the A/C relay control terminal with the test lamp.

Does the test lamp illuminate?

--

Go to Step 8

Go to Step 9

7

Disconnect the A/C clutch connector.

Does the A/C compressor clutch disengage?

--

Go to Step 10

Go to Step 11

8

  1. Turn off the ignition.
  2. Test the control circuit of the A/C compressor clutch relay for a short to ground.
  3. If a problem is found, repair as necessary. Refer to Wiring Repairs in Wiring Systems.

Did you find and correct the condition?

--

Go to Step 43

Go to Step 34

9

  1. Turn off the ignition.
  2. Replace the A/C compressor clutch relay. Refer to Air Conditioning (A/C) Compressor and Cooling Fan Relays Replacement .

Did you complete the repair?

--

Go to Step 43

--

10

  1. Turn off the ignition.
  2. Repair the short to B+ in the ignition feed circuit of the A/C compressor clutch . Refer to Wiring Repairs in Wiring Systems.

Did you complete the repair?

--

Go to Step 43

--

11

  1. Turn off the ignition.
  2. Replace the A/C compressor clutch assembly. Refer to Compressor Clutch Plate and Hub Assembly Removal and to Compressor Clutch Plate/Hub Assembly Install in HVAC.

Did you complete the repair?

--

Go to Step 43

--

12

  1. Use a scan tool in order to test the BCM serial data for A/C selector switch command .
  2. Command the A/C selector switch on and off.

Does the scan tool display indicate change when commanded?

--

Go to Step 35

Go to Step 13

13

  1. Disconnect the BCM connector.
  2. Connect a DMM to ground.
  3. Probe the A/C selector switch input circuit to the BCM. Refer to Diagnostic System Check - Body Control System in Body Control Systems.
  4. Cycle the A/C selector switch on and off.

Is the voltage more than the specified value?

10 V

Go to Step 14

Go to Step 15

14

  1. Turn off the ignition.
  2. Refer to Diagnostic System Check - Body Control System in Body Control Systems.

Did you complete the test?

--

Go to Step 43

--

15

  1. Turn off the ignition.
  2. Repair the signal circuit from the A/C selector switch. Refer to Wiring Repairs in Wiring Systems.

Did you complete the repair?

--

Go to Step 43

--

16

Cycle the A/C selector switch on and off.

Does the A/C clutch turn on and off when commanded?

--

Go to Step 29

Go to Step 17

17

  1. Turn off the ignition.
  2. Remove the A/C relay. Refer to Air Conditioning (A/C) Compressor and Cooling Fan Relays Replacement .
  3. Connect a test lamp to ground.
  4. Turn on the ignition, leaving the engine off.
  5. Probe the A/C relay ignition feed circuits with the test lamp.

Does the test lamp illuminate on both circuits?

--

Go to Step 18

Go to Step 19

18

Connect a fused jumper between the following circuits:

    • The A/C relay ignition feed
    • The A/C compressor clutch feed

Does the A/C compressor clutch engage?

--

Go to Step 20

Go to Step 21

19

  1. Turn off the ignition.
  2. If the test lamp did not illuminate on the A/C relay ignition feed circuit, test for the following conditions:
  3. • A short to ground in the ignition feed circuit of the A/C compressor clutch
    • An open A/C compressor clutch diode
  4. If a problem is found, repair as necessary.

Did you complete the repair?

--

Go to Step 43

Go to Step 22

20

  1. Remove the jumper wire.
  2. Start the engine.
  3. Connect a test lamp to B+.
  4. Use the test lamp in order to probe the control terminal of the A/C compressor clutch relay at the fuse block .
  5. Use a scan tool in order to command the relay on.

Does the test lamp illuminate?

--

Go to Step 9

Go to Step 23

21

  1. Leave the jumper wire connected.
  2. Disconnect the A/C compressor clutch connector.
  3. Connect a test lamp to ground.
  4. Use the test lamp probe the ignition feed circuit of the A/C compressor clutch .

Does the test lamp illuminate?

--

Go to Step 24

Go to Step 25

22

Repair the open ignition feed circuit. Refer to Wiring Repairs in Wiring Systems.

Did you complete the repair?

--

Go to Step 43

--

23

  1. Connect a test lamp to ground.
  2. Probe the compressor clutch relay control terminal with the test lamp.

Does the test lamp illuminate?

--

Go to Step 26

Go to Step 27

24

  1. Connect a test lamp to B+.
  2. The test lamp in order probe the ground circuit of the A/C compressor clutch.

Does the test lamp illuminate?

--

Go to Step 11

Go to Step 28

25

  1. Turn off the ignition.
  2. Repair the open in the ignition feed circuit of the A/C compressor clutch . Refer to Wiring Repairs in Wiring Systems.

Did you complete the repair?

--

Go to Step 43

--

26

  1. Turn off the ignition.
  2. Test for a short to voltage in the control circuit of the A/C compressor clutch relay .
  3. If a problem is found, repair as necessary. Refer to Wiring Repairs in Wiring Systems.

Did you find and correct the condition?

--

Go to Step 43

Go to Step 34

27

  1. Turn off the ignition.
  2. Test the control circuit of the A/C compressor clutch relay for the following conditions:
  3. • An open circuit
    • A faulty connector
  4. If a problem is found, repair as necessary. Refer to Wiring Repairs in Wiring Systems.

Did you find and correct the condition?

--

Go to Step 43

Go to Step 34

28

  1. Turn off the ignition.
  2. Test the ground circuit of the A/C compressor clutch for the following conditions:
  3. • An open
    • A faulty connector
    • A short to voltage
    • If a problem is found, repair as necessary. Refer to Wiring Repairs in Wiring Systems.

Did you find and correct the condition?

--

Go to Step 43

--

29

Turn off the engine, leaving the ignition on.

Is the A/C High side value between the specified values?

40-430 psi

Go to Step 30

Go to Step 43

30

  1. Disconnect the A/C refrigerant pressure sensor connector.
  2. Connect a test lamp to B+.
  3. Probe the ground circuit of the A/C refrigerant pressure sensor with the test lamp.

Does the test lamp illuminate?

--

Go to Step 31

Go to Step 33

31

  1. Turn off the ignition.
  2. Install an A/C manifold gauge set .
  3. Turn on the ignition, leaving the engine off.
  4. Observe the A/C High side pressure on the scan tool and the on the manifold gauge set.

Are the pressures within the specified value of each other?

20 psi

Go to Symptoms - HVAC Systems - Manual in HVAC Systems

Go to Step 32

32

  1. Inspect for faulty connections.
  2. If the connections are OK, replace the A/C refrigerant pressure sensor. Refer to Air Conditioning (A/C) Refrigerant Pressure Sensor Replacement in HVAC Systems.

Did you complete the repair?

--

Go to Step 43

--

33

  1. Turn off the ignition.
  2. Test the ground circuit of the A/C refrigerant pressure sensor for the following conditions:
  3. • An open
    • A faulty connection
  4. If a problem is found, repair as necessary. Refer to Wiring Repairs in Wiring Systems.

Did you find and correct the condition?

--

Go to Step 43

Go to Step 34

34

Important:: The replacement PCM must be programmed. Refer to Powertrain Control Module Replacement/Programming .

Replace the PCM. Refer to Powertrain Control Module Replacement .

Did you complete the repair?

--

Go to Step 43

--

35

Turn off the engine, leaving the ignition switch on.

Is the A/C High side within the specified range?

40-430 psi

Go to Diagnostic System Check - Body Control System in Body Control Systems

Go to Step 36

36

  1. Turn off the ignition.
  2. Install an A/C manifold gauge set. Refer to Function Test .
  3. Turn on the ignition, leaving the engine off.
  4. Observe the A/C High side pressure on the scan tool and on the manifold gauge set.

Are the pressures within the specified value of each other?

20 psi

Go to Symptoms - HVAC Systems - Manual in HVAC Systems

Go to Step 37

37

Disconnect the A/C refrigerant pressure sensor.

Is the A/C High side less than the specified value?

1.0 V (421 psi)

Go to Step 38

Go to Step 41

38

  1. Connect a DMM to ground.
  2. Probe the 5.0 volt reference circuit of the A/C refrigerant pressure with the DMM.

Does the voltage equal the specified value?

5.0 V

Go to Step 39

Go to Step 40

39

Connect a jumper wire between the following circuits:

    • The 5.0 volt reference of the A/C refrigerant pressure sensor
    • The signal circuit terminals of the A/C refrigerant pressure sensor

Is the A/C High side more than the specified value?

4.6 V (421 psi)

Go to Step 32

Go to Step 42

40

  1. Turn off the ignition.
  2. Test the 5.0 volt reference circuit of the A/C refrigerant pressure sensor for the following conditions:
  3. • A short to ground
    • An open
    • A faulty connection
  4. If a problem is found, repair as necessary. Refer to Wiring Repairs in Wiring Systems.

Did you find and correct the condition?

--

Go to Step 43

Go to Step 34

41

  1. Turn off the ignition.
  2. Test for a short to voltage in the signal circuit of the A/C refrigerant pressure sensor .
  3. If a problem is found, repair as necessary. Refer to Wiring Repairs in Wiring Systems.

Did you find and correct the condition?

--

Go to Step 43

Go to Step 34

42

  1. Turn off the ignition.
  2. Test the signal circuit of the A/C refrigerant pressure sensor for the following conditions:
  3. • An open
    • A short to ground
    • A faulty connection
  4. If a problem is found, repair as necessary. Refer to Wiring Repairs in Wiring Systems.

Did you find and correct the condition?

--

Go to Step 43

Go to Step 34

43

  1. Start the engine and idle the engine.
  2. Cycle the A/C selector switch on and off .

Does the A/C compressor clutch cycle on and off?

--

System OK

Go to Step 2