GM Service Manual Online
For 1990-2009 cars only
Makes
🢒
Chevrolet
🢒
1997
🢒
Astro - 2WD
🢒
Engine
🢒
Engine Electrical
🢒 Starting and Charging Schematics
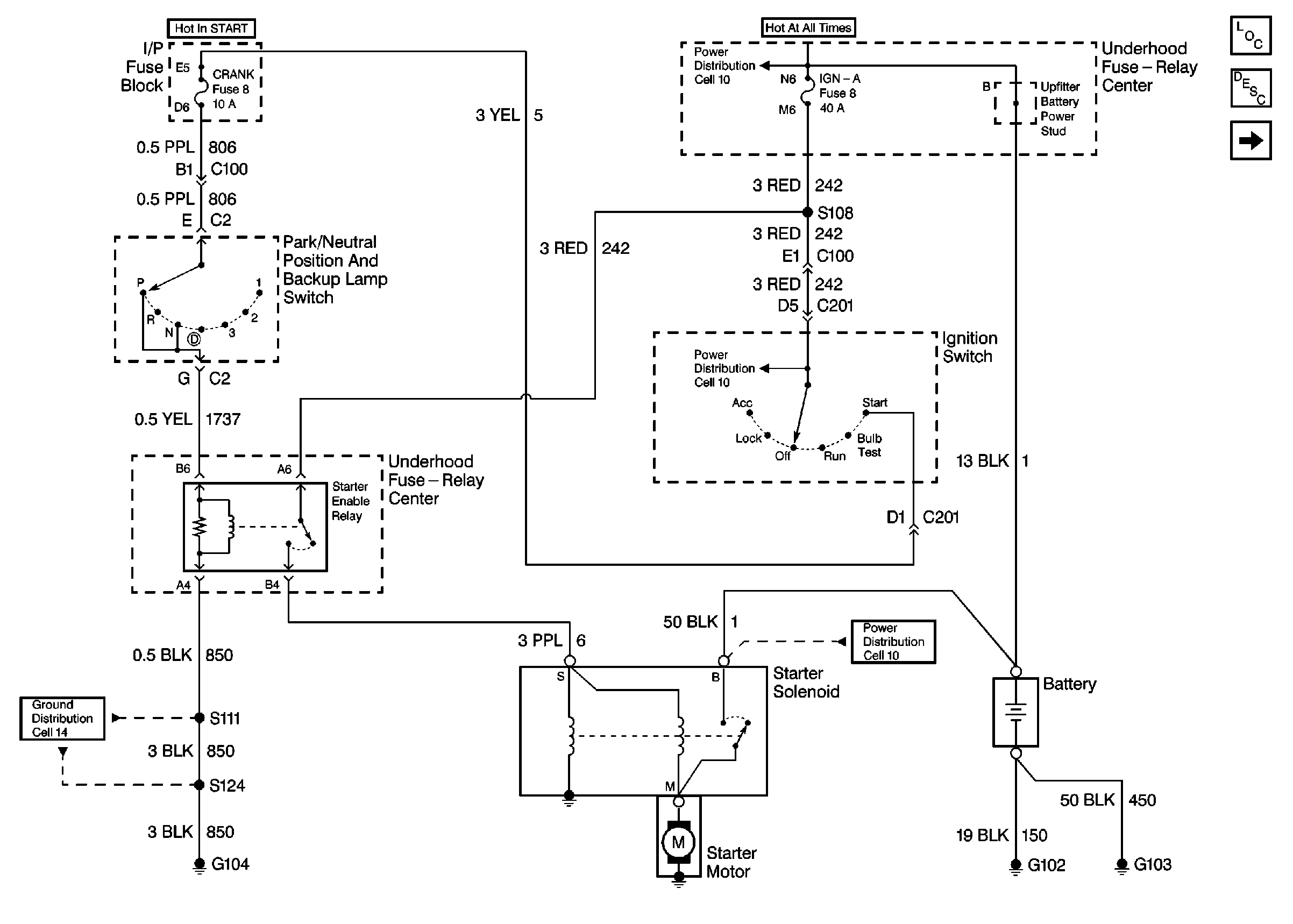
Figure
1:
Engine Electrical Starter
Engine Electrical Components
Starting and Charging Circuit
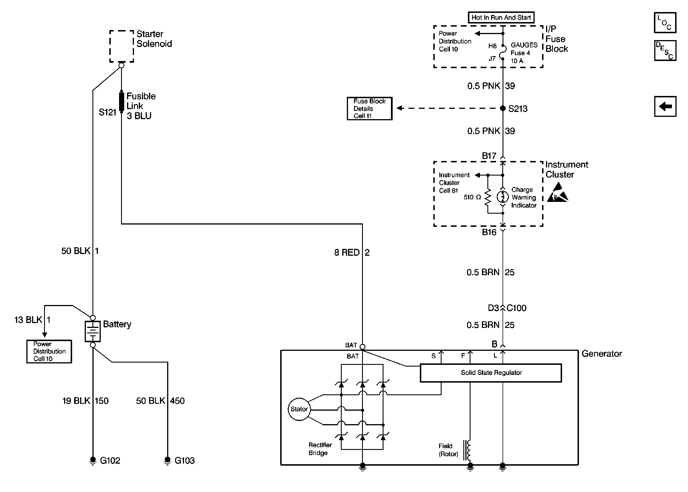
Engine Electrical Charging
Figure
2:
Engine Electrical Charging
Engine Electrical Components
Starting and Charging Circuit
Engine Electrical Starter