GM Service Manual Online
For 1990-2009 cars only

INFO. NEW TUMBLERS FOR CYLINDERS RECODING REV. REPAIR

SUBJECT: INFORMATION - NEW TUMBLERS FOR CYLINDER RECODING, REVISED REPAIR PROCEDURES FOR INOPERATIVE IGNITION CYLINDERS (SEIZED/WON'T ROTATE), LABOR OPERATION/TIME ALLOWANCES

MODELS: 1995-97 BUICK SKYLARK, RIVIERA 1995-97 CHEVROLET CAVALIER 1997 CHEVROLET CORVETTE, MALIBU, VENTURE 1995-97 OLDSMOBILE ACHIEVA 1997 OLDSMOBILE AURORA, CUTLASS, SILHOUETTE 1995-97 PONTIAC GRAND AM, SUNFIRE 1997 PONTIAC GRAND PRIX, TRANS SPORT 1996-97 TOYOTA CAVALIER

1995-97 CHEVROLET AND GMC C/K AND S/T MODELS 1996-97 CHEVROLET AND GMC G-VAN AND M/L VAN 1996-97 OLDSMOBILE BRAVADA

THE INFORMATION IN THIS BULLETIN CONCERNS NEW DESIGNED TUMBLERS FOR RECODING LOCK CYLINDERS THAT USE DOUBLE SIDED REVERSIBLE KEYS, REVISED PROCEDURES FOR SERVICING IGNITION LOCK CYLINDERS THAT ARE SEIZED OR NOT ABLE TO ROTATE AND REVISED LABOR TIME GUIDE INFORMATION AND ALLOWANCES.

NEW TUMBLERS

NEW TUMBLERS ARE AVAILABLE FROM GMSPO FOR RECODING LOCK CYLINDERS THAT USE DOUBLE-SIDED REVERSIBLE KEYS. THESE NEW TUMBLERS SHOULD BE USED IMMEDIATELY AND INFORMATION ABOUT THE DISPOSITION OF ORIGINAL TUMBLERS WILL BE PROVIDED BY GMSPO. FIGURE 1 SHOWS THE NEW TUMBLER PROFILE. THE SHADED AREA WAS PART OF THE ORIGINAL TUMBLER PROFILE, AND IS REMOVED ON THE NEW TUMBLERS. THE NEW PART NUMBERS FOR THE TUMBLERS ARE AS FOLLOWS:

PART NO. 2852732 = TUMBLER # 1 2852733 = TUMBLER # 2 2852734 = TUMBLER # 3 2852735 = TUMBLER # 4

FOLLOW THE PROCEDURES IN THE GENERAL INFORMATION SECTION OF THE APPROPRIATE VEHICLE SERVICE MANUAL WHEN RECODING OF CYLINDERS IS REQUIRED.

NEW PROCEDURES FOR SEIZED/WON'T ROTATE COLUMN MOUNTED IGNITION CYLINDERS

A. ON G, J AND N MODELS:

DO NOT REMOVE THE STEERING COLUMN AS INDICATED IN THE SERVICE MANUAL PROCEDURE.

1. REMOVE THE TILT LEVER, UPPER AND LOWER COLUMN COVERS.

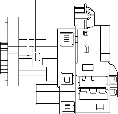
2. DRILL HOLE IN MODULE HOUSING AS INDICATED IN THE ILLUSTRATION USING A SHORT DRILL BIT (1/8" FOLLOWED BY 9/32") AND 90 DEGREE DRILL MOTOR OR 90 DEGREE DRILL ATTACHMENT TO BREAK OR ACCESS THE RETAINING SPRING FOR THE LOCK CYLINDER BUTTON, SEE FIGURE 2.

3. USING A PICK OR NEEDLE NOSE PLIERS, REMOVE THE RETAINING SPRING FROM THE HOLE.

4. USING PLIERS, GRASP AND REMOVE THE RETAINING BUTTON FOR THE CYLINDER.

5. REMOVE THE CYLINDER FROM THE HOUSING.

6. FOLLOW THE PROCEDURES IN THE GENERAL INFORMATION SECTION OF THE APPROPRIATE VEHICLE SERVICE MANUAL WHEN RECODING OF CYLINDERS IS REQUIRED.

7. INSTALL THE NEW CYLINDER AND REINSTALL THE STEERING COLUMN COMPONENTS.

B. ON U, W, AND LIGHT DUTY TRUCKS, FOLLOW THE SERVICE MANUAL PROCEDURE FOR KEYS MISSING, OR CYLINDERS WON'T ROTATE.

PROCEDURE: INSTRUMENT PANEL MOUNTED SWITCHES

IMPORTANT:

THIS NEW PROCEDURE INVOLVES DRILLING A HOLE THROUGH THE PLASTIC IGNITION SWITCH AND INTO THE LOCK CYLINDER SLIGHTLY TO BREAK OR ACCESS A CYLINDER RELEASE BUTTON RETAINING SPRING (SIMILAR TO G, J AND N MODELS). THE REMOVAL OF THE BROKEN SPRING AND THEN THE RELEASE BUTTON WILL ALLOW THE SWITCH TO BE REUSED.

1. REMOVE THE NECESSARY TRIM PANELS TO GAIN ACCESS TO THE INSTRUMENT PANEL MOUNTED SWITCH (REFER TO INFORMATION IN "BODY AND ACCESSORIES SECTION, INSTRUMENT PANEL, GAUGES AND CONSOLES").

A. ON INSTRUMENT PANEL MOUNTED N MODELS (MALIBU AND CUTLASS), THE SWITCH AND CYLINDER CAN BE ACCESSED AFTER REMOVING THE INSTRUMENT CLUSTER ASSEMBLY AND POSITIONING THE SWITCH/CYLINDER UPWARD IN THE CAVITY FOR THE CLUSTER ASSEMBLY.

B. ON CORVETTE MODELS, THE SWITCH AND CYLINDER CAN BE ACCESSED AFTER REMOVING THE KNEE BOLSTER FROM THE LOWER INSTRUMENT PANEL AREA AND POSITIONING THE SWITCH/CYLINDER DOWNWARD FROM ITS LOCATION ON THE INSTRUMENT PANEL.

2. LOOSEN SWITCH FROM INSTRUMENT PANEL AND DISCONNECT THE ELECTRICAL CONNECTIONS, BUT NOT THE CABLE CONNECTION FOR BTSI (BRAKE/TRANSMISSION SHIFT INTERLOCK).

3. PROTECT THE IMMEDIATE WORK AREA WITH A FENDER COVER OR OTHER SUITABLE MATERIAL.

4. LOCATE THE SURFACE FOR THE CYLINDER RELEASE BUTTON ON THE PLASTIC IGNITION SWITCH HOUSING AND CENTER PUNCH A LOCATION ON THE "RIB" APPROXIMATELY 3/8" REARWARD (TOWARD THE KEY ENTRY END) FROM THE CYLINDER RELEASE BUTTON, SEE FIGURE 3.

5. USING A 1/8" DRILL BIT, CAREFULLY DRILL A PILOT HOLE THROUGH THE PLASTIC HOUSING ONLY.

6. USING A 9/32" DRILL BIT, CAREFULLY DRILL A LARGER HOLE AT THE PILOT LOCATION, AND SLIGHTLY INTO THE LOCK CYLINDER SURFACE TO BREAK THE RELEASE BUTTON RETAINING SPRING.

7. REMOVE PORTIONS OF THE BROKEN SPRING FROM THE HOLE USING A SMALL PAIR OF NEEDLE NOSE PLIERS (OR OTHER SUITABLE TOOL) AND TURN SWITCH OVER TO SHAKE OUT THE RELEASE BUTTON.

8. GRASP THE LOCK CYLINDER, REMOVE IT FROM THE SWITCH HOUSING.

9. REMOVE ANY PLASTIC "FLASH" FROM THE DRILLING OPERATIONS AND, USING COMPRESSED AIR, BLOW OUT THE IGNITION SWITCH ASSEMBLY.

10. FOLLOW THE PROCEDURES IN THE GENERAL INFORMATION SECTION OF THE APPROPRIATE VEHICLE SERVICE MANUAL WHEN RECODING OF CYLINDERS IS REQUIRED.

11. INSTALL THE NEW CYLINDER(S) AS REQUIRED BY ROTATING BOTH THE CYLINDER AND IGNITION SWITCH TO THE "ON" POSITION AND PUSHING THE CYLINDER INTO THE SWITCH. IT MAY BE NECESSARY TO DEPRESS THE RELEASE BUTTON SLIGHTLY AS IT PASSES BY THE 9/32" HOLE PREVIOUSLY DRILLED IN THE HOUSING.

12. REASSEMBLE THE IGNITION SWITCH AND INSTRUMENT PANEL COMPONENTS AS INDICATED BY THE APPROPRIATE SERVICE MANUAL.

PARTS INFORMATION:

PARTS ARE CURRENTLY AVAILABLE FROM GMSPO.

WARRANTY INFORMATION:

THE EXISTING LABOR OPERATION (E7200) HAS BEEN CHANGED TO INCLUDE "ADD" CONDITIONS FOR CYLINDERS THAT WILL NOT ROTATE.

LABOR LABOR OPERATION OPERATION NUMBER DESCRIPTION MODEL TIME ========= =========== ===== =========

E7200 CYLINDER, IGNITION G 0.6 HR LOCK - R+R OR REPLACE J/N 0.5 HR

N* 0.6 HR

U-VAN 0.4 HR

W 0.4 HR

Y* 0.7 HR

G-VAN 0.4 HR

C/K 0.4 HR

M/L 0.4 HR

S/T 0.6 HR

ADD: TO CODE CYLINDER ALL 0.3 HR

ADD: FOR PASSLOCK DIAGNOSIS J/N, N* 0.3 HR

ADD: TO REPROGRAM PASSLOCK J/N, N* 0.2 HR.

ADD: FOR CYLINDER THAT WILL G, J/N 0.2 HR NOT ROTATE N*, Y* 0.1 HR U-VAN 1.1 HRS W 1.0 HRS G,C/K,M/L,S/T 1.0 HRS

* INDICATES INSTRUMENT PANEL MOUNTED CYLINDERS (MALIBU, CORVETTE AND CUTLASS)

FIGURES: 03 ATTACHMENTS: 00

FIGURE 2 - HOLE LOCATION AND LOCK CYLINDERS (G/J/N) 1. 10 MM 2. LOCK RETAINER 3. LOCK RETAINER SPRING

FIGURE 3 - INSTRUMENT PANEL MOUNTED CYLINDER, HOLE LOCATION


Object Number: 170006  Size: SH


Object Number: 170007  Size: MF


Object Number: 170008  Size: SH

GENERAL MOTORS BULLETINS ARE INTENDED FOR USE BY PROFESSIONAL TECHNICIANS, NOT A "DO-IT-YOURSELFER". THEY ARE WRITTEN TO INFORM THOSE TECHNICIANS OF CONDITIONS THAT MAY OCCUR ON SOME VEHICLES, OR TO PROVIDE INFORMATION THAT COULD ASSIST IN THE PROPER SERVICE OF A VEHICLE. PROPERLY TRAINED TECHNICIANS HAVE THE EQUIPMENT, TOOLS, SAFETY INSTRUCTIONS AND KNOW-HOW TO DO A JOB PROPERLY AND SAFELY. IF A CONDITION IS DESCRIBED, DO NOT ASSUME THAT THE BULLETIN APPLIES TO YOUR VEHICLE, OR THAT YOUR VEHICLE WILL HAVE THAT CONDITION. SEE A GENERAL MOTORS DEALER SERVICING YOUR BRAND OF GENERAL MOTORS VEHICLE FOR INFORMATION ON WHETHER YOUR VEHICLE MAY BENEFIT FROM THE INFORMATION.

COPYRIGHT 1997 GENERAL MOTORS CORPORATION. ALL RIGHTS RESERVED.