GM Service Manual Online
For 1990-2009 cars only
Makes
🢒
Chevrolet
🢒
1997
🢒
Astro - 2WD
🢒 Fuel Delivery
Fuel Delivery
Fuel Delivery
Engine Controls Components
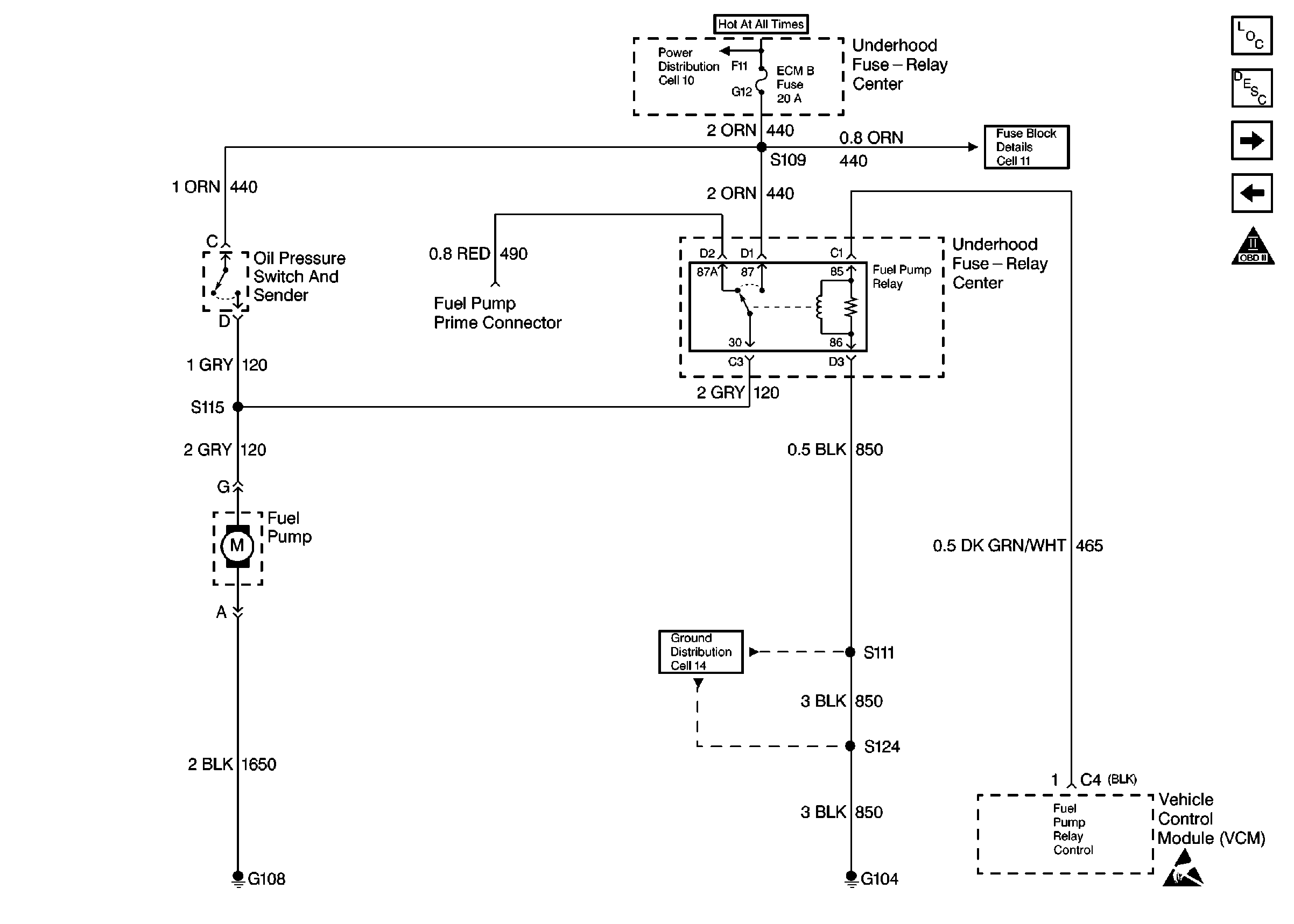
Fuel System Fuel Supply System
Fuel Injector Controls
Ignition System Controls
OBD II ICON