GM Service Manual Online
For 1990-2009 cars only
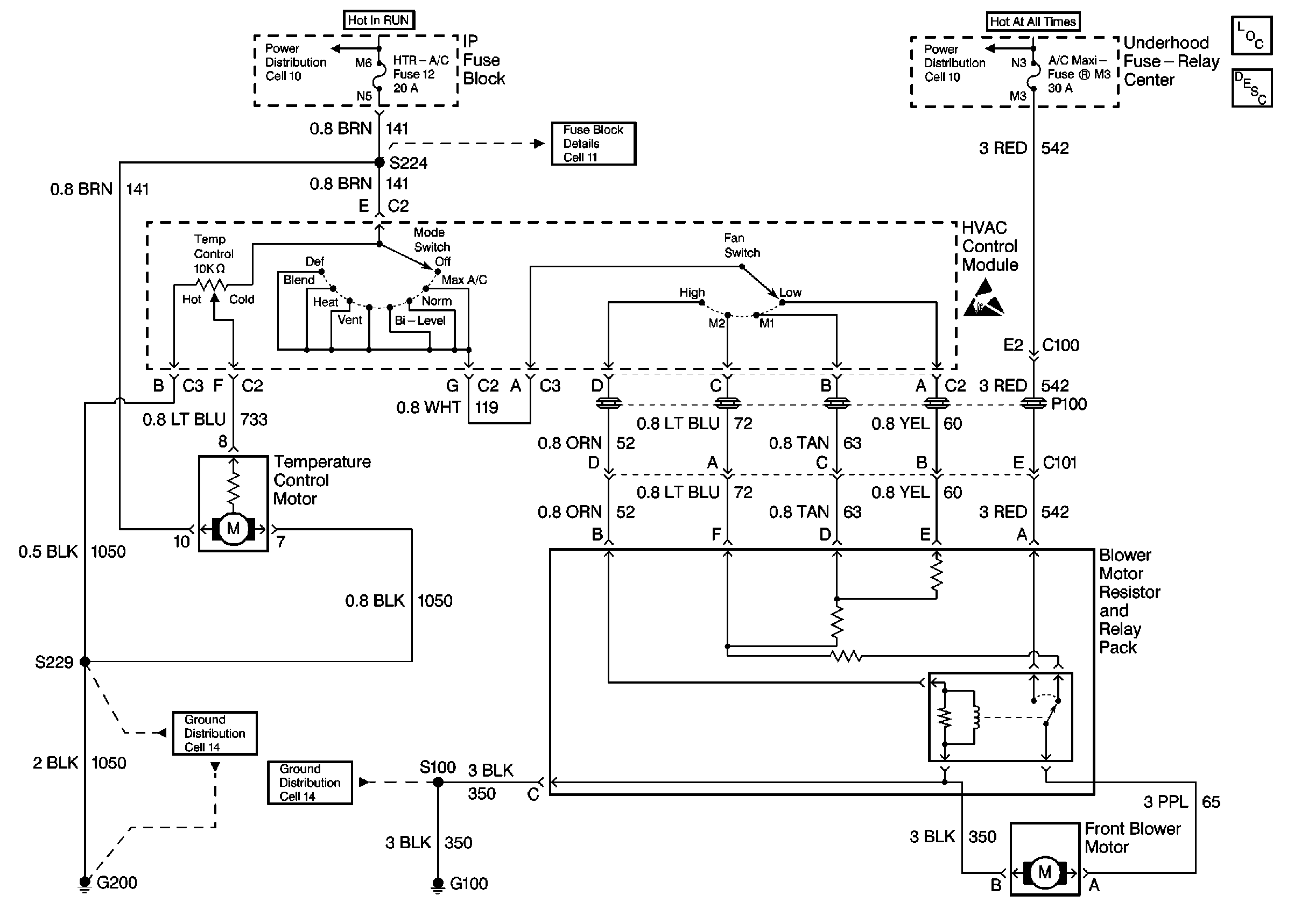
Figure 1:

Cell 63 HVAC Blower Controls (Front)


Object Number: 472037  Size: FS
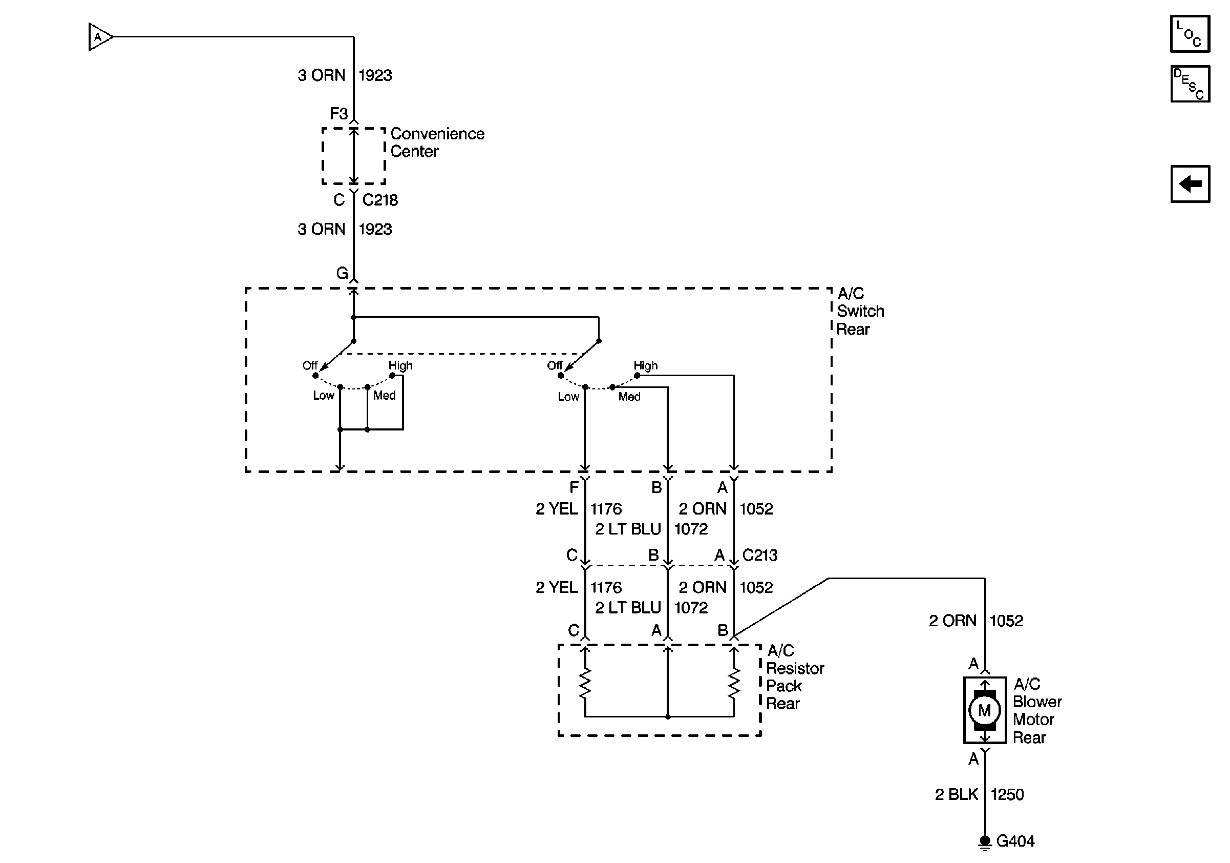
Figure 2:

Cell 63 HVAC Blower Controls (Rear) (1 of 2)


Object Number: 472051  Size: FS
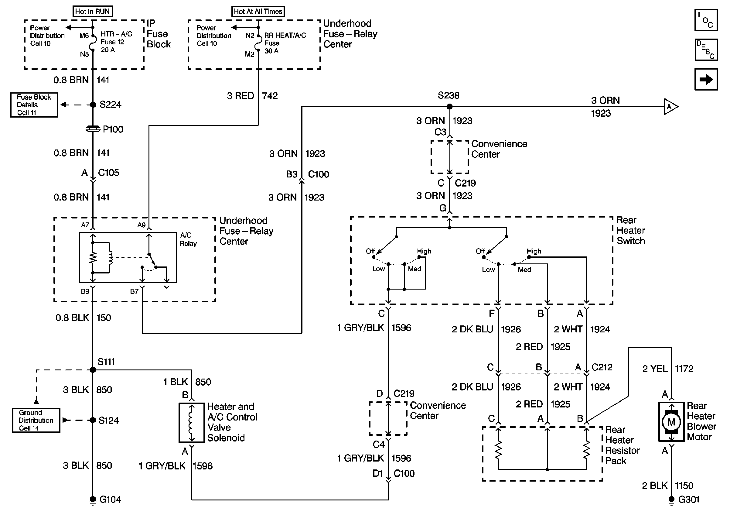
Figure 3:

Cell 63 HVAC Blower Controls (Rear) (2 of 2)


Object Number: 279670  Size: FS
Cell 63 HVAC Blower Controls (Rear) (1 of 2)
Cell 63 HVAC Blower Controls (Rear) (1 of 2)
HVAC Blower Controls Circuit Description
HVAC Components