GM Service Manual Online
For 1990-2009 cars only
Makes
🢒
Chevrolet
🢒
1998
🢒
Astro - 2WD
🢒 Fuel Mixture Input Controls
Fuel Mixture Input Controls
Fuel Mixture Input Controls
Engine Controls Components
Information Sensors/Switches Description
Emission Controls
Fuel Injector Controls
Engine Controls Schematic Icons
Engine Controls Schematic Icons
Engine Controls Schematic Icons
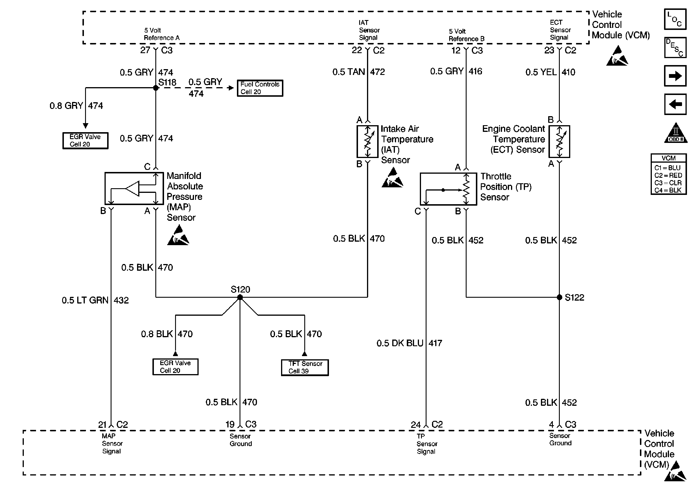
Engine Controls Schematics
Engine Controls Schematics
Engine Controls Schematics
Automatic Transmission Controls Schematics