GM Service Manual Online
For 1990-2009 cars only
Makes
🢒
Chevrolet
🢒
1998
🢒
Astro - 2WD
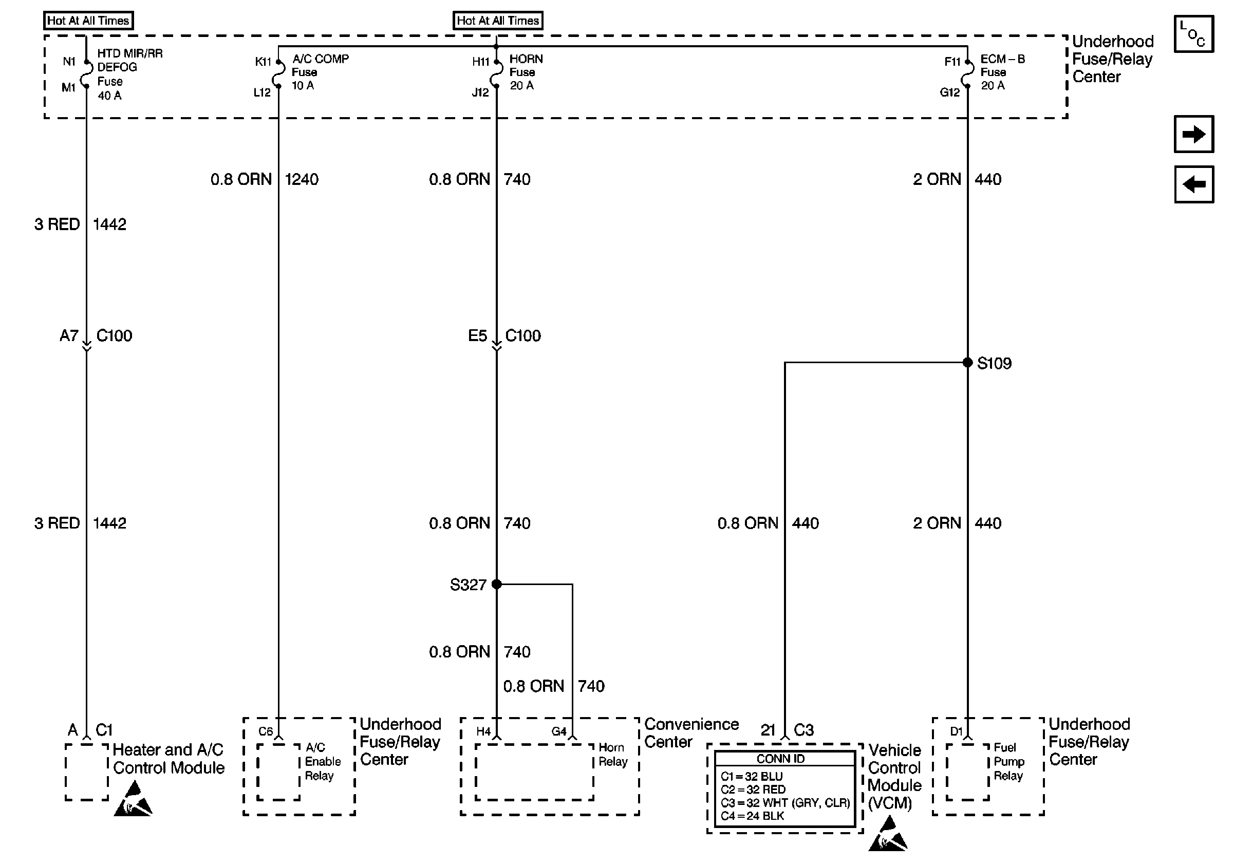
🢒 HTD MIR/RR DEFOG, A/C COMP, HORN, ECM-B Fuses
HTD MIR/RR DEFOG, A/C COMP, HORN, ECM-B Fuses
HTD MIR/RR DEFOG, A/C COMP, HORN, ECM-B Fuses
Power and Grounding Components
ABS, A/C, RR HEAT-A/C Fuses
Ignition Switch, Run/ACC, Run/Start Bus
Handling ESD Sensitive Parts Notice
Handling ESD Sensitive Parts Notice