GM Service Manual Online
For 1990-2009 cars only
Makes
🢒
Chevrolet
🢒
1998
🢒
Astro - 2WD
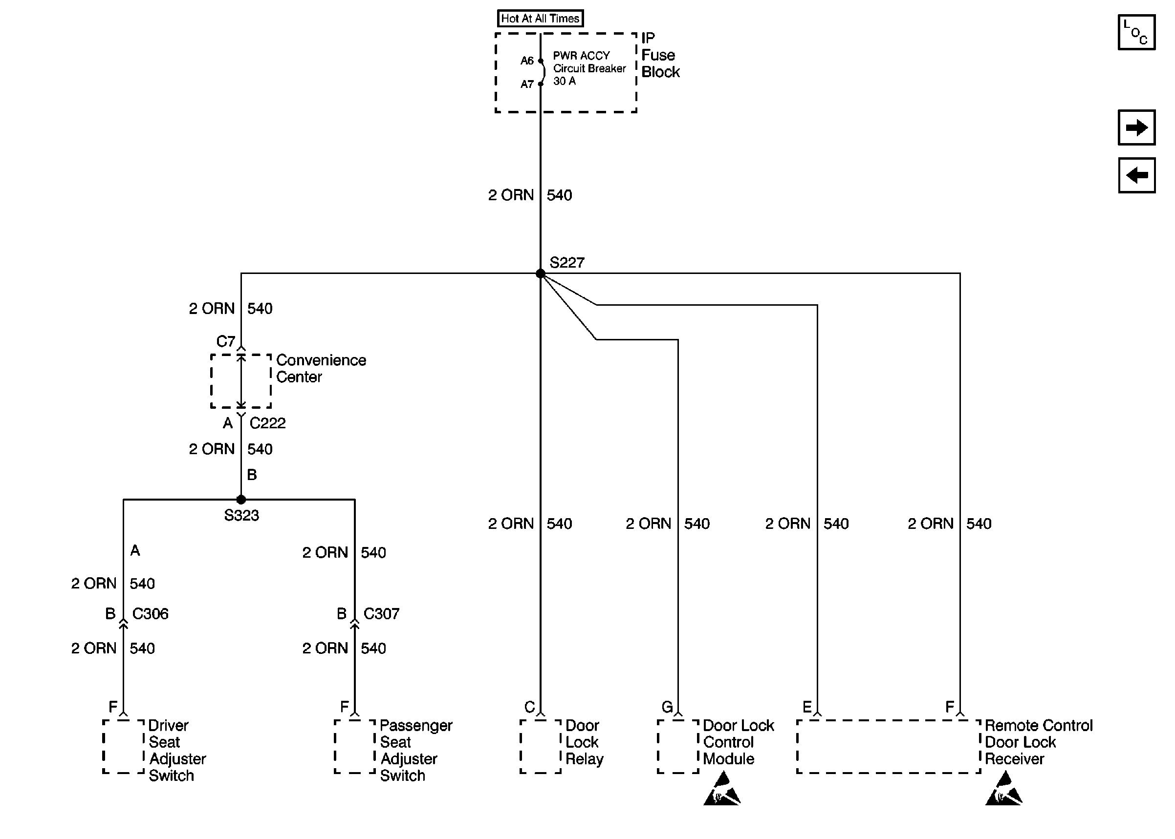
🢒 PWR ACCY Fuse
PWR ACCY Fuse
PWR ACCY Fuse
Power and Grounding Components
STOP/HAZ, AUX PWR Fuses
IGN-E, ENG-I Fuses
Handling ESD Sensitive Parts Notice
Handling ESD Sensitive Parts Notice