GM Service Manual Online
For 1990-2009 cars only
Makes
🢒
Chevrolet
🢒
1998
🢒
Astro - 2WD
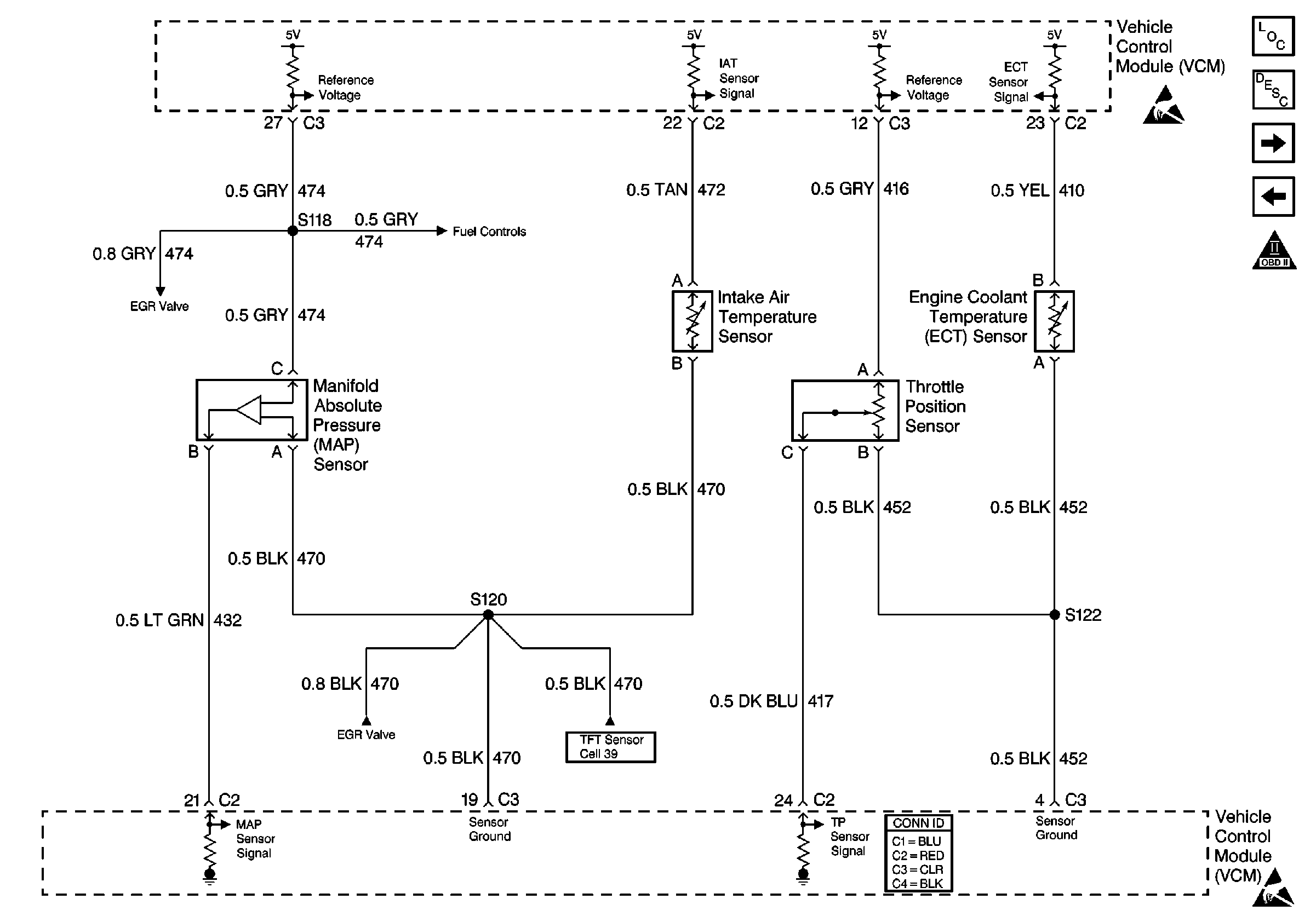
🢒 Fuel Mixture Input Controls
Fuel Mixture Input Controls
Fuel Mixture Input Controls
Engine Controls Schematic References
Engine Controls Schematic References
Engine Controls Schematic References
Engine Controls Schematic References
OBD II Symbol Description Notice
Fuel Injection Controls
Emission Controls
Handling ESD Sensitive Parts Notice
Information Sensors/Switches Description
Engine Controls Components
Automatic Transmission Controls Schematics
Handling ESD Sensitive Parts Notice
VCM Connector End Views