GM Service Manual Online
For 1990-2009 cars only
Makes
🢒
Chevrolet
🢒
2001
🢒
Astro - 2WD
🢒
Body and Accessories
🢒
Wipers/Washer Systems
🢒 Wiper/Washer Schematics
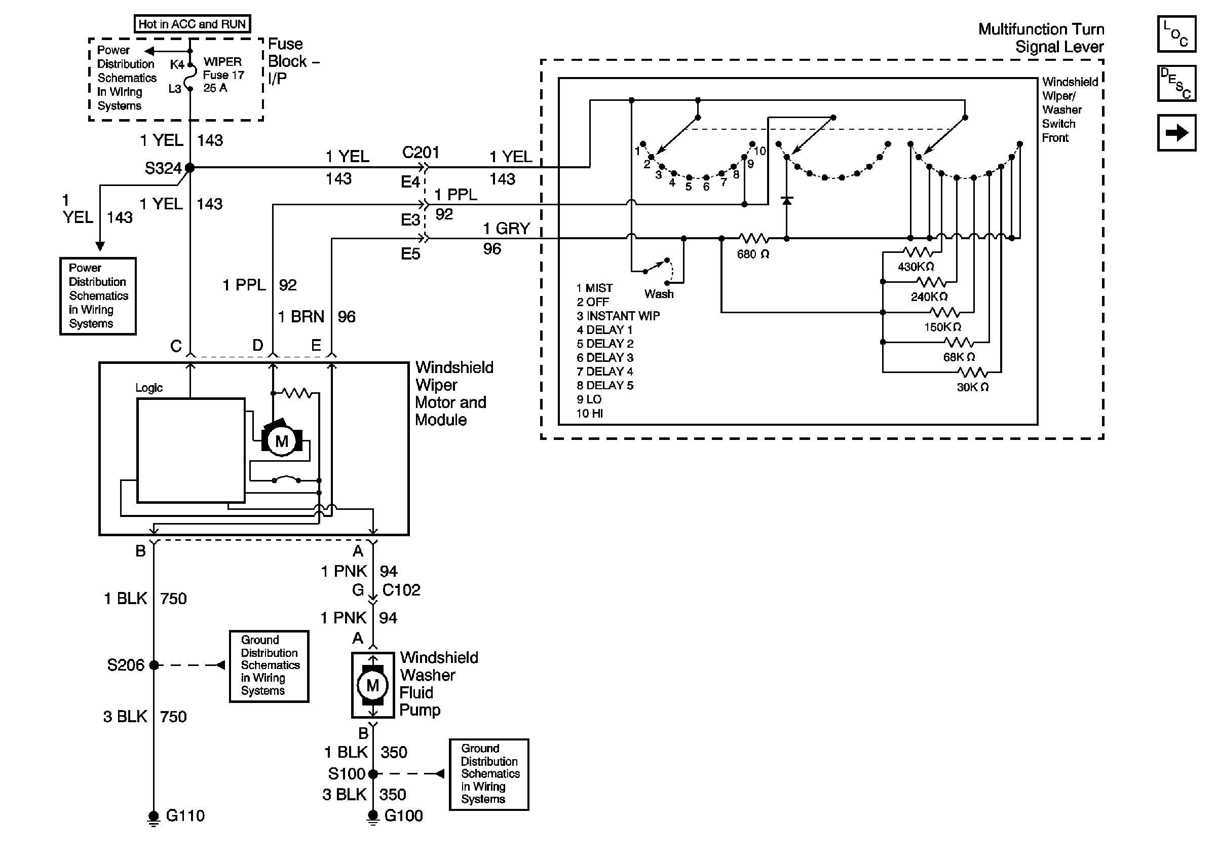
Figure
1:
Pulse
Master Electrical Component List
Wiper/Washer System Description and Operation
Rear
ING-B Fuse and Ignition Switch
WIPER Fuse 17, RADIO ACCY Fuse 2 and RR WIPER Fuse 23
G110 (1 of 2)
G100, G102 and G103
Figure
2:
Rear
Master Electrical Component List
Rear Wiper/Washer System Description and Operation
Pulse
G100, G102 and G103
ING-B Fuse and Ignition Switch
G300, G401 and G403