GM Service Manual Online
For 1990-2009 cars only
Makes
🢒
Chevrolet
🢒
2001
🢒
Astro - 2WD
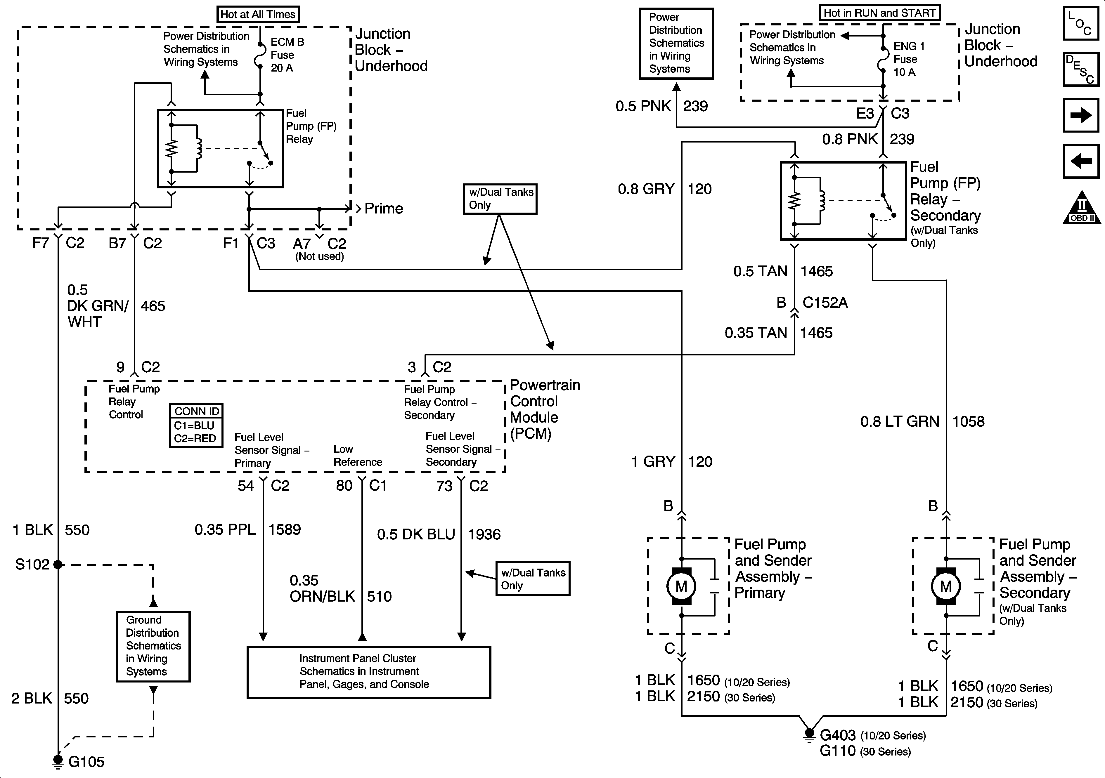
🢒 Fuel Controls - Fuel Pump Controls
Fuel Controls - Fuel Pump Controls
Fuel Controls - Fuel Pump Controls
Master Electrical Component List
Powertrain Control Module Description
Fuel Controls - Fuel Injectors
Ignition Controls - Sensors
OBD II Symbol Description Notice
B+ Bus Bar
O2B, O2A, ENG 1, and IGN E Fuses - Gas
O2B, O2A, ENG 1, and IGN E Fuses - Gas
G103 and G105 - Gas
Fuel Gauge and Fuel Pump and Sender Assembly